systemPipeR: Workflow Environment for Data Analysis and Report Generation
Introduction
systemPipeR is a Workflow Management System (WMS) for data analysis that integrates R with command-line (CL) software (H Backman and Girke 2016). This platform allows scientists to analyze diverse data types on personal or distributed computer systems. It ensures a high level of reproducibility, scalability, and portability (Figure @ref(fig:utilities)). Central to systemPipeR is a CL interface (CLI) that adopts the Common Workflow Language (CWL, Crusoe et al. 2021). Using this CLI, users can select the optimal R or CL software for each analysis step. The platform supports end-to-end and partial execution of workflows, with built-in restart capabilities. A workflow control container class manages analysis tasks of varying complexity. Standardized processing routines for metadata facilitate the handling of large numbers of input samples and complex experimental designs. As a multipurpose workflow management toolkit, systemPipeR enables users to run existing workflows, customize them, or create entirely new ones while leveraging widely adopted data structures within the Bioconductor ecosystem. Another key aspect of systemPipeR is its ability to generate reproducible scientific analysis and technical reports. For result interpretation, it offers a range of graphics functionalities. Additionally, an associated Shiny App provides various interactive features for result exploration, and enhancing the user experience.

Workflow control class
A central component of systemPipeR is SYSargsList (or short SAL), a container for workflow management. This S4 class stores all relevant information for running and monitoring each analysis step in workflows. It captures the connectivity between workflow steps, the paths to their input and output data, and pertinent parameter values used in each step (see Figure @ref(fig:sysargslistImage)). Typically, SAL instances are constructed from an intial metadata targets table, R code and CWL parameter files for each R- and CL-based analysis step in workflows (details provided below). For preconfigured workflows, users only need to provide their input data (such as FASTQ files) and the corresponding metadata in a targets file. The latter describes the experimental design, defines sample labels, replicate information, and other relevant information.

Figure @ref(fig:sysargslistImage) illustrates the design of the systemPipeR (SPR) WMS. (A) The root directory of a SPR Project includes files and directories that contain the input data, metadata and parameters required for running a workflow. This project environment can be autogenerated with the functions given under (E). (B) The workflow instructions are loaded from the project environment into the Workflow Management Class SAL. (C) Subsequently, the workflow can be executed and monitored. (D) After completion or during a run various reports can be generated, including scientific and technical reports, as well as interactive workflow graphs illustrating the workflow topology as well as run and completion statistics. (E) The corresponding commands (1-4) for the initialization, execution and report generation of workflows are listed, which can be run with a single execution command. Workflow steps and reporting instructions are specified in the Rmd file (A), which is the source file for generating the scientific report (D). Input data required for a workflow run are stored in the data directory, and output files generated by a workflow run are written to the results directory (A). The input/output and dependencies between steps are automatically generated and managed by SAL. Status information is auto-saved to the SPRproject directory, allowing for workflow tracking and restarts.
CL interface (CLI)
systemPipeR adopts the Common Workflow Language (CWL), which is a widely used community standard for describing CL tools and workflows in a declarative, generic, and reproducible manner (Amstutz et al. 2016). CWL specifications are human-readable YAML files that are straightforward to create and to modify. Integrating CWL in systemPipeR enhances the sharability, standardization, extensibility and portability of data analysis workflows.
Following the CWL Specifications, the basic description for executing a CL software are defined by two files: a cwl step definition file and a yml configuration file. Figure @ref(fig:sprandCWL) illustrates the utilitity of the two files using “Hello World” as an example. The cwl file (A) defines the parameters of CL tool or workflow (C), and the yml file (B) assigns the input variables to the corresponding parameters. For convenience, in systemPipeR parameter values can be provided by a targets file (D, see above), and automatically passed on to the corresponding parameters in the yml file. The usage of a targets file greatly simplifies the operation of the system for users, because a tabular metadata file is intuitive to maintain, and it eliminates the need of modifying the more complex cwl and yml files directly. The structure of targets files is explained in the corresponding section below. A detailed overview of the CWL syntax is provided in the CWL syntax section below, and the details for connecting the input information in targets with CWL parameters are described here.

Workflow templates
systemPipeRdata, a companion package to systemPipeR, offers a collection of workflow templates that are ready to use. With a single command, users can easily load these templates onto their systems. Once loaded, users have the flexibility to utilize the templates as they are or modify them as needed. More in-depth information can be found in the main vignette of systemPipeRdata, which can be accessed here.
Other functionalities
The package also provides several convenience functions that are useful for designing and testing workflows, such as a CL rendering function that assembles from the parameter files (cwl, yml and targets) the exact CL strings for each step prior to running a CL tool. Auto-generation of CWL parameter files is also supported. Here, users can simply provide the CL strings for a CL software of interest to a rendering function that generates the corresponding *.cwl and *.yml files for them. Auto-conversion of workflows to executable Bash scripts is also supported.
Quick start
Installation
The systemPipeR package can be installed from the R console using the BiocManager::install command. The associated systemPipeRdata package can be installed the same way. The latter is a data package for generating systemPipeR workflow test instances with a single command. These instances contain all parameter files and sample data required to quickly test and run workflows.
For a workflow to run successfully, all CL tools used by a workflow need to be installed and executable on a user’s system, where the analysis will be performed (details provided below).
Five minute tutorial
The following demonstrates how to initialize, run and monitor workflows, and subsequently create analysis reports.
1. Create workflow environment. The chosen example uses the genWorenvir function from the systemPipeRdata package to create an RNA-Seq workflow environment that is fully populated with a small test data set, including FASTQ files, reference genome and annotation data. After this, the user’s R session needs to be directed into the resulting rnaseq directory (here with setwd). A list of available workflow templates is available in the vignette of the systemPipeRdata package here.
2. Initialize project and import workflow from Rmd template. New workflow instances are created with the SPRproject function. When calling this function, a project directory with the default name .SPRproject is created within the workflow directory. Progress information and log files of a workflow run will be stored in this directory. After this, workflow steps can be loaded into sal one-by-one, or all at once with the importWF function. The latter reads all steps from a workflow Rmd file (here systemPipeRNAseq.Rmd) defining the analysis steps.
library(systemPipeR)
# Initialize workflow project
sal <- SPRproject()
## Creating directory '/home/myuser/systemPipeR/rnaseq/.SPRproject'
## Creating file '/home/myuser/systemPipeR/rnaseq/.SPRproject/SYSargsList.yml'
sal <- importWF(sal, file_path = "systemPipeRNAseq.Rmd") # import into sal the WF steps defined by chosen Rmd file
## The following print statements, issued during the import, are shortened for brevity
## Import messages for first 3 of 20 steps total
## Parse chunk code
## Now importing step 'load_SPR'
## Now importing step 'preprocessing'
## Now importing step 'trimming'
## Now importing step '...'
## ...
## Now check if required CL tools are installed
## Messages for 4 of 7 CL tools total
## step_name tool in_path
## 1 trimming trimmomatic TRUE
## 2 hisat2_index hisat2-build TRUE
## 3 hisat2_mapping hisat2 TRUE
## 4 hisat2_mapping samtools TRUE
## ...The importWF function also checks the availability of the R packages and CL software tools used by a workflow. All dependency CL software needs to be installed and exported to a user’s PATH. In the given example, the CL tools trimmomatic, hisat2-build, hisat2, and samtools are listed. If the in_path column shows FALSE for any of them, then the missing CL software needs to be installed and made available in a user’s PATH prior to running the workflow. Note, the shown availability table of CL tools can also be returned with listCmdTools(sal, check_path=TRUE), and the availability of individual CL tools can be checked with tryCL, e.g. for hisat2 use: tryCL(command = "hisat2").
3. Status summary. An overview of the workflow steps and their status information can be returned by typing sal. For space reasons, the following shows only the first 3 of a total of 20 steps of the RNA-Seq workflow. At this stage all workflow steps are listed as pending since none of them have been executed yet.
sal
## Instance of 'SYSargsList':
## WF Steps:
## 1. load_SPR --> Status: Pending
## 2. preprocessing --> Status: Pending
## Total Files: 36 | Existing: 0 | Missing: 36
## 2.1. preprocessReads-pe
## cmdlist: 18 | Pending: 18
## 3. trimming --> Status: Pending
## Total Files: 72 | Existing: 0 | Missing: 72
## 4. - 20. not shown here for brevity4. Run workflow. Next, one can execute the entire workflow from start to finish. The steps argument of runWF can be used to run only selected steps. For details, consult the help file with ?runWF. During the run, detailed status information will be provided for each workflow step.
After completing all or only some steps, the status of workflow steps can always be checked with the summary print function. If a workflow step was completed, its status will change from Pending to Success or Failed.

5. Workflow topology graph. Workflows can be displayed as topology graphs using the plotWF function. The run status information for each step and various other details are embedded in these graphs. Additional details are provided in the visualize workflow section below.

6. Report generation. The renderReport and renderLogs function can be used for generating scientific and technical reports, respectively. Alternatively, scientific reports can be generated with the render function of the rmarkdown package. The latter option with rmarkdown::render is often more flexible and preferred for most users, since it provides the advantage that any modifications to the Rmd file are instantly reflected in the HTML report, eliminating the necessity to update the sal object.
Directory structure
The root directory of systemPipeR workflows contains by default three user facing sub-directories: data, results and param. A fourth sub-directory is a hidden log directory with the default name .SPRproject that is created when initializing a workflow run with the SPRproject function (see above). Users can change the recommended directory structure, but will need to adjust in some cases the code in their workflows. Just adding directories to the default structure is possible without requiring changes to the workflows. The following directory tree summarizes the expected content in each default directory (names given in green).
- workflow/
- This is the root directory of a workflow. It can have any name and includes the following files:
- Workflow Rmd and metadata targets file(s)
- Optionally, configuration files for computer clusters, such as
.batchtools.conf.Randtmplfiles forbatchtoolsandBiocParallel. - Additional files can be added as needed.
- Default sub-directories:
- param/
- CWL parameter files are organized by CL tools (under cwl/), each with its own sub-directory that contains the corresponding
cwlandymlfiles. Previous versions of parameter files are stored in a separate sub-directory.
- CWL parameter files are organized by CL tools (under cwl/), each with its own sub-directory that contains the corresponding
- data/
- Raw input and/or assay data (e.g. FASTQ files)
- Reference data, including genome sequences, annotation files, databases, etc.
- Any number of sub-directories can be added to organize the data under this directory.
- Other input data
- results/
- Analysis results are written to this directory. Examples include tables, plots, or NGS results such as alignment (BAM), variant (VCF), peak (BED) files.
- Any number of sub-directories can be created to organize the analysis results under this directory.
- .SPRproject/
- Hidden log directory created by
SPRprojectfunction at the beginning of a workflow run. It is a hidden directory because its name starts with a dot. - Run status information and log files of a workflow run are stored here. The content in this directory is auto-generated and not expected to be modified by users.
- Hidden log directory created by
- param/
- This is the root directory of a workflow. It can have any name and includes the following files:
The targets file
A targets file defines the input files (e.g. FASTQ, BAM, BCF) and sample comparisons used in a data analysis workflow. It can also store any number of additional descriptive information for each sample. How the input information is passed on from a targets file to the CWL parameter files is introduced above, and additional details are given below. The following shows the format of two targets file examples included in the package. They can also be viewed and downloaded from systemPipeR’s GitHub repository here. As an alternative to using targets files, YAML files can be used instead. Since organizing experimental variables in tabular files is straightforward, the following sections of this vignette focus on the usage of targets files. Their usage also integrates well with the widely used SummarizedExperiment object class.
Descendant targets files can be extracted for each step with input/output operations where the output of the previous step(s) serves as input to the current step, and the output of the current step becomes the input of the next step. This connectivity among input/output operations is automatically tracked throughout workflows. This way it is straightforward to start workflows at different processing stages. For instance, one can intialize an RNA-Seq workflow at the stage of raw sequence files (FASTQ), alignment files (BAM) or a precomputed read count table.
Single-end (SE) data
In a targets file with a single type of input files, here FASTQ files of single-end (SE) reads, the first three columns are mandatory including their column names, while it is four mandatory columns for FASTQ files of PE reads. All subsequent columns are optional and any number of additional columns can be added as needed. The columns in targets files are expected to be tab separated (TSV format). The SampleName column contains usually short labels for referencing samples (here FASTQ files) across many workflow steps (e.g. plots and column titles). Importantly, the labels used in the SampleName column need to be unique, while technical or biological replicates are indicated by the same values under the Factor column. For readability and transparency, it is useful to use here a short, consistent and informative syntax for naming samples and replicates. This is important since the values provided under the SampleName and Factor columns are intended to be used as labels for naming the columns or plotting features in downstream analysis steps.
targetspath <- system.file("extdata", "targets.txt", package = "systemPipeR")
DT::datatable(read.delim(targetspath, comment.char = "#"))To work with custom data, users need to generate a targets file containing the paths to their own FASTQ files and then provide under targetspath the path to the corresponding targets file.
Paired-end (PE) data
For paired-end (PE) samples, the structure of the targets file is similar. The main difference is that targets files for PE data have two FASTQ path columns (here FileName1 and FileName2) each containing the paths to the corresponding PE FASTQ files.
Sample comparisons
If needed, sample comparisons of comparative experiments, such as differentially expressed genes (DEGs), can be specified in the header lines of a targets file that start with a # <CMP> tag. Their usage is optional, but useful for controlling comparative analyses according to certain biological expectations, such as identifying DEGs in RNA-Seq experiments based on simple pair-wise comparisons.
[1] "# Project ID: Arabidopsis - Pseudomonas alternative splicing study (SRA: SRP010938; PMID: 24098335)"
[2] "# The following line(s) allow to specify the contrasts needed for comparative analyses, such as DEG identification. All possible comparisons can be specified with 'CMPset: ALL'."
[3] "# <CMP> CMPset1: M1-A1, M1-V1, A1-V1, M6-A6, M6-V6, A6-V6, M12-A12, M12-V12, A12-V12"
[4] "# <CMP> CMPset2: ALL"
The function readComp imports the comparison information and stores it in a list. Alternatively, readComp can obtain the comparison information from a SYSargsList instance containing the targets file information (see below).
$CMPset1
[1] "M1-A1" "M1-V1" "A1-V1" "M6-A6" "M6-V6" "A6-V6" "M12-A12"
[8] "M12-V12" "A12-V12"
$CMPset2
[1] "M1-A1" "M1-V1" "M1-M6" "M1-A6" "M1-V6" "M1-M12" "M1-A12"
[8] "M1-V12" "A1-V1" "A1-M6" "A1-A6" "A1-V6" "A1-M12" "A1-A12"
[15] "A1-V12" "V1-M6" "V1-A6" "V1-V6" "V1-M12" "V1-A12" "V1-V12"
[22] "M6-A6" "M6-V6" "M6-M12" "M6-A12" "M6-V12" "A6-V6" "A6-M12"
[29] "A6-A12" "A6-V12" "V6-M12" "V6-A12" "V6-V12" "M12-A12" "M12-V12"
[36] "A12-V12"
Detailed tutorial
Initialization
A systemPipeR workflow instance is initialized with the SPRproject function. This function call creates an empty SAL container instance and at the same time a linked project log directory that acts as a flat-file database of a workflow. A YAML file is automatically included in the project directory that specifies the basic location of the workflow project. Every time the SAL container is updated in R with a new workflow step or a modification to an existing step, the changes are automatically recorded in the flat-file database. This is important for tracking the run status of workflows and providing restart functionality for workflows.
If overwrite is set to TRUE, a new project log directory will be created and any existing one deleted. This option should be used with caution. It is mainly useful when developing and testing workflows, but should be avoided in production runs of workflows.
Creating directory '/home/runner/work/GEN242/GEN242/tutorials/systempiper/rnaseq/.SPRproject'
Creating file '/home/runner/work/GEN242/GEN242/tutorials/systempiper/rnaseq/.SPRproject/SYSargsList.yml'
The function checks whether the expected workflow directories (see here) exist, and will create them if any of them is missing. If needed users can change the default names of these directories as shown.
Similarly, the default names of the log directory and YAML file can be changed.
It is also possible to use for all workflow steps a dedicated R environment that is separate from the current environment. This way R objects generated by workflow steps will not overwrite objects with the same names in the current environment.
At this stage, sal is an empty SAL (SYSargsList) container that only contains the basic information about the project’s directory structure that can be accessed with projectInfo.
Instance of 'SYSargsList':
No workflow steps added
$project
[1] "/home/runner/work/GEN242/GEN242/tutorials/systempiper/rnaseq"
$data
[1] "data"
$param
[1] "param"
$results
[1] "results"
$logsDir
[1] ".SPRproject"
$sysargslist
[1] ".SPRproject/SYSargsList.yml"
The number of workflow steps stored in a SAL object can be returned with the length function. At this stage it returns zero since no workflow steps have been loaded into sal yet.
Constructing workflows
In systemPipeR, workflows can be incrementally constructed in interactive mode by sequentially evaluating code for individual workflow steps in the R console. Alternatively, all steps of a workflow can be imported simultaneously from an R script or an R Markdown workflow file using a single import command. To explain constructing and connecting different types of workflow steps, this tutorial section introduces the interactive approach first. After that, the automated import of entire workflows with many steps is explained, where the individual steps are defined the same way. In all cases, workflow steps are loaded into a SAL workflow container with the proper connectivity information using systemPipeR's appendStep method. This method allows steps to be comprised of R code or CL calls.
Stepwise construction
The following demonstrates how to design, load and run workflows using a simple data processing routine as an example. This mini workflow will export a test dataset to multiple files, compress/decompress the exported files, import them back into R, and then perform a simple statistical analysis and plot the results. The file compression steps demonstrate the usage of the CL interface.
The sal object of the new workflow project (directory named.SPRproject) was intialized in the previous section. At this point this sal instance contains no data analysis steps since none have been loaded so far.
Next, workflow steps will be added to sal.
Step 1: R step
The first step in the chosen example workflow comprises R code that will be stored in a LineWise object. It is constructed with the LineWise function, and then appended to sal with the appendStep<- method. The R code of an analysis step is assigned to the code argument of the LineWise function. In this assignment the R code has to be enclosed by braces ({...}) and separted from them by new lines. Additionally, the workflow step should be given a descriptive name under the step_name argument. Step names are required to be unique throughout workflows. During the construction of workflow steps, the included R code will not be executed. The execution of workflow steps is explained in a separate section below.
In the given code example, the iris dataset is split by the species names under the Species column, and then the resulting data.frames are exported to three tabular files.
After adding the R code, sal contains now one workflow step.
To extract the code of an R step stored in a SAL object, the codeLine method can be used.
Step 2: CL step
CL steps are stored as SYSargs2 objects that are constructed with the SYSargsList function, and then appended to sal with the appendStep<- method. As outlined in the introduction (see here), CL steps are defined by two CWL parameter files (yml configuration and cwl step definition files) and an optional targets file. How parameter values in the targets file are passed on to the corresponding entries in the yml file, is defined by a named vector that is assigned to the inputvars argument of the SYSargsList function. A parameter connection is established if a name assigned to inputvars has matching column and element names in the targets and yml files, respectively (Fig @ref(fig:sprandCWL)). More details about parameter passing and CWL syntax are provied below (see here and here).
The most important other arguments of the SYSargsList function are listed below. For more information, users want to consult the function’s help with ?SYSargsList.
step_name: a unique name for the step. If no name is provided, a defaultstep_xname will be assigned, wherexis the step index.dir: ifTRUE(default) all output files generated by a workflow step will be written to a subdirectory with the same name asstep_name. This is useful for organizing result files.dependency: assign here the name of the step the current step depends on. This is mandatory for all steps in a workflow, except the first one. The dependency tree of a workflow is based on the dependency connections among steps.
In the specific example code given below, a CL step is added to the workflow where the gzip software is used to compress the files that were generated in the previous step.
targetspath <- system.file("extdata/cwl/gunzip", "targets_gunzip.txt", package = "systemPipeR")
appendStep(sal) <- SYSargsList(step_name = "gzip",
targets = targetspath, dir = TRUE,
wf_file = "gunzip/workflow_gzip.cwl", input_file = "gunzip/gzip.yml",
dir_path = system.file("extdata/cwl", package = "systemPipeR"),
inputvars = c(FileName = "_FILE_PATH_", SampleName = "_SampleName_"),
dependency = "export_iris")After adding the above CL step, sal contains now two steps.
Instance of 'SYSargsList':
WF Steps:
1. export_iris --> Status: Pending
2. gzip --> Status: Pending
Total Files: 3 | Existing: 0 | Missing: 3
2.1. gzip
cmdlist: 3 | Pending: 3
The individual CL calls, that will be executed by the gzip step, can be rendered and viewed with the cmdlist function. Under the targets argument one can subset the CL calls to specific samples by assigning the corresponding names or index numbers.
$gzip
$gzip$SE
$gzip$SE$gzip
[1] "gzip -c results/setosa.csv > results/SE.csv.gz"
$gzip$VE
$gzip$VE$gzip
[1] "gzip -c results/versicolor.csv > results/VE.csv.gz"
$gzip$VI
$gzip$VI$gzip
[1] "gzip -c results/virginica.csv > results/VI.csv.gz"
Step 3: CL with input from previous step
In many use cases the output files, generated by an upstream workflow step, serve as input to a downstream step. To establish these input/output connections, the names (paths) of the output files generated by each step needs to be accessible. This information can be extracted from SAL objects with the outfiles accessor method as shown below.
# outfiles(sal) # output files of all steps in sal
outfiles(sal)['gzip'] # output files of 'gzip' step$gzip
DataFrame with 3 rows and 1 column
gzip_file
<character>
SE results/SE.csv.gz
VE results/VE.csv.gz
VI results/VI.csv.gz
Note, the names of this and other important accessor methods for ‘SAL’ objects can be looked up conveniently with names(sal) (for more details see here).
In the chosen workflow example, the output files (here compressed gz files), that were generated by the previous gzip step, will be uncompressed in the current step with the gunzip software. The corresponding input files for the gunzip step are listed under the gzip_file column above. For defining the gunzip step, the values ‘gzip’ and ‘gzip_file’ will be used under the targets and inputvars arguments of the SYSargsList function, respectively. The argument rm_targets_col allows to drop columns in the targets instance of the new step. The remaining parameters settings are similar to those in the previous step.
appendStep(sal) <- SYSargsList(step_name = "gunzip",
targets = "gzip", dir = TRUE,
wf_file = "gunzip/workflow_gunzip.cwl", input_file = "gunzip/gunzip.yml",
dir_path = system.file("extdata/cwl", package = "systemPipeR"),
inputvars = c(gzip_file = "_FILE_PATH_", SampleName = "_SampleName_"),
rm_targets_col = "FileName",
dependency = "gzip")After adding the above new step, sal contains now a third step.
Instance of 'SYSargsList':
WF Steps:
1. export_iris --> Status: Pending
2. gzip --> Status: Pending
Total Files: 3 | Existing: 0 | Missing: 3
2.1. gzip
cmdlist: 3 | Pending: 3
3. gunzip --> Status: Pending
Total Files: 3 | Existing: 0 | Missing: 3
3.1. gunzip
cmdlist: 3 | Pending: 3
The targets instance of the new step can be returned with the targetsWF method where the output files from the previous step are listed under the first column (input).
$gunzip
DataFrame with 3 rows and 2 columns
gzip_file SampleName
<character> <character>
SE results/SE.csv.gz SE
VE results/VE.csv.gz VE
VI results/VI.csv.gz VI
As before, the output files of the new step can be returned with outfiles.
$gunzip
DataFrame with 3 rows and 1 column
gunzip_file
<character>
SE results/SE.csv
VE results/VE.csv
VI results/VI.csv
Finally, the corresponding CL calls of the new step can be returned with the cmdlist function (here for first entry).
Step 4: R with input from previous step
The final step in this sample workflow is an R step that uses the files from a previous step as input. In this case the getColumn method is used to obtain the paths to the files generated in a previous step, which is in the given example the ‘gunzip’ step..
SE VE VI
"results/SE.csv" "results/VE.csv" "results/VI.csv"
In this R step, the tabular files generated in the previous gunzip CL step are imported into R and row appended to a single data.frame. Next the column-wise mean values are calculated for the first four columns. Subsequently, the results are plotted as a bar diagram with error bars.
appendStep(sal) <- LineWise(code = {
df <- lapply(getColumn(sal, step = "gunzip", 'outfiles'), function(x) read.delim(x, sep = ",")[-1])
df <- do.call(rbind, df)
stats <- data.frame(cbind(mean = apply(df[,1:4], 2, mean), sd = apply(df[,1:4], 2, sd)))
stats$size <- rownames(stats)
plot <- ggplot2::ggplot(stats, ggplot2::aes(x = size, y = mean, fill = size)) +
ggplot2::geom_bar(stat = "identity", color = "black", position = ggplot2::position_dodge()) +
ggplot2::geom_errorbar(ggplot2::aes(ymin = mean-sd, ymax = mean+sd), width = .2, position = ggplot2::position_dodge(.9))
},
step_name = "iris_stats",
dependency = "gzip")This is the final step of this demonstration resulting in a sal workflow container with a total of four steps.
Instance of 'SYSargsList':
WF Steps:
1. export_iris --> Status: Pending
2. gzip --> Status: Pending
Total Files: 3 | Existing: 0 | Missing: 3
2.1. gzip
cmdlist: 3 | Pending: 3
3. gunzip --> Status: Pending
Total Files: 3 | Existing: 0 | Missing: 3
3.1. gunzip
cmdlist: 3 | Pending: 3
4. iris_stats --> Status: Pending
Load workflow from R or Rmd scripts
The above process of loading workflow steps one-by-one into a SAL workflow container can be easily automated by storing the step definitions in an R or Rmd script, and then importing them from there into an R session.
1. Loading workflows from an R script. For importing workflow steps from an R script, the code of the workflow steps needs to be stored in an R script from where it can be imported with R’s source command. Applied to the above workflow example (see here), this means nothing else than saving the code of the four workflow steps to an R script where each step is declared with the standard CL or R step syntax: appendStep(sal) <- SYSargsList/LineWise(...). At the beginning of the R script one has to load the systemPipeR library, and initialize a new workflow project and associated SAL container with SPRproject(). After sourcing the R script from R, the fully populated SAL container will be loaded into that session, and the workflow is ready to be executed (see below).
2. Loading workflows from an R Markdown file. As an alternative to plain R scripts, R Markdown (Rmd) scripts provide a more adaptable solution for defining workflows. An Rmd file can be converted into various publication-ready formats, such as HTML or PDF. These formats can incorporate not only the analysis code but also the results the code generates, including tables and figures. This approach enables the creation of reproducible analysis reports for workflows. This reporting feature is crucial for reproducibility, documentation, and visual interpretation of the analysis results. The following illustrates this approach for the same four workflow steps used in the previous section here, that is included in an Rmd file of the systemPipeR package. Note, the path to this Rmd file is retrieved with R’s system.file function.
Prior to importing the workflow from an Rmd file, it is required to initialize for it a new workflow project with the SPRproject function. Next, the importWF function is used to scan the Rmd file for code chunks that define workflow steps, and subsequently import them in to the SAL workflow container of the project.
Creating directory '/home/runner/work/GEN242/GEN242/tutorials/systempiper/rnaseq/.SPRproject_rmd'
Creating file '/home/runner/work/GEN242/GEN242/tutorials/systempiper/rnaseq/.SPRproject_rmd/SYSargsList.yml'
sal_rmd <- importWF(sal_rmd,
file_path = system.file("extdata", "spr_simple_wf.Rmd", package = "systemPipeR"))Reading Rmd file
Now importing step 'load_library'
Now importing step 'export_iris'
Now importing step 'gzip'
Now importing step 'gunzip'
Now importing step 'stats'
Now back up current Rmd file as template for `renderReport`
Template for renderReport is stored at
/home/runner/work/GEN242/GEN242/tutorials/systempiper/rnaseq/.SPRproject_rmd/workflow_template.Rmd
Edit this file manually is not recommended
Now check if required tools are installed
Check if they are in path:
Checking path for gzip
PASS
Checking path for gunzip
PASS
step_name tool in_path
1 gzip gzip TRUE
2 gunzip gunzip TRUE
All required tools in PATH, skip module check. If you want to check modules use `listCmdModules`Import done
After the import, the new sal_rmd workflow container, that is fully populated with all four workflow steps from before, can be inspected with several accessor functions (not evaluated here). Additional details about accessor functions are provided here.
Define workflow steps in R Markdowns
In standard R Markdown (Rmd) files, code chunks are enclosed by new lines starting with three backticks. The backtick line at the start of a code chunk is followed by braces that can contain arguments controlling the code chunk’s behavior. To formally declare a workflow step in an R Markdown file’s argument line, systemPipeR introduces a special argument named spr. When using importWF to scan an R Markdown file, only code chunks with spr=TRUE in their argument line will be recognized as workflow steps and loaded into the provided SAL workflow container. This design allows for the inclusion of standard code chunks not part of a workflow and renders them as usual. Here are two examples of argument settings that will both result in the inclusion of the corresponding code chunk as a workflow step since spr is set to TRUE in both cases. Notably, in one case, the standard R Markdown argument eval is assigned FALSE, preventing the rmarkdown::render function from evaluating the corresponding code chunk.
Examples: workflow code chunks are declared by spr flag in their argument line:
- ```{r step_1, eval=TRUE, spr=TRUE}
- ```{r step_2, eval=FALSE, spr=TRUE}
In addition to including spr = TRUE, the actual code of workflow steps has additional requirements. First, the last assignment in a code chunk of a workflow step needs to be an appendStep of SAL using SYSargsList or LineWise for CL or R code, respectively. This requirement is met if there are no other assignments outside of appnedStep. Second, R workflow steps need to be largely self contained by generating and/or loading the dependencies required to execute the code. Third, in most cases the name of a SAL container should remain the same throughout a workflow. This avoids errors such as: ‘Error:
Example of last assignment in a CL step.
targetspath <- system.file("extdata/cwl/example/targets_example.txt", package = "systemPipeR")
appendStep(sal) <- SYSargsList(step_name = "Example",
targets = targetspath,
wf_file = "example/example.cwl", input_file = "example/example.yml",
dir_path = system.file("extdata/cwl", package = "systemPipeR"),
inputvars = c(Message = "_STRING_", SampleName = "_SAMPLE_"))Example of last assignment in an R step.
Running workflows
Overview
In systemPipeR, the runWF function serves as the primary tool for executing workflows. It is responsible for running the code specified in the steps of a populated SAL workflow container. The following runWF command will run the test workflow from above from start to finish. This test workflow was first assembled step-by-step, allowing for a thorough examination of its behavior. Subsequently, the same workflow was imported from an Rmd file to demonstrate how to auto-load all steps of a workflow at once into a SAL container. Please refer to the provided link here for more information about this process.
The runWF function allows to choose one or multiple steps to be executed via its steps argument. When using partial workflow executions, it is important to pay attention to the requirements of the dependency graph of a workflow. If a selected step depends on one or more previous steps, that have not been executed yet, then the execution of the chosen step(s) will not be possible until the previous steps have been completed.
Importantly, by default, already completed workflow steps with a status of ‘Success’ (for example, all output files exist) will not be repeated unnecessarily unless one explicitly sets the force parameter to TRUE. Skipping such steps can save time, particularly when optimizing workflows or adding new samples to previously completed runs. Additionally, one may find it useful in certain situations to ignore warnings or errors without terminating workflow runs. This behavior can be enabled by setting warning.stop=TRUE and/or error.stop=TRUE.
When starting a new workflow project with the SPRproject function, a new R environment will be initialized that stores the objects generated by the workflow steps. The content of this R environment can be inspected with the viewEnvir function.
The runWF function saves the new R environment to an rds file under .SPRproject when saveEnv=TRUE, which is done by default. For additional details, users want to consult the corresponding help document with ?runWF.
A status summary of the executed workflows can be returned by typing sal.
Instance of 'SYSargsList':
WF Steps:
1. export_iris --> Status: Pending
2. gzip --> Status: Pending
Total Files: 3 | Existing: 0 | Missing: 3
2.1. gzip
cmdlist: 3 | Pending: 3
3. gunzip --> Status: Pending
Total Files: 3 | Existing: 0 | Missing: 3
3.1. gunzip
cmdlist: 3 | Pending: 3
4. iris_stats --> Status: Pending
Several accessor functions can be used to retrieve additional information about workflows and their run status. The code box below lists these functions, omitting their output for brevity. Although some of these functions have been introduced above already, they are included here again for easy reference. Additional, details on these functions can be found here.
While SAL objects are autosaved when working with workflows, it can be sometimes safer to explicity save the object before closing R.
Module system
Some computing systems, such as HPC clusters, allow users to load software via an Environment Modules system into their PATH. If a module system is available, the function module allows to interact with it from within R. Specific actions are controlled by values passed on to the action_type argument of the module function, such as loading and unloading software with load and unload, respectively. Additionally, dedicated functions are provided for certain actions. The following code examples are not evaluated since they will only work on systems where an Environment Modules software is installed. A full list of actions and additional functions for Environment Modules can be accessed with ?module.
Note, the module load/unload actions can be defined in the R/Rmd workflow scripts or in the CWL parameter files. The listCmdModules function can be used, to list the names and versions of all software tools that are loaded via Environment Modules in each step of a SAL workflow container. Independent of the usage of an Environment Modules system, all CL software used by each step in a workflow can be listed with listCmdTools. The output of both fumction calls is not shown below for the same reason as in the previous code chunk.
Parallel evaluation
The processing time of computationally expensive steps can be greatly accelerated by processing many input files in parallel using several CPUs and/or computer nodes of an HPC or cloud system, where a scheduling system is used for load balancing. To simplify for users the configuration and execution of workflow steps in serial or parallel mode, systemPipeR uses for both the same runWF function. Parallelization simply requires appending of the parallelization parameters to the settings of the corresponding workflow steps each requesting the computing resources specified by the user, such as the number of CPU cores, RAM and run time. These resource settings are stored in the corresponding workflow step of the SAL workflow container. After adding the parallelization parameters, runWF will execute the chosen steps in parallel mode as instructed.
The following example applies to an alignment step of an RNA-Seq workflow. The above demonstration workflow is not used here since it is too simple to benefit from parallel processing. In the chosen alignment example, the parallelization parameters are added to the alignment step (here hisat2_mapping) of SAL via a resources list. The given parameter settings will run 18 processes (Njobs) in parallel using for each 4 CPU cores (ncpus), thus utilizing a total of 72 CPU cores. The runWF function can be used with most queueing systems as it is based on utilities defined by the batchtools package, which supports the use of template files (*.tmpl) for defining the run parameters of different schedulers. In the given example below, a conffile (see .batchtools.conf.R samples here) and a template file (see *.tmpl samples here) need to be present on the highest level of a user’s workflow project. The following example uses the sample conffile and template files for the Slurm scheduler that are both provided by this package.
The resources list can be added to analysis steps when a workflow is loaded into SAL. Alternatively, one can add the resource settings with the addResources function to any step of a pre-populated SAL container afterwards. For workflow steps with the same resource requirements, one can add them to several steps at once with a single call to addResources by specifying multiple step names under the step argument.
The above example will submit via runWF(sal) the hisat2_mapping step to a partition (queue) called short on an HPC cluster. Users need to adjust this and other parameters, that are defined in the resources list, to their cluster environment.
Run from Command-Line (without cluster)
Create an R script containing the following (or similar) minimum content.
#!/usr/bin/env Rscript
library(systemPipeR)
sal <- SPRproject()
sal <- importWF(sal, file_path = "systemPipeRNAseq.Rmd") # adjust name of Rmd file if different
sal <- runWF(sal) # runs entire workflow
sal <- renderReport(sal) # after workflow has completed render Rmd to HTML reportAssuming the script is named wf_run_script.R it can be executed from the command-line (not R console!) as follows. In addition, one can make the script executable to run it like any other script.
This will run systemPipeR workflows on a single machine. In this case a limited amount of parallelization is possible if the corresponding code chunks in the workflow take advantage of multi-core parallelization instructions provided by BiocParallel, batchtools or related packages. However, this type of parallelization is usually limited to the number of cores available on a single CPU. A much more scalable approach is the use of computer clusters as described above and in the next section.
Submit workflow from command-line to cluster
In addition to running workflows within interactive R sessions or submitting them from the command-line on a single system (see above), one can execute systemPipeR workflows from the command-line to an HPC cluster by including the relevant workflow run instructions in an R script and then submitting it via a submission script of a workload manager system to a computer cluster. The following gives an example for the Slurm workload manager. To understand the details, it is important to inspect the content of the two files (here .R and .sh). Additional details about resource specification under Slurm are given below.
- R script: wf_run_script.R
- Slurm submission script: wf_run_script.sh
As a test, users can generate in their user account of a cluster a workflow environment populated with the toy data as outlined here. After this, it is best to create within the workflow directory a subdirectory, e.g. called cl_sbatch_run, and then save the above two files to this subdirectory. Next, the parameters in both files need to be adjusted to match the type of workflow and the required computing resources. This includes the name of the Rmd file and scheduler resource settings such as: partition, Njobs, walltime, memory, etc. After all relevant settings have been set correctly, one can execute the workflow with sbatch from within the cl_sbatch_run directory as follows (note this is a command-line call outside of R):
After the submission to the cluster, one usually should check its status and progress with squeue -u <username> (under Slurm) as well as by monitoring the content of the slurm-<jobid>.out file generated by the scheduler in the same directory. This file contains most of the STDOUT and STDERROR generated by a cluster job. Once everything is working on the toy data, users can run the workflow on real data the same way.
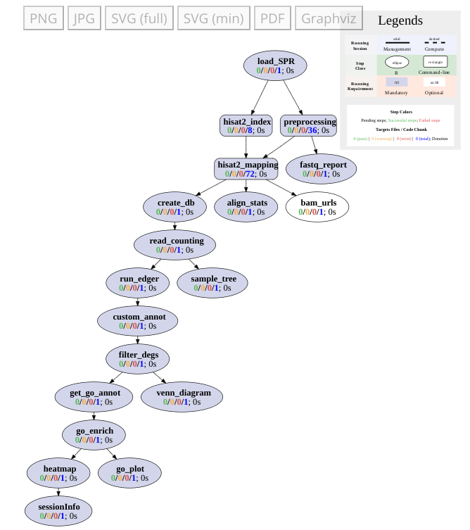
Visualize workflows
Workflows instances can be visualized as topology graphs with the plotWF function. The resulting plot includes the following information.
- Workflow topology graph rendered based on dependencies among steps
- Workflow step status, e.g. Success, Error, Pending, Warnings
- Sample status and statistics
- Run time of individual steps
If no layout parameters are provided, then plotWF will automatically detect reasonable settings for a user’s system, including width, height, layout, plot method, branch styles and others.

For more details about the plotWF function, please visit its help with ?plotWF.
Report generation
systemPipeR produces two report types: Scientific and Technical. The Scientific Report resembles a scientific publication detailing data analysis, results, interpretation information, and user-provided text. The Technical Report provides logging information useful for assessing workflow steps and troubleshooting problems.
Scientific reports
After a workflow run, systemPipeR's renderReport or rmarkdown's render function can be used to generate Scientific Reports in HTML, PDF or other formats. The former uses the final SAL instance as input, and the latter the underlying Rmd source file. The resulting reports mimic research papers by combining user-generated text with analysis results, creating reproducible analysis reports. This reporting infrastructure offers support for citations, auto-generated bibliographies, code chunks with syntax highlighting, and inline evaluation of variables to update text content. Tables and figures in a report can be automatically updated when the document is rebuilt or workflows are rerun, ensuring data components are always current. This automation increases reproducibility and saves time creating Scientific Reports. Furthermore, the workflow topology maps described earlier can be incorporated into Scientific Reports, enabling integration between Scientific and Technical Reports.
Note, my.Rmd in the last code line needs to be replaced with the name (path) of the source Rmd file used for generating the SAL workflow container.
Technical report
The package collects technical information about workflow runs in a project’s log directory (default name: .SPRproject). After partial or full completion of a workflow, the logging information of a run is used by the renderLog function to generate a Technical Report in HTML or other formats. The report includes software execution commands, warnings and errors messages of each workflow step. Easy visual navigation of Technical Reports is provided by including an interactive instance of the corresponding workflow topology graph. The technical details in these reports help assess the success of each workflow step and facilitate troubleshooting.
Converting workflows to Bash and Rmd
The SAL workflow containers of systemPipeR provide versatile conversion and export options to both Rmd and executable Bash scripts. This feature not only enhances the portability and reusability of workflows across different systems but also promotes transparency, enabling efficient testing and troubleshooting.
R Markdown script
A populated SAL workflow container can be converted to an Rmd file using the sal2rmd function. If needed, this Rmd file can be used to construct a SAL workflow container with the importWF function as introduced above. This functionality is useful for building templates of workflow Rmds and sharing them with other systems.
Bash script
The sal2bash function converts and exports workflows stored in SAL containers into executable Bash scripts. This enables users to run their workflows as Bash scripts from the command line. The function takes a SAL container as input and generates a spr_wf.sh file in the project’s root directory as output. Additionally, it creates a spr_bash directory that stores all R-based workflow steps as separate R scripts. To minimize the number of R scripts needed, the function combines adjacent R steps into a single file.
Restarting and resetting workflows
The ability to restart existing workflows projects is important for continuing analyses that could not be completed, or to make changes without repeating already completed steps. Two main options are provided to restart workflows. Another option is provided that resets workflows to the very beginning, which effectively deletes the previous environment.
1. The resume=TRUE option will initialize the latest instance of a SAL object stored in the logs.dir including its log files. When this option is used, a workflow can be continued where it was left off, for example after closing and restarting R from the same directory on the same system. If the project was created with custom directory and/or file names, then those names need to be specified under the log.dir and sys.file arguments of the SPRproject function, respectively, otherwise the default names will be used.
If the R environment was saved, one can recover with load.envir=TRUE all objects that were created during the previous workflow run. The same is possible with the restart option. For more details, please consult the help for the runWF function.
After resuming the workflow with load.envir enabled, one can inspect the objects created in the old environment, and decide if it is necessary to copy them to the current environment.
2. The restart=TRUE option will also use the latest instance of the SAL object stored in the logs.dir, but the previous log files will be deleted.
3. The overwrite=TRUE option will reset the workflow project to the very beginning by deleting the log.dir directory (.SPRproject) that stores the previous SAL instance and all its log files. At the same time a new and empty ‘SAL’ workflow container will be created. This option should be used with caution since it will effectively delete the workflow environment. Output files written by the workflow steps to the results directory will not be deleted when this option is used.
Additional utilities
This section describes methods for accessing, subsetting and modifying SAL workflow objects.
Accessor methods
Workflows and their run status can be explored further using a range of accessor functions for SAL objects.
General information
The number of steps in a workflow can be determined with the length function.
The corresponding names of workflow steps can be returned with stepName.
CL software used by each step in a workflow can be listed with listCmdTools.
Following tools are used in steps in this workflow:
step_name tool in_path
1 gzip gzip NA
2 gunzip gunzip NA
Some computing systems (often HPC clusters) allow users to load CL software via an Environment Modules system into their PATH. If this is the case, then the exact verions of the software tools loaded via the module system can be listed for SAL and SYSargs2 objects with listCmdModules and modules, respectively. The example workflow used here does not make use of Environment Modules, and thus there are no software tools to list here.
No module is listed, check your CWL yaml configuration files, skip.
character(0)
For more information on how to work with Environment Modules in systemPipeR, please visit the help with ?module, ?modules and ?listCmdModules.
Slot data
Several accessor functions are named after the corresponding slot names in SAL objects. This makes it easy to look them up with names(), and then apply them to sal as the only argument, such as runInfo(sal).
[1] "stepsWF" "statusWF" "targetsWF"
[4] "outfiles" "SE" "dependency"
[7] "targets_connection" "projectInfo" "runInfo"
The individual workflow steps in a SAL container are stored as SYSargs2 and LineWise components. They can be returned with the stepsWF function.
$export_iris
Instance of 'LineWise'
Code Chunk length: 1
$gzip
Instance of 'SYSargs2':
Slot names/accessors:
targets: 3 (SE...VI), targetsheader: 1 (lines)
modules: 0
wf: 1, clt: 1, yamlinput: 4 (inputs)
input: 3, output: 3
cmdlist: 3
Sub Steps:
1. gzip (rendered: TRUE)
$gunzip
Instance of 'SYSargs2':
Slot names/accessors:
targets: 3 (SE...VI), targetsheader: 1 (lines)
modules: 0
wf: 1, clt: 1, yamlinput: 4 (inputs)
input: 3, output: 3
cmdlist: 3
Sub Steps:
1. gunzip (rendered: TRUE)
$iris_stats
Instance of 'LineWise'
Code Chunk length: 5
The accessor function of SYSargs2 and LineWise objects can be returned similarly (here for gzip step).
[1] "targets" "targetsheader" "modules"
[4] "wf" "clt" "yamlinput"
[7] "cmdlist" "input" "output"
[10] "files" "inputvars" "cmdToCwl"
[13] "status" "internal_outfiles"
The statusWF function returns a status summary for each step in a SAL workflow instance.
$export_iris
DataFrame with 1 row and 2 columns
Step status.summary
<character> <character>
1 export_iris Pending
$gzip
DataFrame with 3 rows and 5 columns
Targets Total_Files Existing_Files Missing_Files gzip
<character> <numeric> <numeric> <numeric> <matrix>
SE SE 1 0 1 Pending
VE VE 1 0 1 Pending
VI VI 1 0 1 Pending
$gunzip
DataFrame with 3 rows and 5 columns
Targets Total_Files Existing_Files Missing_Files gunzip
<character> <numeric> <numeric> <numeric> <matrix>
SE SE 1 0 1 Pending
VE VE 1 0 1 Pending
VI VI 1 0 1 Pending
$iris_stats
DataFrame with 1 row and 2 columns
Step status.summary
<character> <character>
1 iris_stats Pending
The targets instances for each step in a workflow can be returned with targetsWF. The below applies it to the second step.
$gzip
DataFrame with 3 rows and 2 columns
FileName SampleName
<character> <character>
SE results/setosa.csv SE
VE results/versicolor.csv VE
VI results/virginica.csv VI
If a workflow contains sample comparisons, that have been specified in the header lines of a targets file starting with a # <CMP> tag, then they can be returned with the targetsheader functions. This does not apply to the current demo sal instance, and thus the function returns NULL. For more details, consult the targets file section here.
The outfiles component of a SAL object stores the paths to the expected outfiles files for each step in a workflow. Some of them are the input for downstream workflow steps.
$gzip
DataFrame with 3 rows and 1 column
gzip_file
<character>
SE results/SE.csv.gz
VE results/VE.csv.gz
VI results/VI.csv.gz
The dependency step(s) in a workflow can be obtained with the dependency function. This information is used to construct the toplogy graph of a workflow (see here).
$export_iris
[1] NA
$gzip
[1] "export_iris"
$gunzip
[1] "gzip"
$iris_stats
[1] "gzip"
The sample names (IDs) stored in the corresponding column of a targets file can be returned with the SampleName function.
The getColumn method can be used to obtain the paths to the files generated in a specified step.
SE VE VI
"results/SE.csv.gz" "results/VE.csv.gz" "results/VI.csv.gz"
SE VE VI
"results/setosa.csv" "results/versicolor.csv" "results/virginica.csv"
The yamlinput function returns the parameters of a workflow step defined in the corresponding yml file.
CL and R code
The exact syntax for running CL software on each input data set in a workflow can be returned with the cmdlist function. The CL calls are assembled from the corresponding yml and cwl, and an optional targets file as described in the above CLI section here. The example below shows the CL syntax for running gzip and gunzip on the first input sample. Evaluating the output of cmdlist can be very helpful for designing and debugging CWL parameter files to support new CL software or changing their settings.
$gzip
$gzip$SE
$gzip$SE$gzip
[1] "gzip -c results/setosa.csv > results/SE.csv.gz"
$gunzip
$gunzip$SE
$gunzip$SE$gunzip
[1] "gunzip -c results/SE.csv.gz > results/SE.csv"
Similarly, the codeLine function returns the R code of a LineWise workflow step.
R environment
The objects generated in a workflow’s run environment can be accessed with viewEnvir.
If needed one or multiple objects can be copied from the run environment of a workflow to the current environment of an R session.
Subsetting workflows
The bracket operator can be used to subset workflow by steps. For instance, the current instance of sal has four steps, and sal[1:2] will subset the workflow to the first two steps.
[1] 4
Instance of 'SYSargsList':
WF Steps:
1. export_iris --> Status: Pending
2. gzip --> Status: Pending
Total Files: 3 | Existing: 0 | Missing: 3
2.1. gzip
cmdlist: 3 | Pending: 3
In addition to subsetting by steps, one can subset workflows by input samples. The following illustrates this for the first two input samples, but omits the function output for brevity.
For appending workflow steps, one can use the + operator.
Replacement methods
Replacement methods are implemented to make adjustments to certain paramer settings and R code in workflow steps.
Changing parameters
## create a copy of sal for testing
sal_c <- sal
## view original value, here restricted to 'ext' slot
yamlinput(sal_c, step = "gzip")$ext
## Replace value under 'ext'
yamlinput(sal_c, step = "gzip", paramName = "ext") <- "txt.gz"
## view modified value, here restricted to 'ext' slot
yamlinput(sal_c, step = "gzip")$ext
## Evaluate resulting CL call
cmdlist(sal_c, step = "gzip", targets = 1)Changes to R steps
Code lines can be added with appendCodeLine to R steps (LineWise) as shown in the following example.
In addition, code lines can be replaced with the replaceCodeLine function. For additional details about the LineWise class, please see the example above and the detailed description of the LineWise class here.
Renaming of workflow steps is possible with the renameStep function.
Replacing workflow steps
The replaceStep function can be used to replace entire workflow steps. When replacing workflow steps, it is important to maintain a valid dependency graph among the affected steps.
If needed, workflow steps can be removed as follows.
CWL specifications
This section provides a concise overview of CWL and its utilization within systemPipeR. It covers fundamental CWL concepts, including the CommandLineTool and Workflow classes for describing individual CL processes and workflows. For further details, readers want to refer to CWL’s comprehensive CommandLineTool and Workflow documentation, as well as the examples provided in CWL’s Beginner Tutorial and User Guide. Additionally, familiarizing oneself with CWL’s YAML format specifications can be beneficial.
As illustrated in the introduction (Fig 2), CWL files with the ‘.cwl’ extension define the parameters of a specific CL step or workflow, while files with the ‘.yml’ extension define their input values.
CWL CommandLineTool
A Command Line Tool (CommandLineTool class) specifies a standalone process that can be run by itself (without including interactions with other programs), and has inputs and outputs.
The following inspects the basic structure of a ‘.cwl’ sample file for a CommandLineTool that is provided by this package.
Important components include:
1. cwlVersion: version of CWL specification used by file.
2. class: declares description of a CommandLineTool.
3. baseCommand: name of CL tool.
4. inputs: defines input information to run the tool. This includes:
id: each input has anidincluding name.type: type of input value; one ofstring,int,long,float,double,File,DirectoryorAny.inputBinding: indicates if the input parameter should appear in CL call. If missing input will not appear in the CL call.
$inputs
$inputs$message
$inputs$message$type
[1] "string"
$inputs$message$inputBinding
$inputs$message$inputBinding$position
[1] 1
$inputs$SampleName
$inputs$SampleName$type
[1] "string"
$inputs$results_path
$inputs$results_path$type
[1] "Directory"
5.. outputs: list of expected outputs after running the CL tool. Important components are:
id: each input has anidincluding name.type: type of output value; one ofstring,int,long,float,double,File,Directory,Anyorstdout);outputBinding: defines how to set outputs values;globspecifies output value’s name.
6. stdout: specifies filename for standard output. Note, by default systemPipeR constructs the output filename from results_path and SampleName (see above).
CWL Workflow
CWL’s Workflow class describes one or more workflow steps, declares their interdependencies, and defines how CommandLineTools are executed. Its CWL file includes inputs, outputs, and steps.
The following illustrates the basic structure of a ‘.cwl’ sample file for a Workflow that is provided by this package.
1. cwlVersion: version of CWL specification used by file.
2. class: declares description of a Workflow that describes one or more CommandLineTools and their combined usage.
3. inputs: defines the inputs of the workflow.
$inputs
$inputs$message
[1] "string"
$inputs$SampleName
[1] "string"
$inputs$results_path
[1] "Directory"
4. outputs: defines the outputs of the workflow.
$outputs
$outputs$string
$outputs$string$outputSource
[1] "echo/string"
$outputs$string$type
[1] "stdout"
5. steps: describes the steps of the workflow. The example below shows one step.
CWL input values
The .yml file provides the input values for the parameters described above. The following example includes input values for three parameters (message, SampleName and results_path).
$message
[1] "Hello World!"
$SampleName
[1] "M1"
$results_path
$results_path$class
[1] "Directory"
$results_path$path
[1] "./results"
Note, the .yml file needs to provide input values for each input parameter specified in the corresponding .cwl file (compare cwl[4] above).
Mappings among cwl, yml and targets
This section illustrates how the parameters in CWL files (cwl and yml) are interconnected to construct CL calls of steps, and subsequently assembled to workflows.
A SAL container (long name SYSargsList) stores all information and instructions needed for processing a set of inputs (incl. files) with a single or many CL steps within a workflow The SAL object is created and fully populated with the SYSargsList constructor function. More detailed documentation of SAL workflow instances is available here and here.
The following imports the .cwl and .yml files for running the echo Hello World! example.
HW <- SYSargsList(wf_file = "example/workflow_example.cwl",
input_file = "example/example_single.yml",
dir_path = system.file("extdata/cwl", package = "systemPipeR"))
HWInstance of 'SYSargsList':
WF Steps:
1. Step_x --> Status: Pending
Total Files: 1 | Existing: 0 | Missing: 1
1.1. echo
cmdlist: 1 | Pending: 1
$Step_x
$Step_x$defaultid
$Step_x$defaultid$echo
[1] "echo Hello World! > results/M1.txt"
The example provided is restricted to creating a CL call for a single input (sample). To process multiple inputs, a straightforward approach is to assign variables to the corresponding parameters instead of using fixed (hard-coded) values. These variables can then be assigned the desired input values iteratively, resulting in multiple CL calls, one for each input value. The following illustrates this with an example, where the message and SampleName parameters are assigned variables that are labeled with tags of the form _XXX_. These variables will be assigned values stored in a targets file.
$message
[1] "_STRING_"
$SampleName
[1] "_SAMPLE_"
$results_path
$results_path$class
[1] "Directory"
$results_path$path
[1] "./results"
The content of the targets file used for this example is shown below. The general structure of targets files is explained above.
targetspath <- system.file("extdata/cwl/example/targets_example.txt", package = "systemPipeR")
read.delim(targetspath, comment.char = "#")In the simple example given above the values stored under the Message and SampleName columns of the targets file will be passed on to the corresponding parameters with matching names in the yml file, and from there to the echo command defined in the cwl file (see here). As mentioned previously, the usage of targets files is optional in systemPipeR. Since targets files provide an easy and efficient solution for organizing experimental variables, their usage is highly encouraged and well supported in systemPipeR.
Assembly of CL calls from three files
The SYSargsList function constructs SAL instances from the three parameter files, that were introduced above (see Fig 3). The path to each file is assigned to its own argument: wf_file is assigned the path of a cwl workflow file, input_file the path of a yml input file, and targets the path of a targets file. Additionally, a named vector is provided under the inputvars argument that defines which column values in the targets file are assigned to specific parameters in the yml file. A parameter connection is established where a name in inputvars has matching column and parameter names in the targets and yml files, respectively (Fig 3). A tagging syntax with the pattern _XXX_ is used to indicate which parameters contain variables that will be assigned values from the targets file. The usage of this pattern is only recommended for consistency and easy identification, but not enforced.
The SYSargslist function call constructs the echo commands (CL calls) based on the parameters provided by the above described parameter file instances (cwl, yml and targets) as well as the variable mappings specified under the inputvars argument.
HW_mul <- SYSargsList(step_name = "echo",
targets=targetspath,
wf_file="example/workflow_example.cwl", input_file="example/example.yml",
dir_path = dir_path,
inputvars = c(Message = "_STRING_", SampleName = "_SAMPLE_"))
HW_mulInstance of 'SYSargsList':
WF Steps:
1. echo --> Status: Pending
Total Files: 3 | Existing: 0 | Missing: 3
1.1. echo
cmdlist: 3 | Pending: 3
The final CL calls (here echo command) can be returned with the cmdlist for each string given under the Message column of the targets file. The values under the SampleName column are used to name the corresponding output files, each with a txt extension.
Auto-creation of CWL files
To streamline the process of generating CWL parameter files (both cwl and yml), users can simply provide the CL syntax for executing new software. This action will automatically create the corresponding CWL parameter files, which alleviates the need for manual creation of CWL files, reducing the burden on users. This functionality is implemented in systemPipeR’s createParam function group.
Expected CL syntax
To use this functionality, CL calls need to be provided in a pseudo-bash script format and stored as a character vector.
The following uses as example a CL call for the HISAT2 software.
For the CL call above, the corresponding pseudo-bash syntax is given below. Here, the CL string needs to be stored in a single slot of a character vector, here named command. The formatting requirements for the CL string will be explained next.
Format specifications for pseudo-bash syntax (Version 1)
- The syntax organizes each part of a CL string on a separate line. Each part is terminated by a backslash
\at the end of a line. - The first line contains the base command (
baseCommand). It can include a subcommand, such as ingit commitwherecommitis a subcommand. - Arguments are listed in the subsequent lines, one argument per line.
- Short- and long-form arguments are expected to start on a new line with one or two dashes, respectively, and are terminated by the first space on the same line, such as
-Sand--min. Values that should be assigned to arguments are placed inside<...>, also on the same line. Arguments and flags without values lack this assignment. - The type of the input for arguments with assigned values is defined by a pattern of the form
<TYPE:, whereTYPEcan beFfor “File”, “int”, “string”, etc. - Optional: to indicate that an argument specifies CWL output, the flag
outcan be added afterTYPEseparated by a comma. - Lines without a prefix will be treated as positional arguments. The line number defines the position of the argument in the CL.
- A colon
:is used to separate keywords and default values. Any non-space value after the:will be treated as a default value.
Note, the above specifications are Version 1 (v1) of the pseudo-bash syntax used by the createParam function below. There also is a Version 2 (v2) specification that supports additional features, but comes with more syntax restrictions. Details on this are available in the help of the createParam function.
createParam Function
The createParam function accepts as input a CL string that is formatted in the above pseudo-bash syntax. As output it creates the corresponding CWL files (cwl and yml) that will be written to the default directory: ./param/cwl/. This path can be changed under the file argument. In addition, it constructs for the given CL string the corresponding SYSargs2 object (here assigned to cmd). The information printed as console output contains the original CL string that is included for checking purposes. This CL string is not included to the resulting CWL files.
*****BaseCommand*****
hisat2
*****Inputs*****
S:
type: File
preF: -S
yml: ./results/M1A.sam
x:
type: File
preF: -x
yml: ./data/tair10.fasta
k:
type: int
preF: -k
yml: 1
min-intronlen:
type: int
preF: -min-intronlen
yml: 30
max-intronlen:
type: int
preF: -max-intronlen
yml: 3000
threads:
type: int
preF: -threads
yml: 4
U:
type: File
preF: -U
yml: ./data/SRR446027_1.fastq.gz
*****Outputs*****
output1:
type: File
value: ./results/M1A.sam
*****Parsed raw command line*****
hisat2 -S ./results/M1A.sam -x ./data/tair10.fasta -k 1 -min-intronlen 30 -max-intronlen 3000 -threads 4 -U ./data/SRR446027_1.fastq.gz
Written content of 'commandLine' to file:
param/cwl/hisat2/hisat2.cwl
Written content of 'commandLine' to file:
param/cwl/hisat2/hisat2.yml
Next, the cmdlist can be used to check the correctness of the CL call defined by the CWL parameter files generated by the createParam command above.
$defaultid
$defaultid$hisat2
[1] "hisat2 -S ./results/M1A.sam -x ./data/tair10.fasta -k 1 -min-intronlen 30 -max-intronlen 3000 -threads 4 -U ./data/SRR446027_1.fastq.gz"
If the createParam function is executed without creating the CWL parameter files right away (argument setting writeParamFiles=FALSE) then these files can be generated in a separate step with writeParamFiles.
Example with targets file
The following gives a more complete example where the CWL files are first created for a CL string, and then loaded together with a targets file into a SYSargs2 object. Next, the final CL calls are assembled for each input sample with the renderWF function. The final CL calls can then be inspected with the cmdlist function, where the below shows only the first 2 of a total of 18 CL calls for brevity. The R code for these steps can be downloaded from here.
1. Define CL call
library(systemPipeR)
command2 <- "
hisat2 \
-S <F, out: ./results/_SampleName_.sam> \
-x <F: ./data/tair10.fasta> \
-k <int: 1> \
-min-intronlen <int: 30> \
-max-intronlen <int: 3000> \
-threads <int: 4> \
-U <F: _FASTQ_PATH1_>
"
WF <- createParam(command2, overwrite = TRUE, writeParamFiles = TRUE, confirm = TRUE)
yml <- yaml::read_yaml("param/cwl/hisat2/hisat2.yml"); yml <- c(SampleName = "_SampleName_", yml); yaml::write_yaml(yml, "param/cwl/hisat2/hisat2.yml")
targetspath <- system.file("extdata", "targets.txt", package = "systemPipeR")
WF_test <- loadWorkflow(targets = targetspath, wf_file = "hisat2.cwl", input_file = "hisat2.yml",
dir_path = "param/cwl/hisat2/")
WF_test <- renderWF(WF_test, inputvars = c(FileName = "_FASTQ_PATH1_", SampleName = "_SampleName_"))2. Test CL call
3. Use CL call in a WF step
dir.create("data") # create data directory if it doesn't exist
sal <- SPRproject(overwrite=TRUE) # Use overwrite only for testing
appendStep(sal) <- LineWise(code = {
library(systemPipeR)
}, step_name = "load_SPR")
appendStep(sal) <- SYSargsList(step_name = "hisat2_mapping",
targets = targetspath, wf_file = "hisat2.cwl",
input_file = "hisat2.yml", dir_path = "param/cwl/hisat2",
inputvars = c(FileName = "_FASTQ_PATH1_", SampleName = "_SampleName_"),
dependency=c("load_SPR")
)
cmdlist(sal)Workflow step classes
The workflow steps of SAL (synonym SYSargsList) containers are composed of SYSargs2 and/or LineWise objects. These two classes are introduced here in more detail.
SYSargs2 class
The SYSargs2 class stores workflow steps that run CL software. An instance of SYSargs2 stores all the input/output paths and parameter components necessary for executing a specific CL data analysis step. SYSargs2 instances are created using two constructor functions: loadWF and renderWF. These functions make use of a targets (or yml) and the two CWL parameter files cwl and yml. The structure and content for the CWL files are described above. The following creates a SYSargs2 instance using the cwl and yml files for running the RNA-Seq read aligner HISAT2 (Kim, Langmead, and Salzberg 2015). Note, when using the SYSargsList method for constructing workflow steps (see here), then the user will not need to run the loadWF and renderWF directly.
library(systemPipeR)
targetspath <- system.file("extdata", "targets.txt", package = "systemPipeR")
dir_path <- system.file("extdata/cwl", package = "systemPipeR")
WF <- loadWF(targets = targetspath, wf_file = "hisat2/hisat2-mapping-se.cwl",
input_file = "hisat2/hisat2-mapping-se.yml",
dir_path = dir_path)
WF <- renderWF(WF, inputvars = c(FileName = "_FASTQ_PATH1_",
SampleName = "_SampleName_"))In addition to SAL objects (see here), the cmdlist function accepts SYSargs2 to constructs CL calls based on the parameter inputs imported from the corresponding targets, yml and cwl files.
$M1A
$M1A$`hisat2-mapping-se`
[1] "hisat2 -S ./results/M1A.sam -x ./data/tair10.fasta -k 1 --min-intronlen 30 --max-intronlen 3000 -U ./data/SRR446027_1.fastq.gz --threads 4"
Several accessor methods are available that are named after the slot names of SYSargs2 objects.
[1] "targets" "targetsheader" "modules"
[4] "wf" "clt" "yamlinput"
[7] "cmdlist" "input" "output"
[10] "files" "inputvars" "cmdToCwl"
[13] "status" "internal_outfiles"
The output components of SYSargs2 define the expected output files for each step in the workflow; some of which are the input for the next workflow step, e.g. a downstream SYSargs2 instance.
The targets method allows access to the targets component of a SYSargs2 object. Refer to the information provided above for an explanation of the targets file structure.
$M1A
$M1A$FileName
[1] "./data/SRR446027_1.fastq.gz"
$M1A$SampleName
[1] "M1A"
$M1A$Factor
[1] "M1"
$M1A$SampleLong
[1] "Mock.1h.A"
$M1A$Experiment
[1] 1
$M1A$Date
[1] "23-Mar-2012"
DataFrame with 18 rows and 6 columns
FileName SampleName Factor SampleLong Experiment
<character> <character> <character> <character> <character>
1 ./data/SRR446027_1.f.. M1A M1 Mock.1h.A 1
2 ./data/SRR446028_1.f.. M1B M1 Mock.1h.B 1
3 ./data/SRR446029_1.f.. A1A A1 Avr.1h.A 1
4 ./data/SRR446030_1.f.. A1B A1 Avr.1h.B 1
5 ./data/SRR446031_1.f.. V1A V1 Vir.1h.A 1
... ... ... ... ... ...
14 ./data/SRR446040_1.f.. M12B M12 Mock.12h.B 1
15 ./data/SRR446041_1.f.. A12A A12 Avr.12h.A 1
16 ./data/SRR446042_1.f.. A12B A12 Avr.12h.B 1
17 ./data/SRR446043_1.f.. V12A V12 Vir.12h.A 1
18 ./data/SRR446044_1.f.. V12B V12 Vir.12h.B 1
Date
<character>
1 23-Mar-2012
2 23-Mar-2012
3 23-Mar-2012
4 23-Mar-2012
5 23-Mar-2012
... ...
14 23-Mar-2012
15 23-Mar-2012
16 23-Mar-2012
17 23-Mar-2012
18 23-Mar-2012
If CL software is loaded via an Environment Modules system into a user’s PATH, then this information can be accessed in SYSargs2 objects as shown below. For more details on working with Environment Modules, see here.
Additional accessible information includes the location of the parameters files, inputvars (see here) and more.
LineWise Class
To define R code as workflow steps, the LineWise class is used. The syntax for declaring lines of R code as workflow steps in R or Rmd files is introduced in the workflow design section. The following showcases additional utilities for LineWise objects.
rmd <- system.file("extdata", "spr_simple_lw.Rmd", package = "systemPipeR")
sal_lw <- SPRproject(overwrite = TRUE)Recreating directory '/home/runner/work/GEN242/GEN242/tutorials/systempiper/rnaseq/.SPRproject'
Creating file '/home/runner/work/GEN242/GEN242/tutorials/systempiper/rnaseq/.SPRproject/SYSargsList.yml'
Now check if required tools are installed
There is no commandline (SYSargs) step in this workflow, skip.
firstStep
mapply(function(x, y) write.csv(x, y), split(iris, factor(iris$Species)), file.path("results", paste0(names(split(iris, factor(iris$Species))), ".csv")))
secondStep
setosa <- read.delim("results/setosa.csv", sep = ",")
versicolor <- read.delim("results/versicolor.csv", sep = ",")
virginica <- read.delim("results/virginica.csv", sep = ",")
Coerce a LineWise object to a list object and vice versa.
[1] "list"
Instance of 'LineWise'
Code Chunk length: 3
Accessing basic information of LineWise objects.
[1] 3
[1] "codeLine" "codeChunkStart" "stepName" "dependency"
[5] "status" "files" "runInfo"
setosa <- read.delim("results/setosa.csv", sep = ",")
versicolor <- read.delim("results/versicolor.csv", sep = ",")
virginica <- read.delim("results/virginica.csv", sep = ",")
integer(0)
character(0)
Subsetting LineWise objects.
versicolor <- read.delim("results/versicolor.csv", sep = ",")
setosa <- read.delim("results/setosa.csv", sep = ",")
virginica <- read.delim("results/virginica.csv", sep = ",")
Replacement methods for changing R code in LineWise objects.
setosa <- read.delim("results/setosa.csv", sep = ",")
5 + 5
virginica <- read.delim("results/virginica.csv", sep = ",")
6 + 7
setosa <- read.delim("results/setosa.csv", sep = ",")
5 + 5
virginica <- read.delim("results/virginica.csv", sep = ",")
For comparison, similar replacement methods are available for SAL objects. They have been covered above.
Supplemental Material
Examples of CL software
Here is a partial list of CL software for which systemPipeR includes CWL parameter file templates. Notably, with the newly added auto-creation feature for CWL files (see here), generating CWL parameter files for most CL tools has become straightforward. Thus, maintaining and extending this list will not be necessary anymore.
| Tool Name | Description | Step |
|---|---|---|
| bwa | Alignment | BWA is a software package for mapping low-divergent sequences against a large reference genome, such as the human genome. |
| Bowtie2 | Alignment | Bowtie 2 is an ultrafast and memory-efficient tool for aligning sequencing reads to long reference sequences. |
| FASTX-Toolkit | Read Preprocessing | FASTX-Toolkit is a collection of command line tools for Short-Reads FASTA/FASTQ files preprocessing. |
| TransRate | Quality | Transrate is software for de-novo transcriptome assembly quality analysis. |
| Gsnap | Alignment | GSNAP is a genomic short-read nucleotide alignment program. |
| Samtools | Post-processing | Samtools is a suite of programs for interacting with high-throughput sequencing data. |
| Trimmomatic | Read Preprocessing | Trimmomatic is a flexible read trimming tool for Illumina NGS data. |
| Rsubread | Alignment | Rsubread is a Bioconductor software package that provides high-performance alignment and read counting functions for RNA-seq reads. |
| Picard | Manipulating HTS data | Picard is a set of command line tools for manipulating high-throughput sequencing (HTS) data and formats such as SAM/BAM/CRAM and VCF. |
| Busco | Quality | BUSCO assesses genome assembly and annotation completeness with Benchmarking Universal Single-Copy Orthologs. |
| Hisat2 | Alignment | HISAT2 is a fast and sensitive alignment program for mapping NGS reads (both DNA and RNA) to reference genomes. |
| Tophat2 | Alignment | TopHat is a fast splice junction mapper for RNA-Seq reads. |
| GATK | Variant Discovery | Variant Discovery in High-Throughput Sequencing Data. |
| Trim_galore | Read Preprocessing | Trim Galore is a wrapper around Cutadapt and FastQC to consistently apply adapter and quality trimming to FastQ files. |
| TransDecoder | Find Coding Regions | TransDecoder identifies candidate coding regions within transcript sequences. |
| Trinotate | Transcriptome Functional Annotation | Trinotate is a comprehensive annotation suite designed for automatic functional annotation of transcriptomes. |
| STAR | Alignment | STAR is an ultrafast universal RNA-seq aligner. |
| Trinity | denovo Transcriptome Assembly | Trinity assembles transcript sequences from Illumina RNA-Seq data. |
| MACS2 | Peak calling | MACS2 identifies transcription factor binding sites in ChIP-seq data. |
| Kallisto | Read counting | kallisto is a program for quantifying abundances of transcripts from RNA-Seq data. |
| BCFtools | Variant Discovery | BCFtools is a program for variant calling and manipulating files in the Variant Call Format (VCF) and its binary counterpart BCF. |
| Bismark | Bisulfite mapping | Bismark is a program to map bisulfite treated sequencing reads to a genome of interest and perform methylation calls in a single step. |
| Fastqc | Quality | FastQC is a quality control tool for high throughput sequence data. |
| Blast | Blast | BLAST finds regions of similarity between biological sequences. |
To run any of the tools mentioned, users must ensure that the necessary software is installed on their system and added to the PATH. There are several methods to verify if the required tools/modules are installed. The easiest method is automatically executed for users when they call the importWF function, or just tryCL(<base_command>). In the print message of importWF, all necessary tools and modules are automatically listed and checked for users. For additional tool validation methods, please refer to these instructions: Five Minute Tutorial, Environment Modules, and Managing Workflows.
Data analysis functionalities
This section presents various data analysis functionalities that are valuable for many workflows. Some of these functionalities are R functions, while others are CWL interfaces to widely used CL software. A few of them are included for historical reasons.
Project initialization
To work with the following examples a new workflow project needs to be created. The below includes the overwrite=TRUE setting to remove any already project directory.
The first step in the new workflow project is to load the systemPipeR package.
Importantly, in order to use the individual appendStep operations below, one has to pay attention to the step dependencies.
Read Preprocessing
Preprocessing with preprocessReads function
The function preprocessReads allows to apply predefined or custom read preprocessing functions to the FASTQ files referenced in a SYSargsList container, such as quality filtering or adapter trimming routines. Internally, preprocessReads uses the FastqStreamer function from the ShortRead package to stream through large FASTQ files in a memory-efficient manner. The following example performs adapter trimming with the trimLRPatterns function from the Biostrings package.
In this step, the preprocessing parameters defined in the corresponding *.pe.cwl and *.pe.yml files are added to a previously created SAL object. This preprocessing step is crucial for preparing the reads for further analysis.
targetspath <- system.file("extdata", "targetsPE.txt", package = "systemPipeR")
appendStep(sal) <- SYSargsList(
step_name = "preprocessing",
targets = targetspath, dir = TRUE,
wf_file = "preprocessReads/preprocessReads-pe.cwl",
input_file = "preprocessReads/preprocessReads-pe.yml",
dir_path = system.file("extdata/cwl", package = "systemPipeR"),
inputvars = c(
FileName1 = "_FASTQ_PATH1_",
FileName2 = "_FASTQ_PATH2_",
SampleName = "_SampleName_"
),
dependency = c("load_SPR"))After the preprocessing step, the outfiles files can be used to generate the new targets files containing the paths to the trimmed FASTQ files. The new targets information can be used for the next workflow step instance, e.g. running the NGS alignments with the trimmed FASTQ files. The appendStep function is automatically handling this connectivity between steps. Please check the next step for more details.
The following example shows how one can design a custom preprocessReads function. Here, it is possible to replace the function used on the preprocessing step and modify the corresponding sal object. Because it is a custom function, it is necessary to save this part in the R object, and internally the preprocessReads.doc.R script, that is stored in the param directory of the workflow templates, is loading the custom function. If the R object is saved with a different name (here "param/customFCT.RData"), one has to adjust the corresponding path in the preprocessReads.doc.R script.
First, the custom function is defined.
appendStep(sal) <- LineWise(
code = {
filterFct <- function(fq, cutoff = 20, Nexceptions = 0) {
qcount <- rowSums(as(quality(fq), "matrix") <= cutoff, na.rm = TRUE)
# Retains reads where Phred scores are >= cutoff with N exceptions
fq[qcount <= Nexceptions]
}
save(list = ls(), file = "param/customFCT.RData")
},
step_name = "custom_preprocessing_function",
dependency = "preprocessing"
)After this the input parameters can be edited as shown here.
Preprocessing with TrimGalore!
TrimGalore! is a wrapper tool for Cutadapt and FastQC to consistently apply quality and adapter trimming to fastq files.
targetspath <- system.file("extdata", "targets.txt", package = "systemPipeR")
appendStep(sal) <- SYSargsList(step_name = "trimGalore",
targets = targetspath, dir = TRUE,
wf_file = "trim_galore/trim_galore-se.cwl",
input_file = "trim_galore/trim_galore-se.yml",
dir_path = system.file("extdata/cwl", package = "systemPipeR"),
inputvars = c(FileName = "_FASTQ_PATH1_", SampleName = "_SampleName_"),
dependency = "load_SPR",
run_step = "optional")Preprocessing with Trimmomatic
Trimmomatic software (Bolger, Lohse, and Usadel 2014) performs a variety of useful trimming tasks for Illumina paired-end and single ended reads. The following is an example of how to perform this task.
targetspath <- system.file("extdata", "targets.txt", package = "systemPipeR")
appendStep(sal) <- SYSargsList(step_name = "trimmomatic",
targets = targetspath, dir = TRUE,
wf_file = "trimmomatic/trimmomatic-se.cwl",
input_file = "trimmomatic/trimmomatic-se.yml",
dir_path = system.file("extdata/cwl", package = "systemPipeR"),
inputvars = c(FileName = "_FASTQ_PATH1_", SampleName = "_SampleName_"),
dependency = "load_SPR",
run_step = "optional")FASTQ quality report
The following seeFastq and seeFastqPlot functions generate and plot a series of useful quality statistics for a set of FASTQ files, including per cycle quality box plots, base proportions, base-level quality trends, relative k-mer diversity, length, and occurrence distribution of reads, number of reads above quality cutoffs and mean quality distribution. The results are written to a PDF file named fastqReport.pdf.
appendStep(sal) <- LineWise(code = {
fastq <- getColumn(sal, step = "preprocessing", "targetsWF", column = 1)
fqlist <- seeFastq(fastq = fastq, batchsize = 10000, klength = 8)
pdf("./results/fastqReport.pdf", height = 18, width = 4*length(fqlist))
seeFastqPlot(fqlist)
dev.off()
}, step_name = "fastq_report",
dependency = "preprocessing")
NGS Alignment software
After quality control, the sequence reads can be aligned to a reference genome or transcriptome. The following gives examples for running several NGS read aligners.
HISAT2
The following steps demonstrate how to run the HISAT2 short read aligner (Kim, Langmead, and Salzberg 2015) from systemPipeR.
To use an NGS aligner, one has to first index the reference genome. This is done below with hisat2-build.
The parameter settings of the aligner are defined in the workflow_hisat2-se.cwl and workflow_hisat2-se.yml files. The following shows how to append the alignment step to the sal workflow container. In this step several post-processing steps with Samtools are included to convert the SAM files, that were generated by HISAT2, to indexed and sorted BAM files. Those sub-steps are defined by the corresponding CWL workflow file (see workflow_hisat2-se.cwl).
appendStep(sal) <- SYSargsList(step_name = "hisat_mapping",
targets = "preprocessing", dir = TRUE,
wf_file = "workflow-hisat2/workflow_hisat2-se.cwl",
input_file = "workflow-hisat2/workflow_hisat2-se.yml",
dir_path = system.file("extdata/cwl", package = "systemPipeR"),
inputvars=c(FileName1="_FASTQ_PATH1_", SampleName="_SampleName_"),
dependency = c("hisat_index"),
run_session = "compute")STAR
The following demonstrates how to run the STAR short read aligner from systemPipeR. First, one has to index the reference genome for STAR.
The parameter settings of the aligner are defined in the star-mapping-pe.cwl and star-mapping-pe.cwl files. The following shows how to append the alignment step to the sal workflow container. Note, in this step STAR also generates the BAM files as well as the corresponding read counting tables.
appendStep(sal_test) <- SYSargsList(
step_name = "star_mapping",
dir = TRUE,
targets ="preprocessing",
wf_file = "star/star-mapping-pe.cwl",
input_file = "star/star-mapping-pe.yml",
dir_path = "param/cwl",
inputvars = c(preprocessReads_1 = "_FASTQ_PATH1_", preprocessReads_2 = "_FASTQ_PATH2_",
SampleName = "_SampleName_"), rm_targets_col = c("FileName1", "FileName2"),
dependency = c("preprocessing", "star_index")
)A more detailed example is given here that also provides code for assembling the read counts for all processed samples in a single matrix.
Tophat2
The Bowtie2/Tophat2 suite is the predecessor of Hisat2 (Kim et al. 2013; Langmead and Salzberg 2012). How to run it via CWL is shown below.
First, the reference genome has to be indexed for Bowtie2.
appendStep(sal) <- SYSargsList(step_name = "bowtie_index",
targets = NULL, dir = FALSE,
wf_file = "bowtie2/bowtie2-index.cwl",
input_file = "bowtie2/bowtie2-index.yml",
dir_path = system.file("extdata/cwl", package = "systemPipeR"),
inputvars = NULL,
dependency = "preprocessing",
run_step = "optional")Next, the alignment step is constructed with the parameter files workflow_tophat2-mapping.cwl and tophat2-mapping-pe.yml.
appendStep(sal) <- SYSargsList(step_name = "tophat2_mapping",
targets = "preprocessing", dir = TRUE,
wf_file = "tophat2/workflow_tophat2-mapping-se.cwl",
input_file = "tophat2/tophat2-mapping-se.yml",
dir_path = system.file("extdata/cwl", package = "systemPipeR"),
inputvars=c(preprocessReads_se="_FASTQ_PATH1_", SampleName="_SampleName_"),
dependency = c("bowtie_index"),
run_session = "remote",
run_step = "optional")Bowtie2
The following example runs Bowtie2 by itself (without Tophat2 or Hisat2).
appendStep(sal) <- SYSargsList(step_name = "bowtie2_mapping",
targets = "preprocessing", dir = TRUE,
wf_file = "bowtie2/workflow_bowtie2-mapping-se.cwl",
input_file = "bowtie2/bowtie2-mapping-se.yml",
dir_path = system.file("extdata/cwl", package = "systemPipeR"),
inputvars=c(preprocessReads_se="_FASTQ_PATH1_", SampleName="_SampleName_"),
dependency = c("bowtie_index"),
run_session = "remote",
run_step = "optional")BWA-MEM
The following example runs BWA-MEM, an aligner that is widely used for VAR-Seq experiments.
First, the reference genome has to be indexed for BWA-MEM.
Next, the reads can be aligned with BWA-MEM.
appendStep(sal) <- SYSargsList(step_name = "bwa_mapping",
targets = "preprocessing", dir = TRUE,
wf_file = "bwa/bwa-se.cwl",
input_file = "bwa/bwa-se.yml",
dir_path = system.file("extdata/cwl", package = "systemPipeR"),
inputvars=c(preprocessReads_se="_FASTQ_PATH1_", SampleName="_SampleName_"),
dependency = c("bwa_index"),
run_session = "remote",
run_step = "optional")Rsubread
Rsubread is an R package for processing short and long reads. It is well known for its fast and accurate mapping performance of RNA-Seq reads.
First, the reference genome has to be indexed for Rsubread.
appendStep(sal) <- SYSargsList(step_name = "rsubread_index",
targets = NULL, dir = FALSE,
wf_file = "rsubread/rsubread-index.cwl",
input_file = "rsubread/rsubread-index.yml",
dir_path = system.file("extdata/cwl", package = "systemPipeR"),
inputvars = NULL,
dependency = "preprocessing",
run_step = "optional")Next, the RNA-Seq reads can be aligned with Rsubread.
appendStep(sal) <- SYSargsList(step_name = "rsubread",
targets = "preprocessing", dir = TRUE,
wf_file = "rsubread/rsubread-mapping-se.cwl",
input_file = "rsubread/rsubread-mapping-se.yml",
dir_path = system.file("extdata/cwl", package = "systemPipeR"),
inputvars=c(FileName1="_FASTQ_PATH1_", SampleName="_SampleName_"),
dependency = c("rsubread_index"),
run_session = "compute",
run_step = "optional")gsnap
The gmapR package provides an interface to work with the GSNAP and GMAP aligners from R (Wu and Nacu 2010).
First, the reference genome has to be indexed for GSNAP.
Next, the RNA-Seq reads are aligned with GSNAP.
appendStep(sal) <- SYSargsList(step_name = "gsnap",
targets = "targetsPE.txt", dir = TRUE,
wf_file = "gsnap/gsnap-mapping-pe.cwl",
input_file = "gsnap/gsnap-mapping-pe.yml",
dir_path = system.file("extdata/cwl", package = "systemPipeR"),
inputvars = c(FileName1 = "_FASTQ_PATH1_",
FileName2 = "_FASTQ_PATH2_", SampleName = "_SampleName_"),
dependency = c("gsnap_index"),
run_session = "remote",
run_step = "optional")BAM file viewing in IGV
The genome browser IGV supports reading of indexed/sorted BAM files via web URLs. This way it can be avoided to create unnecessary copies of these large files. To enable this approach, an HTML directory with https access needs to be available in the user account (e.g. home/.html) of a system. If this is not the case then the BAM files need to be moved or copied to the system where IGV runs. In the following, htmldir defines the path to the HTML directory with https access where the symbolic links to the BAM files will be stored. The corresponding URLs will be written to a text file specified under the urlfile argument. To make the following code work, users need to change the directory name (here somedir/) and the username (here <username>) to the corresponding names on their system.
appendStep(sal) <- LineWise(
code = {
bampaths <- getColumn(sal, step = "hisat2_mapping", "outfiles",
column = "samtools_sort_bam")
symLink2bam(
sysargs = bampaths, htmldir = c("~/.html/", "somedir/"),
urlbase = "https://cluster.hpcc.ucr.edu/<username>/",
urlfile = "./results/IGVurl.txt")
},
step_name = "bam_IGV",
dependency = "hisat_mapping",
run_step = "optional"
)Read counting for mRNA profiling experiments
Reads overlapping with annotation ranges of interest are counted for each sample using the summarizeOverlaps function (Lawrence et al. 2013).
First, the gene annotation ranges from a GFF file are stored in a TxDb container for efficient work with genomic features.
Next, The read counting is preformed for exonic gene regions in a non-strand-specific manner while ignoring overlaps among different genes.
appendStep(sal) <- LineWise({
library(BiocParallel)
txdb <- loadDb("./data/tair10.sqlite")
eByg <- exonsBy(txdb, by="gene")
outpaths <- getColumn(sal, step = "hisat_mapping", 'outfiles', column = 2)
bfl <- BamFileList(outpaths, yieldSize=50000, index=character())
multicoreParam <- MulticoreParam(workers=4); register(multicoreParam); registered()
counteByg <- bplapply(bfl, function(x) summarizeOverlaps(eByg, x, mode="Union",
ignore.strand=TRUE,
inter.feature=TRUE,
singleEnd=TRUE))
# Note: for strand-specific RNA-Seq set 'ignore.strand=FALSE' and for PE data set 'singleEnd=FALSE'
countDFeByg <- sapply(seq(along=counteByg),
function(x) assays(counteByg[[x]])$counts)
rownames(countDFeByg) <- names(rowRanges(counteByg[[1]]))
colnames(countDFeByg) <- names(bfl)
rpkmDFeByg <- apply(countDFeByg, 2, function(x) returnRPKM(counts=x, ranges=eByg))
write.table(countDFeByg, "results/countDFeByg.xls",
col.names=NA, quote=FALSE, sep="\t")
write.table(rpkmDFeByg, "results/rpkmDFeByg.xls",
col.names=NA, quote=FALSE, sep="\t")
},
step_name = "read_counting",
dependency = "create_txdb")Please note, in addition to read counts this step generates RPKM normalized expression values. For most statistical differential expression or abundance analysis methods, such as edgeR or DESeq2, the raw count values should be used as input. The usage of RPKM values should be restricted to specialty applications required by some users, e.g. manually comparing the expression levels of different genes or features.
Read and alignment stats
The following provides an overview of the number of reads in each sample and how many of them aligned to the reference.
The following shows the first four lines of the sample alignment stats file provided by the systemPipeR package. For simplicity the number of PE reads is multiplied here by 2 to approximate proper alignment frequencies where each read in a pair is counted.
Read counting for miRNA profiling experiments
Example of downloading a GFF file for miRNA ranges from an organism of interest (here A. thaliana), and then use them for read counting, here RNA-Seq reads from the above steps.
appendStep(sal) <- LineWise({
system("wget https://www.mirbase.org/download/ath.gff3 -P ./data/")
gff <- rtracklayer::import.gff("./data/ath.gff3")
gff <- split(gff, elementMetadata(gff)$ID)
bams <- getColumn(sal, step = "bowtie2_mapping", 'outfiles', column = 2)
bfl <- BamFileList(bams, yieldSize=50000, index=character())
countDFmiR <- summarizeOverlaps(gff, bfl, mode="Union",
ignore.strand = FALSE, inter.feature = FALSE)
countDFmiR <- assays(countDFmiR)$counts
# Note: inter.feature=FALSE important since pre and mature miRNA ranges overlap
rpkmDFmiR <- apply(countDFmiR, 2, function(x) returnRPKM(counts = x, ranges = gff))
write.table(assays(countDFmiR)$counts, "results/countDFmiR.xls",
col.names=NA, quote=FALSE, sep="\t")
write.table(rpkmDFmiR, "results/rpkmDFmiR.xls", col.names=NA, quote=FALSE, sep="\t")
},
step_name = "read_counting_mirna",
dependency = "bowtie2_mapping")Correlation analysis of samples
The following computes the sample-wise Spearman correlation coefficients from the rlog (regularized-logarithm) transformed expression values generated with the DESeq2 package. After transformation to a distance matrix, hierarchical clustering is performed with the hclust function and the result is plotted as a dendrogram.
appendStep(sal) <- LineWise({
library(DESeq2, warn.conflicts=FALSE, quietly=TRUE)
library(ape, warn.conflicts=FALSE)
countDFpath <- system.file("extdata", "countDFeByg.xls", package="systemPipeR")
countDF <- as.matrix(read.table(countDFpath))
colData <- data.frame(row.names = targetsWF(sal)[[2]]$SampleName,
condition=targetsWF(sal)[[2]]$Factor)
dds <- DESeqDataSetFromMatrix(countData = countDF, colData = colData,
design = ~ condition)
d <- cor(assay(rlog(dds)), method = "spearman")
hc <- hclust(dist(1-d))
plot.phylo(as.phylo(hc), type = "p", edge.col = 4, edge.width = 3,
show.node.label = TRUE, no.margin = TRUE)
},
step_name = "sample_tree_rlog",
dependency = "read_counting")
rlog values.
DEG analysis with edgeR
The following run_edgeR function is a convenience wrapper for identifying differentially expressed genes (DEGs) in batch mode with edgeR’s GML method (Robinson, McCarthy, and Smyth 2010) for any number of pairwise sample comparisons specified under the cmp argument. Users are strongly encouraged to consult the edgeR vignette for more detailed information on this topic and how to properly run edgeR on data sets with more complex experimental designs.
appendStep(sal) <- LineWise({
targetspath <- system.file("extdata", "targets.txt", package = "systemPipeR")
targets <- read.delim(targetspath, comment = "#")
cmp <- readComp(file = targetspath, format = "matrix", delim = "-")
countDFeBygpath <- system.file("extdata", "countDFeByg.xls", package = "systemPipeR")
countDFeByg <- read.delim(countDFeBygpath, row.names = 1)
edgeDF <- run_edgeR(countDF = countDFeByg, targets = targets, cmp = cmp[[1]],
independent = FALSE, mdsplot = "")
DEG_list <- filterDEGs(degDF = edgeDF, filter = c(Fold = 2, FDR = 10))
},
step_name = "edger",
dependency = "read_counting")Filter and plot DEG results for up and down-regulated genes. Because of the small size of the toy data set used by this vignette, the FDR cutoff value has been set to a relatively high threshold (here 10%). More commonly used FDR cutoffs are 1% or 5%. The definition of ‘up’ and ‘down’ is given in the corresponding help file. To open it, type ?filterDEGs in the R console.
edgeR.
DEG analysis with DESeq2
The following run_DESeq2 function is a convenience wrapper for identifying DEGs in batch mode with DESeq2 (Love, Huber, and Anders 2014) for any number of pairwise sample comparisons specified under the cmp argument. Users are strongly encouraged to consult the DESeq2 vignette for more detailed information on this topic and how to properly run DESeq2 on data sets with more complex experimental designs.
Venn Diagrams
The function overLapper can compute Venn intersects for large numbers of sample sets (up to 20 or more) and vennPlot can plot 2-5 way Venn diagrams. A useful feature is the possibility to combine the counts from several Venn comparisons with the same number of sample sets in a single Venn diagram (here for 4 up and down DEG sets).
GO term enrichment analysis of DEGs
Obtain gene-to-GO mappings
The following shows how to obtain gene-to-GO mappings from biomaRt (here for A. thaliana) and how to organize them for the downstream GO term enrichment analysis. Alternatively, the gene-to-GO mappings can be obtained for many organisms from Bioconductor’s *.db genome annotation packages or GO annotation files provided by various genome databases. For each annotation, this relatively slow preprocessing step needs to be performed only once. Subsequently, the preprocessed data can be loaded with the load function as shown in the next step.
appendStep(sal) <- LineWise({
library("biomaRt")
listMarts() # To choose BioMart database
listMarts(host="plants.ensembl.org")
m <- useMart("plants_mart", host="https://plants.ensembl.org")
listDatasets(m)
m <- useMart("plants_mart", dataset="athaliana_eg_gene", host="https://plants.ensembl.org")
listAttributes(m) # Choose data types you want to download
go <- getBM(attributes=c("go_id", "tair_locus", "namespace_1003"), mart=m)
go <- go[go[,3]!="",]; go[,3] <- as.character(go[,3])
go[go[,3]=="molecular_function", 3] <- "F"
go[go[,3]=="biological_process", 3] <- "P"
go[go[,3]=="cellular_component", 3] <- "C"
go[1:4,]
dir.create("./data/GO")
write.table(go, "data/GO/GOannotationsBiomart_mod.txt",
quote=FALSE, row.names=FALSE, col.names=FALSE, sep="\t")
catdb <- makeCATdb(myfile="data/GO/GOannotationsBiomart_mod.txt",
lib=NULL, org="", colno=c(1,2,3), idconv=NULL)
save(catdb, file="data/GO/catdb.RData")
},
step_name = "get_go_biomart",
dependency = "edger")Batch GO term enrichment analysis
Apply the enrichment analysis to the DEG sets obtained in the above differential expression analysis. Note, in the following example the FDR filter is set here to an unreasonably high value, simply because of the small size of the toy data set used in this vignette. Batch enrichment analysis of many gene sets is performed with the GOCluster_Report function. When method="all", it returns all GO terms passing the p-value cutoff specified under the cutoff arguments. When method="slim", it returns only the GO terms specified under the myslimv argument. The given example shows how one can obtain such a GO slim vector from BioMart for a specific organism.
appendStep(sal) <- LineWise({
load("data/GO/catdb.RData")
DEG_list <- filterDEGs(degDF=edgeDF, filter=c(Fold=2, FDR=50), plot=FALSE)
up_down <- DEG_list$UporDown; names(up_down) <- paste(names(up_down), "_up_down", sep="")
up <- DEG_list$Up; names(up) <- paste(names(up), "_up", sep="")
down <- DEG_list$Down; names(down) <- paste(names(down), "_down", sep="")
DEGlist <- c(up_down, up, down)
DEGlist <- DEGlist[sapply(DEGlist, length) > 0]
BatchResult <- GOCluster_Report(catdb=catdb, setlist=DEGlist, method="all",
id_type="gene", CLSZ=2, cutoff=0.9,
gocats=c("MF", "BP", "CC"), recordSpecGO=NULL)
library("biomaRt")
m <- useMart("plants_mart", dataset="athaliana_eg_gene", host="https://plants.ensembl.org")
goslimvec <- as.character(getBM(attributes=c("goslim_goa_accession"), mart=m)[,1])
BatchResultslim <- GOCluster_Report(catdb=catdb, setlist=DEGlist, method="slim",
id_type="gene", myslimv=goslimvec, CLSZ=10,
cutoff=0.01, gocats=c("MF", "BP", "CC"),
recordSpecGO=NULL)
gos <- BatchResultslim[grep("M6-V6_up_down", BatchResultslim$CLID), ]
gos <- BatchResultslim
pdf("GOslimbarplotMF.pdf", height=8, width=10); goBarplot(gos, gocat="MF"); dev.off()
goBarplot(gos, gocat="BP")
goBarplot(gos, gocat="CC")
},
step_name = "go_enrichment",
dependency = "get_go_biomart")Plot batch GO term results
The data.frame generated by GOCluster_Report can be plotted with the goBarplot function. Because of the variable size of the sample sets, it may not always be desirable to show the results from different DEG sets in the same bar plot.
Clustering and heat maps
The following example performs hierarchical clustering on the rlog transformed expression matrix subsetted by the DEGs identified in the above differential expression analysis. It uses a Pearson correlation-based distance measure and complete linkage for cluster joining.
appendStep(sal) <- LineWise({
library(pheatmap)
geneids <- unique(as.character(unlist(DEG_list[[1]])))
y <- assay(rlog(dds))[geneids, ]
pdf("heatmap1.pdf")
pheatmap(y, scale="row", clustering_distance_rows="correlation",
clustering_distance_cols="correlation")
dev.off()
},
step_name = "hierarchical_clustering",
dependency = c("sample_tree_rlog", "edger"))
Version information
Note: the most recent version of this tutorial can be found here.
R version 4.5.3 (2026-03-11)
Platform: x86_64-pc-linux-gnu
Running under: Ubuntu 24.04.3 LTS
Matrix products: default
BLAS: /usr/lib/x86_64-linux-gnu/openblas-pthread/libblas.so.3
LAPACK: /usr/lib/x86_64-linux-gnu/openblas-pthread/libopenblasp-r0.3.26.so; LAPACK version 3.12.0
locale:
[1] LC_CTYPE=C.UTF-8 LC_NUMERIC=C LC_TIME=C.UTF-8
[4] LC_COLLATE=C.UTF-8 LC_MONETARY=C.UTF-8 LC_MESSAGES=C.UTF-8
[7] LC_PAPER=C.UTF-8 LC_NAME=C LC_ADDRESS=C
[10] LC_TELEPHONE=C LC_MEASUREMENT=C.UTF-8 LC_IDENTIFICATION=C
time zone: UTC
tzcode source: system (glibc)
attached base packages:
[1] stats4 stats graphics grDevices utils datasets methods
[8] base
other attached packages:
[1] magrittr_2.0.4 batchtools_0.9.18
[3] ape_5.8-1 ggplot2_4.0.2
[5] systemPipeR_2.16.4 ShortRead_1.68.0
[7] GenomicAlignments_1.46.0 SummarizedExperiment_1.40.0
[9] Biobase_2.70.0 MatrixGenerics_1.22.0
[11] matrixStats_1.5.0 BiocParallel_1.44.0
[13] Rsamtools_2.26.0 Biostrings_2.78.0
[15] XVector_0.50.0 GenomicRanges_1.62.1
[17] IRanges_2.44.0 S4Vectors_0.48.0
[19] Seqinfo_1.0.0 BiocGenerics_0.56.0
[21] generics_0.1.4
loaded via a namespace (and not attached):
[1] tidyselect_1.2.1 viridisLite_0.4.3 dplyr_1.2.0
[4] farver_2.1.2 S7_0.2.1 bitops_1.0-9
[7] fastmap_1.2.0 digest_0.6.39 base64url_1.4
[10] lifecycle_1.0.5 pwalign_1.6.0 compiler_4.5.3
[13] rlang_1.1.7 sass_0.4.10 progress_1.2.3
[16] tools_4.5.3 yaml_2.3.12 data.table_1.18.2.1
[19] systemPipeRdata_2.14.6 knitr_1.51 prettyunits_1.2.0
[22] S4Arrays_1.10.1 brew_1.0-10 htmlwidgets_1.6.4
[25] interp_1.1-6 DelayedArray_0.36.0 xml2_1.5.2
[28] RColorBrewer_1.1-3 abind_1.4-8 withr_3.0.2
[31] hwriter_1.3.2.1 grid_4.5.3 latticeExtra_0.6-31
[34] scales_1.4.0 dichromat_2.0-0.1 cli_3.6.5
[37] rmarkdown_2.30 crayon_1.5.3 remotes_2.5.0
[40] otel_0.2.0 rstudioapi_0.18.0 cachem_1.1.0
[43] stringr_1.6.0 parallel_4.5.3 vctrs_0.7.2
[46] Matrix_1.7-4 jsonlite_2.0.0 hms_1.1.4
[49] systemfonts_1.3.2 jpeg_0.1-11 crosstalk_1.2.2
[52] jquerylib_0.1.4 glue_1.8.0 codetools_0.2-20
[55] DT_0.34.0 stringi_1.8.7 gtable_0.3.6
[58] deldir_2.0-4 tibble_3.3.1 pillar_1.11.1
[61] rappdirs_0.3.4 htmltools_0.5.9 R6_2.6.1
[64] textshaping_1.0.5 evaluate_1.0.5 kableExtra_1.4.0
[67] lattice_0.22-9 png_0.1-9 backports_1.5.0
[70] cigarillo_1.0.0 bslib_0.10.0 Rcpp_1.1.1
[73] svglite_2.2.2 SparseArray_1.10.9 nlme_3.1-168
[76] checkmate_2.3.4 xfun_0.57 pkgconfig_2.0.3
Funding
This project is funded by awards from the National Science Foundation (ABI-1661152], and the National Institute on Aging of the National Institutes of Health (U19AG023122).