RNA-Seq Workflow Template
Introduction
Overview
This workflow template is for analyzing RNA-Seq data. It is provided by systemPipeRdata, a companion package to systemPipeR (H Backman and Girke 2016). Similar to other systemPipeR workflow templates, a single command generates the necessary working environment. This includes the expected directory structure for executing systemPipeR workflows and parameter files for running command-line (CL) software utilized in specific analysis steps. For learning and testing purposes, a small sample (toy) data set is also included (mainly FASTQ and reference genome files). This enables users to seamlessly run the numerous analysis steps of this workflow from start to finish without the requirement of providing custom data. After testing the workflow, users have the flexibility to employ the template as is with their own data or modify it to suit their specific needs. For more comprehensive information on designing and executing workflows, users want to refer to the main vignettes of systemPipeR and systemPipeRdata.
The Rmd file (systemPipeRNAseq.Rmd) associated with this vignette serves a dual purpose. It acts both as a template for executing the workflow and as a template for generating a reproducible scientific analysis report. Thus, users want to customize the text (and/or code) of this vignette to describe their experimental design and analysis results. This typically involves deleting the instructions how to work with this workflow, and customizing the text describing experimental designs, other metadata and analysis results.
Experimental design
Typically, the user wants to describe here the sources and versions of the reference genome sequence along with the corresponding annotations. The standard directory structure of systemPipeR (see here), expects the input data in a subdirectory named data and all results will be written to a separate results directory. The Rmd source file for executing the workflow and rendering its report (here systemPipeRNAseq.Rmd) is expected to be located in the parent directory.
The test (toy) data set used by this template (SRP010938) contains 18 paired-end (PE) read sets from Arabidposis thaliana (Howard et al. 2013). To minimize processing time during testing, each FASTQ file has been reduced to 90,000-100,000 randomly sampled PE reads that map to the first 100,000 nucleotides of each chromosome of the A. thaliana genome. The corresponding reference genome sequence (FASTA) and its GFF annotation files have been reduced to the same genome regions. This way the entire test sample data set is less than 200MB in storage space. A PE read set has been chosen here for flexibility, because it can be used for testing both types of analysis routines requiring either SE (single end) reads or PE reads.
To use their own RNA-Seq and reference genome data, users want to move or link the data to the designated data directory and execute the workflow from the parent directory using their customized Rmd file. Beginning with this template, users should delete the provided test data and move or link their custom data to the designated locations. Alternatively, users can create an environment skeleton (named new here) or build one from scratch. To perform an RNA-Seq analysis with new FASTQ files from the same reference genome, users only need to provide the FASTQ files and an experimental design file called ‘targets’ file that outlines the experimental design. The structure and utility of targets files is described in systemPipeR's main vignette here.
Workflow steps
The default analysis steps included in this RNA-Seq workflow template are listed below. Users can modify the existing steps, add new ones or remove steps as needed.
Default analysis steps
- Read preprocessing
- Quality filtering (trimming)
- FASTQ quality report
- Alignments:
HISAT2(or any other RNA-Seq aligner) - Alignment stats
- Read counting
- Sample-wise correlation analysis
- Analysis of differentially expressed genes (DEGs)
- GO term enrichment analysis
- Gene-wise clustering
Setup of workflow environment
NOTE: this section describes how to set up the proper environment (directory structure) for running systemPipeR workflows in the GEN242 class. This routine applies to all workflows. After mastering this task the workflow run instructions can be deleted since they are not expected to be included in a final HTML/PDF report of a workflow.
If a remote system or cluster is used, then users need to log in to the remote system first. The following applies to an HPC cluster (e.g. HPCC cluster).
A terminal application or RStudion Server via onDemand needs to be used to log in to a user’s cluster account. Next, one can open an interactive session on a computer node with
srun. More details about argument settings forsrunare available in this HPCC manual or the HPCC section of this website here. Next, load the R version required for running the workflow withmodule load. Sometimes it may be necessary to first unload an active software version before loading another version, e.g.module unload R.
From command-line
- Load a workflow template with the
genWorkenvirfunction. This can be done from the command-line or from within R. However, only one of the two options needs to be used.
The environment for this RNA-Seq workflow is auto-generated below with the genWorkenvir function (selected under workflow="rnaseq"). It is fully populated with a small test data set, including FASTQ files, reference genome and annotation data. The name of the resulting workflow directory can be specified under the mydirname argument. The default NULL uses the name of the chosen workflow. An error is issued if a directory of the same name and path exists already. After this, the user’s R session needs to be directed into the resulting rnaseq directory (here with setwd).
From command-line
From R
- If the user wishes to use another
Rmdfile than the template instance provided by thegenWorkenvirfunction, then it can be copied or downloaded into the root directory of the workflow environment (e.g. withcp,download.fileorwget). For the first introduction to RNA-Seq analysis in GEN242, we will use theRmdfile obtained bygenWorkenvir. Note, theRmdsource file of this tutorial page is linked on the top.
- Now one can open from the root directory of the workflow the corresponding R Markdown script (e.g. systemPipeChIPseq.Rmd) using an R IDE, such as nvim-r, ESS or RStudio. Subsequently, the workflow can be run as outlined below.
Import custom functions
Custom functions for the challenge projects can be imported with the source command from a local R script (here challengeProject_Fct.R). Skip this step if such a script is not available. Alternatively, these functions can be loaded from a custom R package.
Input data: targets file
The targets file defines the input files (e.g. FASTQ or BAM) and sample comparisons used in a data analysis workflow. It can also store any number of additional descriptive information for each sample. The following shows the first four lines of the targets file used in this workflow template.
targetspath <- system.file("extdata", "targetsPE.txt", package = "systemPipeR")
targets <- read.delim(targetspath, comment.char = "#")
targets[1:4,-c(5,6)]To work with custom data, users need to generate a targets file containing the paths to their own FASTQ files. Here is a detailed description of the structure and utility of targets files.
Quick start
After a workflow environment has been created with the above genWorkenvir function call and the corresponding R session directed into the resulting directory (here rnaseq), the SPRproject function is used to initialize a new workflow project instance. The latter creates an empty SAL workflow container (below sal) and at the same time a linked project log directory (default name .SPRproject) that acts as a flat-file database of a workflow. Additional details about this process and the SAL workflow control class are provided in systemPipeR's main vignette here and here.
Next, the importWF function imports all the workflow steps outlined in the source Rmd file of this vignette (here systemPipeRNAseq.Rmd) into the SAL workflow container. An overview of the workflow steps and their status information can be returned at any stage of the loading or run process by typing sal.
After loading the workflow into sal, it can be executed from start to finish (or partially) with the runWF command. Running the workflow will only be possible if all dependent CL software is installed on a user’s system. Their names and availability on a system can be listed with listCmdTools(sal, check_path=TRUE). For more information about the runWF command, refer to the help file and the corresponding section in the main vignette here.
Running workflows in parallel mode on computer clusters is a straightforward process in systemPipeR. Users can simply append the resource parameters (such as the number of CPUs) for a cluster run to the sal object after importing the workflow steps with importWF using the addResources function. More information about parallelization can be found in the corresponding section at the end of this vignette here and in the main vignette here.
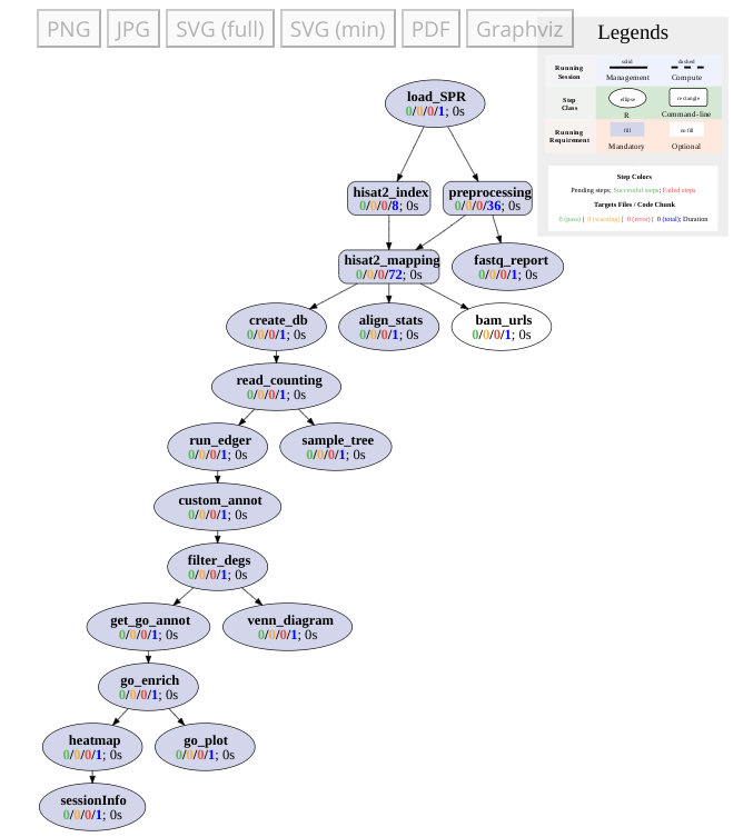
Workflows can be visualized as topology graphs using the plotWF function.

Scientific and technical reports can be generated with the renderReport and renderLogs functions, respectively. Scientific reports can also be generated with the render function of the rmarkdown package. The latter option with rmarkdown::render is often more flexible and preferred for most users, since it provides the advantage that any modifications to the Rmd file are instantly reflected in the HTML report, eliminating the necessity to update the sal object. The technical reports are based on log information that systemPipeR collects during workflow runs.
The statusWF function returns a status summary for each step in a SAL workflow instance.
Workflow steps
The data analysis steps of this workflow are defined by the following workflow code chunks. They can be loaded into SAL interactively, by executing the code of each step in the R console, or all at once with the importWF function used under the Quick start section. R and CL workflow steps are declared in the code chunks of Rmd files with the LineWise and SYSargsList functions, respectively, and then added to the SAL workflow container with appendStep<-. Their syntax and usage is described here.
Load packages
The first step loads the systemPipeR package.
cat(crayon::blue$bold("To use this workflow, the following R packages are required:\n"))
cat(c("'GenomicFeatures", "BiocParallel", "DESeq2",
"ape", "edgeR", "biomaRt", "pheatmap","ggplot2'\n"), sep = "', '")
###pre-end
appendStep(sal) <- LineWise(code = {
library(systemPipeR)
}, step_name = "load_SPR")Read preprocessing
With preprocessReads
The preprocessReads function allows applying predefined or custom read preprocessing functions to all FASTQ files referenced in a SAL container, such as quality filtering or adapter trimming routines. Internally, preprocessReads uses the FastqStreamer function from the ShortRead package to stream through large FASTQ files in a memory-efficient manner. The following example uses preprocessReads to perform adapter trimming with the trimLRPatterns function from the Biostrings package. In this instance, preprocessReads is invoked through a CL interface built on docopt, that is executed from R with CWL. The parameters for running preprocessReads are specified in the corresponding cwl/yml files. It is important to point out that creating and using CL interfaces for defining R-based workflow steps is not essential in systemPipeR since LineWise offers similar capabilities while requiring less specialized knowledge from users.
appendStep(sal) <- SYSargsList(
step_name = "preprocessing",
targets = "targetsPE.txt", dir = TRUE,
wf_file = "preprocessReads/preprocessReads-pe.cwl",
input_file = "preprocessReads/preprocessReads-pe.yml",
dir_path = system.file("extdata/cwl", package = "systemPipeR"),
inputvars = c(
FileName1 = "_FASTQ_PATH1_",
FileName2 = "_FASTQ_PATH2_",
SampleName = "_SampleName_"
),
dependency = c("load_SPR"))The paths to the output files generated by the preprocessing step (here trimmed FASTQ files) are recorded in a new targets file that can be used for the next workflow step, e.g. running the NGS alignments with the trimmed FASTQ files.
The following example demonstrates how to design a custom preprocessReads function, as well as how to replace parameters in the sal object. To apply the modifications to the workflow, it needs to be saved to a file, here param/customFCT.RData which will be loaded during the workflow run by the preprocessReads.doc.R script. Please note, this step is included here solely for demonstration purposes, and thus not part of the workflow run. This is achieved by dropping spr=TRUE in the header line of the code chunk.
appendStep(sal) <- LineWise(
code = {
filterFct <- function(fq, cutoff = 20, Nexceptions = 0) {
qcount <- rowSums(as(quality(fq), "matrix") <= cutoff, na.rm = TRUE)
# Retains reads where Phred scores are >= cutoff with N exceptions
fq[qcount <= Nexceptions]
}
save(list = ls(), file = "param/customFCT.RData")
},
step_name = "custom_preprocessing_function",
dependency = "preprocessing"
)After defining this step, it can be inspected and modified as follows.
With Trimmomatic
For demonstration purposes, this workflow uses the Trimmomatic software as an example of an external CL read trimming tool (Bolger, Lohse, and Usadel 2014). Trimmomatic offers a range of practical trimming utilities specifically designed for single- and paired-end Illumina reads.
It is important to note that while the Trimmomatic trimming step is included in this workflow, it’s not mandatory. Users can opt to use read trimming results generated by the previous preprocessReads step if preferred.
appendStep(sal) <- SYSargsList(
step_name = "trimming",
targets = "targetsPE.txt",
wf_file = "trimmomatic/trimmomatic-pe.cwl", input_file = "trimmomatic/trimmomatic-pe.yml",
dir_path = system.file("extdata/cwl", package = "systemPipeR"),
inputvars=c(FileName1="_FASTQ_PATH1_", FileName2="_FASTQ_PATH2_", SampleName="_SampleName_"),
dependency = "load_SPR",
run_step = "optional")FASTQ quality report
The following seeFastq and seeFastqPlot functions generate and plot a series of useful quality statistics for a set of FASTQ files, including per cycle quality box plots, base proportions, base-level quality trends, relative k-mer diversity, length, and occurrence distribution of reads, number of reads above quality cutoffs and mean quality distribution. The results can be exported to different graphics formats, such as a PNG file, here named fastqReport.png. Detailed information about the usage and visual components in the quality plots can be found in the corresponding help file (see ?seeFastq or ?seeFastqPlot).
appendStep(sal) <- LineWise(code = {
fastq <- getColumn(sal, step = "preprocessing", "targetsWF", column = 1)
fqlist <- seeFastq(fastq = fastq, batchsize = 10000, klength = 8)
png("./results/fastqReport.png", height = 1500, width = 330 * length(fqlist))
seeFastqPlot(fqlist)
dev.off()
}, step_name = "fastq_report",
dependency = "preprocessing")
Short read alignments
Read mapping with HISAT2
To use the HISAT2 short read aligner developed by Kim, Langmead, and Salzberg (2015), it is necessary to index the reference genome. HISAT2 relies on the Burrows-Wheeler index for this process.
HISAT2 mapping
The parameter settings of the aligner are defined in the cwl/yml files used in the following code chunk. The following shows how to construct the alignment step and append it to the SAL workflow container. Please note that the input (FASTQ) files used in this step are the output files generated by the preprocessing step (see above: step_name = "preprocessing").
appendStep(sal) <- SYSargsList(
step_name = "hisat2_mapping",
dir = TRUE,
targets ="preprocessing",
wf_file = "workflow-hisat2/workflow_hisat2-pe.cwl",
input_file = "workflow-hisat2/workflow_hisat2-pe.yml",
dir_path = "param/cwl",
inputvars = c(preprocessReads_1 = "_FASTQ_PATH1_", preprocessReads_2 = "_FASTQ_PATH2_",
SampleName = "_SampleName_"),
rm_targets_col = c("FileName1", "FileName2"),
dependency = c("preprocessing", "hisat2_index")
)The cmdlist functions allows to inspect the exact CL call used for each input file (sample), here for HISAT2 alignments. Note, this step also includes the conversion of the alignment files to sorted and indexed bam files using functionalities of the SAMtools CL suite.
$hisat2_mapping
$hisat2_mapping$M1A
$hisat2_mapping$M1A$hisat2
[1] "hisat2 -S ./results/M1A.sam -x ./data/tair10.fasta -k 1 --min-intronlen
30 --max-intronlen 3000 -1 ./results/M1A_1.fastq_trim.gz -2 ./results/M1A_2.fa
stq_trim.gz --threads 4"
$hisat2_mapping$M1A$`samtools-view`
[1] "samtools view -bS -o ./results/M1A.bam ./results/M1A.sam "
$hisat2_mapping$M1A$`samtools-sort`
[1] "samtools sort -o ./results/M1A.sorted.bam ./results/M1A.bam -@ 4"
$hisat2_mapping$M1A$`samtools-index`
[1] "samtools index -b results/M1A.sorted.bam results/M1A.sorted.bam.bai ./res
ults/M1A.sorted.bam "Alignment stats
The following computes an alignment summary file (here alignStats.xls), which comprises the count of reads in each FASTQ file and the number of reads that align with the reference, presented in both total and percentage values.
appendStep(sal) <- LineWise(
code = {
fqpaths <- getColumn(sal, step = "preprocessing", "targetsWF", column = "FileName1")
bampaths <- getColumn(sal, step = "hisat2_mapping", "outfiles", column = "samtools_sort_bam")
read_statsDF <- alignStats(args = bampaths, fqpaths = fqpaths, pairEnd = TRUE)
write.table(read_statsDF, "results/alignStats.xls", row.names=FALSE, quote=FALSE, sep="\t")
},
step_name = "align_stats",
dependency = "hisat2_mapping")The resulting alignStats.xls file can be included in the report as shown below (here restricted to the first four rows).
Viewing BAM files in IGV
The symLink2bam function creates symbolic links to view the BAM alignment files in a genome browser such as IGV without moving these large files to a local system. The corresponding URLs are written to a file with a path specified under urlfile, here IGVurl.txt. Please replace the directory and the user name.
The symLink2bam function creates symbolic links to view the BAM alignment files in a genome browser such as IGV without moving these large files to a local system. The corresponding URLs are written to a file with a path specified under urlfile, here IGVurl.txt. To make the following code work, users need to change the directory name (here <somedir>), and the url base and user names (here <base_url> and <username>) to the corresponding names on their system.
appendStep(sal) <- LineWise(
code = {
bampaths <- getColumn(sal, step = "hisat2_mapping", "outfiles",
column = "samtools_sort_bam")
symLink2bam(
sysargs = bampaths, htmldir = c("~/.html/", "<somedir>/"),
urlbase = "<base_url>/~<username>/",
urlfile = "./results/IGVurl.txt")
},
step_name = "bam_IGV",
dependency = "hisat2_mapping",
run_step = "optional"
)Read quantification
Reads overlapping with annotation ranges of interest are counted for each sample using the summarizeOverlaps function (Lawrence et al. 2013). Most often the read counting is preformed for exonic gene regions. This can be done in a strand-specific or non-strand-specific manner, while accounting for overlaps among adjacent genes or ignoring them. Subsequently, the expression count values can be normalized with different methods.
Gene annotation database
For efficient handling of annotation ranges obtained from GFF or GTF files, they are organized within a TxDb object. Subsequently, the object is written to a SQLite database file. It is important to note that this process only needs to be performed once for a specific version of an annotation file.
Read counting with summarizeOverlaps
The provided example employs non-strand-specific read counting while disregarding overlaps between different genes. As normalization the example uses reads per kilobase per million mapped reads (RPKM). The raw read count table (countDFeByg.xls) and the corresponding RPKM table (rpkmDFeByg.xls) are written to distinct files in the project’s results directory. Parallelization across multiple CPU cores is achieved with the BiocParallel package. When supplying a BamFileList as illustrated below, the summarizeOverlaps method defaults to employing bplapply and the register interface from BiocParallel. The MulticoreParam will utilize the number of cores returned by parallel::detectCores if the number of workers is left unspecified. For further information, refer to the help documentation by typing help("summarizeOverlaps").
appendStep(sal) <- LineWise(
code = {
library(GenomicFeatures); library(BiocParallel)
txdb <- loadDb("./data/tair10.sqlite")
outpaths <- getColumn(sal, step = "hisat2_mapping", "outfiles", column = "samtools_sort_bam")
eByg <- exonsBy(txdb, by = c("gene"))
bfl <- BamFileList(outpaths, yieldSize = 50000, index = character())
multicoreParam <- MulticoreParam(workers = 4); register(multicoreParam); registered()
counteByg <- bplapply(bfl, function(x) summarizeOverlaps(eByg, x, mode = "Union",
ignore.strand = TRUE,
inter.feature = FALSE,
singleEnd = FALSE,
BPPARAM = multicoreParam))
countDFeByg <- sapply(seq(along=counteByg), function(x) assays(counteByg[[x]])$counts)
rownames(countDFeByg) <- names(rowRanges(counteByg[[1]])); colnames(countDFeByg) <- names(bfl)
rpkmDFeByg <- apply(countDFeByg, 2, function(x) returnRPKM(counts=x, ranges=eByg))
write.table(countDFeByg, "results/countDFeByg.xls", col.names=NA, quote=FALSE, sep="\t")
write.table(rpkmDFeByg, "results/rpkmDFeByg.xls", col.names=NA, quote=FALSE, sep="\t")
## Creating a SummarizedExperiment object
colData <- data.frame(row.names=SampleName(sal, "hisat2_mapping"),
condition=getColumn(sal, "hisat2_mapping", position = "targetsWF", column = "Factor"))
colData$condition <- factor(colData$condition)
countDF_se <- SummarizedExperiment::SummarizedExperiment(assays = countDFeByg,
colData = colData)
## Add results as SummarizedExperiment to the workflow object
SE(sal, "read_counting") <- countDF_se
},
step_name = "read_counting",
dependency = "create_db")Importantly, when conducting statistical differential expression or abundance analysis using methods like edgeR or DESeq2, the raw count values are the expected input. RPKM values should be reserved for specialized applications, such as manually inspecting expression levels across different genes or features.
Shows first 10 rows of countDFeByg.xls table.
Sample-wise clustering
The sample-wise Spearman correlation coefficients are calculated from the rlog transformed expression values (countDF_se) generated using the DESeq2 package. These values are then converted into a distance matrix, which is subsequently used for hierarchical clustering with the hclust function. The resulting dendrogram is then saved as a PNG file named sample_tree.png.
appendStep(sal) <- LineWise(
code = {
library(DESeq2, quietly=TRUE); library(ape, warn.conflicts=FALSE)
## Extracting SummarizedExperiment object
se <- SE(sal, "read_counting")
dds <- DESeqDataSet(se, design = ~ condition)
d <- cor(assay(rlog(dds)), method="spearman")
hc <- hclust(dist(1-d))
png("results/sample_tree.png")
plot.phylo(as.phylo(hc), type="p", edge.col="blue", edge.width=2, show.node.label=TRUE, no.margin=TRUE)
dev.off()
},
step_name = "sample_tree",
dependency = "read_counting")
Analysis of DEGs
The analysis of differentially expressed genes (DEGs) is performed with the glm method of the edgeR package (Robinson, McCarthy, and Smyth 2010). The sample comparisons used by this analysis are defined in the header lines of the targets.txt file starting with <CMP>.
Run edgeR
appendStep(sal) <- LineWise(
code = {
library(edgeR)
countDF <- read.delim("results/countDFeByg.xls", row.names=1, check.names=FALSE)
cmp <- readComp(stepsWF(sal)[['hisat2_mapping']], format="matrix", delim="-")
edgeDF <- run_edgeR(countDF=countDF, targets=targetsWF(sal)[['hisat2_mapping']], cmp=cmp[[1]], independent=FALSE, mdsplot="")
write.table(edgeDF, "./results/edgeRglm_allcomp.xls", quote=FALSE, sep="\t", col.names = NA)
},
step_name = "run_edger",
dependency = "read_counting")Note, to call DEGs with DESeq2 instead of edgeR, users can simply replace in the above code ‘run_edgeR’ with ‘run_DESeq2’.
Add gene descriptions
This step is optional. It appends functional descriptions obtained from BioMart to the DEG table.
appendStep(sal) <- LineWise(
code = {
library("biomaRt")
m <- useMart("plants_mart", dataset="athaliana_eg_gene", host="https://plants.ensembl.org")
desc <- getBM(attributes=c("tair_locus", "description"), mart=m)
desc <- desc[!duplicated(desc[,1]),]
descv <- as.character(desc[,2]); names(descv) <- as.character(desc[,1])
edgeDF <- data.frame(edgeDF, Desc=descv[rownames(edgeDF)], check.names=FALSE)
write.table(edgeDF, "./results/edgeRglm_allcomp.xls", quote=FALSE, sep="\t", col.names = NA)
},
step_name = "custom_annot",
dependency = "run_edger")Plot DEG results
Filter and plot DEG results for up and down regulated genes. The definition of up and down is given in the corresponding help file. To open it, type ?filterDEGs in the R console.
Note, due to the small number of genes in the toy dataset, the FDR cutoff in this example is set to an unreasonably large value. With real data sets this cutoff should be set to a much smaller value (often 1%, 5% or 10%).
appendStep(sal) <- LineWise(
code = {
edgeDF <- read.delim("results/edgeRglm_allcomp.xls", row.names=1, check.names=FALSE)
png("results/DEGcounts.png")
DEG_list <- filterDEGs(degDF=edgeDF, filter=c(Fold=2, FDR=20))
dev.off()
write.table(DEG_list$Summary, "./results/DEGcounts.xls", quote=FALSE, sep="\t", row.names=FALSE)
},
step_name = "filter_degs",
dependency = "custom_annot")
Venn diagrams of DEG sets
The overLapper function can compute Venn intersects for large numbers of sample sets (up to 20 or more) and plots 2-5 way Venn diagrams. A useful feature is the possibility to combine the counts from several Venn comparisons with the same number of sample sets in a single Venn diagram (here for 4 up and down DEG sets).
The overLapper function can compute Venn intersects for large numbers of sample sets (up to 20 or more) and plots 2-5 way Venn diagrams. A useful feature is the possibility to combine the counts from several Venn comparisons with the same number of sample sets in a single Venn diagram (here for 4 up and down DEG sets).
appendStep(sal) <- LineWise(
code = {
vennsetup <- overLapper(DEG_list$Up[6:9], type="vennsets")
vennsetdown <- overLapper(DEG_list$Down[6:9], type="vennsets")
png("results/vennplot.png")
vennPlot(list(vennsetup, vennsetdown), mymain="", mysub="", colmode=2, ccol=c("blue", "red"))
dev.off()
},
step_name = "venn_diagram",
dependency = "filter_degs")
GO term enrichment analysis
Obtain gene-to-GO mappings
The following shows how to obtain gene-to-GO mappings from biomaRt (here for A. thaliana) and how to organize them for the downstream GO term enrichment analysis. Alternatively, the gene-to-GO mappings can be obtained for many organisms from Bioconductor’s *.db genome annotation packages or GO annotation files provided by various genome databases. For each annotation this relatively slow preprocessing step needs to be performed only once. Subsequently, the preprocessed data can be loaded with the load function as shown in the next subsection.
appendStep(sal) <- LineWise(
code = {
library("biomaRt")
# listMarts() # To choose BioMart database
# listMarts(host="plants.ensembl.org")
m <- useMart("plants_mart", host="https://plants.ensembl.org")
#listDatasets(m)
m <- useMart("plants_mart", dataset="athaliana_eg_gene", host="https://plants.ensembl.org")
# listAttributes(m) # Choose data types you want to download
go <- getBM(attributes=c("go_id", "tair_locus", "namespace_1003"), mart=m)
go <- go[go[,3]!="",]; go[,3] <- as.character(go[,3])
go[go[,3]=="molecular_function", 3] <- "F"; go[go[,3]=="biological_process", 3] <- "P"; go[go[,3]=="cellular_component", 3] <- "C"
go[1:4,]
if(!dir.exists("./data/GO")) dir.create("./data/GO")
write.table(go, "data/GO/GOannotationsBiomart_mod.txt", quote=FALSE, row.names=FALSE, col.names=FALSE, sep="\t")
catdb <- makeCATdb(myfile="data/GO/GOannotationsBiomart_mod.txt", lib=NULL, org="", colno=c(1,2,3), idconv=NULL)
save(catdb, file="data/GO/catdb.RData")
},
step_name = "get_go_annot",
dependency = "filter_degs")Batch GO term enrichment analysis
Apply the enrichment analysis to the DEG sets obtained the above differential expression analysis. Note, in the following example the FDR filter is set here to an unreasonably high value, simply because of the small size of the toy data set used in this vignette. Batch enrichment analysis of many gene sets is performed with the GOCluster_Report function. When method=all, it returns all GO terms passing the p-value cutoff specified under the cutoff arguments. When method=slim, it returns only the GO terms specified under the myslimv argument. The given example shows how a GO slim vector for a specific organism can be obtained from BioMart.
appendStep(sal) <- LineWise(
code = {
library("biomaRt")
load("data/GO/catdb.RData")
DEG_list <- filterDEGs(degDF=edgeDF, filter=c(Fold=2, FDR=50), plot=FALSE)
up_down <- DEG_list$UporDown; names(up_down) <- paste(names(up_down), "_up_down", sep="")
up <- DEG_list$Up; names(up) <- paste(names(up), "_up", sep="")
down <- DEG_list$Down; names(down) <- paste(names(down), "_down", sep="")
DEGlist <- c(up_down, up, down)
DEGlist <- DEGlist[sapply(DEGlist, length) > 0]
BatchResult <- GOCluster_Report(catdb=catdb, setlist=DEGlist, method="all", id_type="gene", CLSZ=2, cutoff=0.9, gocats=c("MF", "BP", "CC"), recordSpecGO=NULL)
m <- useMart("plants_mart", dataset="athaliana_eg_gene", host="https://plants.ensembl.org")
goslimvec <- as.character(getBM(attributes=c("goslim_goa_accession"), mart=m)[,1])
BatchResultslim <- GOCluster_Report(catdb=catdb, setlist=DEGlist, method="slim", id_type="gene", myslimv=goslimvec, CLSZ=10, cutoff=0.01, gocats=c("MF", "BP", "CC"), recordSpecGO=NULL)
write.table(BatchResultslim, "results/GOBatchSlim.xls", row.names=FALSE, quote=FALSE, sep="\t")
},
step_name = "go_enrich",
dependency = "get_go_annot")Plot batch GO term results
The data.frame generated by GOCluster can be plotted with the goBarplot function. Because of the variable size of the sample sets, it may not always be desirable to show the results from different DEG sets in the same bar plot. Plotting single sample sets is achieved by subsetting the input data frame as shown in the first line of the following example.
appendStep(sal) <- LineWise(
code = {
gos <- BatchResultslim[grep("M6-V6_up_down", BatchResultslim$CLID), ]
gos <- BatchResultslim
png("results/GOslimbarplotMF.png", height=8, width=10)
goBarplot(gos, gocat="MF")
goBarplot(gos, gocat="BP")
goBarplot(gos, gocat="CC")
dev.off()
},
step_name = "go_plot",
dependency = "go_enrich")
Clustering and heat maps
The following example performs hierarchical clustering on the rlog transformed expression matrix subsetted by the DEGs identified in the above differential expression analysis. It uses a Pearson correlation-based distance measure and complete linkage for cluster joining.
appendStep(sal) <- LineWise(
code = {
library(pheatmap)
geneids <- unique(as.character(unlist(DEG_list[[1]])))
y <- assay(rlog(dds))[geneids, ]
png("results/heatmap1.png")
pheatmap(y, scale="row", clustering_distance_rows="correlation", clustering_distance_cols="correlation")
dev.off()
},
step_name = "heatmap",
dependency = "go_enrich")
Workflow session information
Additional details
Running workflows
The runWF function is the primary tool for executing workflows. It runs the code of the workflow steps after loading them into a SAL workflow container. The workflow steps can be loaded interactively one by one or in batch mode with the importWF function. The batch mode is more convenient and is the intended method for loading workflows. It is part of the standard routine for running workflows introduced in the Quick start section.
Parallelization on clusters
The processing time of computationally expensive steps can be greatly accelerated by processing many input files in parallel using several CPUs and/or computer nodes of an HPC or cloud system, where a scheduling system is used for load balancing. To simplify for users the configuration and execution of workflow steps in serial or parallel mode, systemPipeR uses for both the same runWF function. Parallelization simply requires appending of the parallelization parameters to the settings of the corresponding workflow steps each requesting the computing resources specified by the user, such as the number of CPU cores, RAM and run time. These resource settings are stored in the corresponding workflow step of the SAL workflow container. After adding the parallelization parameters, runWF will execute the chosen steps in parallel mode as instructed.
The following example applies to an alignment step of an RNA-Seq workflow. In the chosen alignment example, the parallelization parameters are added to the alignment step (here hisat2_mapping) of SAL via a resources list. The given parameter settings will run 18 processes (Njobs) in parallel using for each 4 CPU cores (ncpus), thus utilizing a total of 72 CPU cores. The runWF function can be used with most queueing systems as it is based on utilities defined by the batchtools package, which supports the use of template files (*.tmpl) for defining the run parameters of different schedulers. In the given example below, a conffile (see .batchtools.conf.R samples here) and a template file (see *.tmpl samples here) need to be present on the highest level of a user’s workflow project. The following example uses the sample conffile and template files for the Slurm scheduler that are both provided by this package.
The resources list can be added to analysis steps when a workflow is loaded into SAL. Alternatively, one can add the resource settings with the addResources function to any step of a pre-populated SAL container afterwards. For workflow steps with the same resource requirements, one can add them to several steps at once with a single call to addResources by specifying multiple step names under the step argument.
The above example will submit via runWF(sal) the hisat2_mapping step to a partition (queue) called short on an HPC cluster. Users need to adjust this and other parameters, that are defined in the resources list, to their cluster environment .
CL tools used
The listCmdTools (and listCmdModules) return the CL tools that are used by a workflow. To include a CL tool list in a workflow report, one can use the following code. Additional details on this topic can be found in the main vignette here.
if(file.exists(file.path(".SPRproject", "SYSargsList.yml"))) {
local({
sal <- systemPipeR::SPRproject(resume = TRUE)
systemPipeR::listCmdTools(sal)
systemPipeR::listCmdModules(sal)
})
} else {
cat(crayon::blue$bold("Tools and modules required by this workflow are:\n"))
cat(c("gzip", "gunzip"), sep = "\n")
}Tools and modules required by this workflow are:
gzip
gunzip
Session info
This is the session information that will be included when rendering this report.
R version 4.5.3 (2026-03-11)
Platform: x86_64-pc-linux-gnu
Running under: Ubuntu 24.04.4 LTS
Matrix products: default
BLAS: /usr/lib/x86_64-linux-gnu/openblas-pthread/libblas.so.3
LAPACK: /usr/lib/x86_64-linux-gnu/openblas-pthread/libopenblasp-r0.3.26.so; LAPACK version 3.12.0
locale:
[1] LC_CTYPE=C.UTF-8 LC_NUMERIC=C LC_TIME=C.UTF-8
[4] LC_COLLATE=C.UTF-8 LC_MONETARY=C.UTF-8 LC_MESSAGES=C.UTF-8
[7] LC_PAPER=C.UTF-8 LC_NAME=C LC_ADDRESS=C
[10] LC_TELEPHONE=C LC_MEASUREMENT=C.UTF-8 LC_IDENTIFICATION=C
time zone: UTC
tzcode source: system (glibc)
attached base packages:
[1] stats4 stats graphics grDevices utils datasets methods
[8] base
other attached packages:
[1] systemPipeR_2.16.4 ShortRead_1.68.0
[3] GenomicAlignments_1.46.0 SummarizedExperiment_1.40.0
[5] Biobase_2.70.0 MatrixGenerics_1.22.0
[7] matrixStats_1.5.0 BiocParallel_1.44.0
[9] Rsamtools_2.26.0 Biostrings_2.78.0
[11] XVector_0.50.0 GenomicRanges_1.62.1
[13] IRanges_2.44.0 S4Vectors_0.48.0
[15] Seqinfo_1.0.0 BiocGenerics_0.56.0
[17] generics_0.1.4
loaded via a namespace (and not attached):
[1] gtable_0.3.6 bslib_0.10.0 xfun_0.57
[4] hwriter_1.3.2.1 ggplot2_4.0.2 htmlwidgets_1.6.4
[7] latticeExtra_0.6-31 lattice_0.22-9 crosstalk_1.2.2
[10] vctrs_0.7.2 tools_4.5.3 bitops_1.0-9
[13] parallel_4.5.3 tibble_3.3.1 pkgconfig_2.0.3
[16] Matrix_1.7-4 RColorBrewer_1.1-3 S7_0.2.1
[19] cigarillo_1.0.0 lifecycle_1.0.5 compiler_4.5.3
[22] farver_2.1.2 stringr_1.6.0 deldir_2.0-4
[25] codetools_0.2-20 sass_0.4.10 htmltools_0.5.9
[28] yaml_2.3.12 jquerylib_0.1.4 pillar_1.11.1
[31] crayon_1.5.3 DT_0.34.0 cachem_1.1.0
[34] DelayedArray_0.36.0 abind_1.4-8 tidyselect_1.2.1
[37] digest_0.6.39 stringi_1.8.7 dplyr_1.2.0
[40] fastmap_1.2.0 grid_4.5.3 cli_3.6.5
[43] SparseArray_1.10.9 magrittr_2.0.4 S4Arrays_1.10.1
[46] dichromat_2.0-0.1 scales_1.4.0 rmarkdown_2.30
[49] pwalign_1.6.0 jpeg_0.1-11 interp_1.1-6
[52] otel_0.2.0 png_0.1-9 evaluate_1.0.5
[55] knitr_1.51 rlang_1.1.7 Rcpp_1.1.1
[58] glue_1.8.0 jsonlite_2.0.0 R6_2.6.1
Funding
This project is funded by awards from the National Science Foundation (ABI-1661152], and the National Institute on Aging of the National Institutes of Health (U19AG023122).