VAR-Seq Workflow Template
Introduction
Overview
This workflow template is for analyzing VAR-Seq data. It is provided by systemPipeRdata, a companion package to systemPipeR (H Backman and Girke 2016). Similar to other systemPipeR workflow templates, a single command generates the necessary working environment. This includes the expected directory structure for executing systemPipeR workflows and parameter files for running command-line (CL) software utilized in specific analysis steps. For learning and testing purposes, a small sample (toy) data set is also included (mainly FASTQ and reference genome files). This enables users to seamlessly run the numerous analysis steps of this workflow from start to finish without the requirement of providing custom data. After testing the workflow, users have the flexibility to employ the template as is with their own data or modify it to suit their specific needs. For more comprehensive information on designing and executing workflows, users want to refer to the main vignettes of systemPipeR and systemPipeRdata.
The Rmd file (systemPipeVARseq.Rmd) associated with this vignette serves a dual purpose. It acts both as a template for executing the workflow and as a template for generating a reproducible scientific analysis report. Thus, users want to customize the text (and/or code) of this vignette to describe their experimental design and analysis results. This typically involves deleting the instructions how to work with this workflow, and customizing the text describing experimental designs, other metadata and analysis results.
Experimental design
Typically, the user wants to describe here the sources and versions of the reference genome sequence along with the corresponding annotations. The standard directory structure of systemPipeR (see here), expects the input data in a subdirectory named data and all results will be written to a separate results directory. The Rmd source file for executing the workflow and rendering its report (here systemPipeVARseq.Rmd) is expected to be located in the parent directory.
The test (toy) data set used by this template (SRP010938) contains 18 paired-end (PE) read sets from Arabidposis thaliana (Howard et al. 2013). To minimize processing time during testing, each FASTQ file has been reduced to 90,000-100,000 randomly sampled PE reads that map to the first 100,000 nucleotides of each chromosome of the A. thaliana genome. The corresponding reference genome sequence (FASTA) and its GFF annotation files have been reduced to the same genome regions. This way the entire test sample data set is less than 200MB in storage space. A PE read set has been chosen here for flexibility, because it can be used for testing both types of analysis routines requiring either SE (single end) reads or PE reads.
To use their own VAR-Seq and reference genome data, users want to move or link the data to the designated data directory and execute the workflow from the parent directory using their customized Rmd file. Beginning with this template, users should delete the provided test data and move or link their custom data to the designated locations. Alternatively, users can create an environment skeleton (named new here) or build one from scratch. To perform a VAR-Seq analysis with new FASTQ files from the same reference genome, users only need to provide the FASTQ files and an experimental design file called ‘targets’ file that outlines the experimental design. The structure and utility of targets files is described in systemPipeR's main vignette here.
Workflow steps
The default analysis steps included in this VAR-Seq workflow template are listed below. Users can modify the existing steps, add new ones or remove steps as needed.
Default analysis steps
- Read preprocessing
- Quality filtering (trimming)
- FASTQ quality report
- Alignments:
BWA(or any other DNA aligner) - Alignment stats
- Variant calling
- with
GATK, substeps 1-10 - with
BCFtools, 1 substep
- with
- Filter variants
- Filter variants called by
GATK - Filter variants called by
BCFtools
- Filter variants called by
- Annotate filtered variants
- Combine annotation results among samples
- Calculate Summary statistics of variants
- Plot Venn diagram of variants
- Plot variants of interests
Setup of workflow environment
NOTE: this section describes how to set up the proper environment (directory structure) for running systemPipeR workflows in the GEN242 class. This routine applies to all workflows. After mastering this task the workflow run instructions can be deleted since they are not expected to be included in a final HTML/PDF report of a workflow.
If a remote system or cluster is used, then users need to log in to the remote system first. The following applies to an HPC cluster (e.g. HPCC cluster).
A terminal application or RStudio server via onDemand needs to be used to log in to a user’s cluster account. Next, one can open an interactive session on a computer node with
srun. More details about argument settings forsrunare available in this HPCC manual or the HPCC section of this website here. Next, load the R version required for running the workflow withmodule load. Sometimes it may be necessary to first unload an active software version before loading another version, e.g.module unload R.
From command-line
- Load a workflow template with the
genWorkenvirfunction. This can be done from the command-line or from within R. However, only one of the two options needs to be used.
The environment for this VAR-Seq workflow is auto-generated below with the genWorkenvir function (selected under workflow="varseq"). It is fully populated with a small test data set, including FASTQ files, reference genome and annotation data. The name of the resulting workflow directory can be specified under the mydirname argument. The default NULL uses the name of the chosen workflow. An error is issued if a directory of the same name and path exists already. After this, the user’s R session needs to be directed into the resulting varseq directory (here with setwd).
From command-line
From R
- If the user wishes to use another
Rmdfile than the template instance provided by thegenWorkenvirfunction, then it can be copied or downloaded into the root directory of the workflow environment (e.g. withcp,download.fileorwget). For the first introduction to VAR-Seq analysis in GEN242, we will use theRmdfile obtained bygenWorkenvir. Note, theRmdsource file of this tutorial page is linked on the top.
- Now one can open from the root directory of the workflow the corresponding R Markdown script (e.g. systemPipeVARseq.Rmd) using an R IDE, such as nvim-r, ESS or RStudio. Subsequently, the workflow can be run as outlined below.
Import custom functions
Custom functions for the challenge projects can be imported with the source command from a local R script (here challengeProject_Fct.R). Skip this step if such a script is not available. Alternatively, these functions can be loaded from a custom R package.
Input data: targets file
The targets file defines the input files (e.g. FASTQ or BAM) and sample comparisons used in a data analysis workflow. It can also store any number of additional descriptive information for each sample. The following shows the first four lines of the targets file used in this workflow template.
targetspath <- system.file("extdata", "targetsPE.txt", package = "systemPipeR")
targets <- read.delim(targetspath, comment.char = "#")
targets[1:4,-c(5,6)]To work with custom data, users need to generate a targets file containing the paths to their own FASTQ files. Here is a detailed description of the structure and utility of targets files.
Please Note
This template provides some common steps for a VARseq workflow. One can add, remove, modify workflow steps by operating on the SYSargsList workflow object. For more details of all the features and utilities, please consult the main tutorial.
In this template, code chunks with the option spr = TRUE' will be added to the workflow. Other R code chunks without this option will be ignored. The option eval = FALSE can be ignored when imported and build the workflow object. Please be aware of this possibility.
The template can provide more than one alternative for each step, such as different mapping methods, that will receive the mandatory or optional flag. One can run just the mandatory steps, ALL, or optional steps when running the workflow.
Also, each one of the steps can be run on compute clusters (compute option) or on the current session, here called management session. For the demonstration of this template, a management session will be chosen.
Quick start
After a workflow environment has been created with the above genWorkenvir function call and the corresponding R session directed into the resulting directory (here varseq), the SPRproject function is used to initialize a new workflow project instance. The latter creates an empty SAL workflow container (below sal) and at the same time a linked project log directory (default name .SPRproject) that acts as a flat-file database of a workflow. Additional details about this process and the SAL workflow control class are provided in systemPipeR's main vignette here and here.
Next, the importWF function imports all the workflow steps outlined in the source Rmd file of this vignette (here systemPipeVARseq.Rmd) into the SAL workflow container. An overview of the workflow steps and their status information can be returned at any stage of the loading or run process by typing sal.
After loading the workflow into sal, it can be executed from start to finish (or partially) with the runWF command. Running the workflow will only be possible if all dependent CL software is installed on a user’s system. Their names and availability on a system can be listed with listCmdTools(sal, check_path=TRUE). For more information about the runWF command, refer to the help file and the corresponding section in the main vignette here.
Running workflows in parallel mode on computer clusters is a straightforward process in systemPipeR. Users can simply append the resource parameters (such as the number of CPUs) for a cluster run to the sal object after importing the workflow steps with importWF using the addResources function. More information about parallelization can be found in the corresponding section at the end of this vignette here and in the main vignette here.
Workflows can be visualized as topology graphs using the plotWF function.

Scientific and technical reports can be generated with the renderReport and renderLogs functions, respectively. Scientific reports can also be generated with the render function of the rmarkdown package. The latter option with rmarkdown::render is often more flexible and preferred for most users, since it provides the advantage that any modifications to the Rmd file are instantly reflected in the HTML report, eliminating the necessity to update the sal object. The technical reports are based on log information that systemPipeR collects during workflow runs.
The statusWF function returns a status summary for each step in a SAL workflow instance.
Workflow steps
The data analysis steps of this workflow are defined by the following workflow code chunks. They can be loaded into SAL interactively, by executing the code of each step in the R console, or all at once with the importWF function used under the Quick start section. R and CL workflow steps are declared in the code chunks of Rmd files with the LineWise and SYSargsList functions, respectively, and then added to the SAL workflow container with appendStep<-. Their syntax and usage is described here.
Required packages and resources
The first step loads the systemPipeR package.
# Some toy data used here do not work well in the VAR-Seq workflow since
# they take too much time to process. To save processing time,
# the toy data set is reduced to the first 13 samples.
# Please REMOVE the next two lines in your real analysis
cat(crayon::red$bold("Some samples in targets are removed for test workflow. Please change the template to disable this in your real analysis.\n"))
writeLines(readLines("targetsPE.txt")[1:13], "targetsPE.txt")
cat(crayon::blue$bold("To use this workflow, following R packages are expected:\n"))
cat(c("'GenomicFeatures", "VariantAnnotation", "GenomicFeatures", "ggbio", "ggplot2'\n"), sep = "', '")
###pre-end
appendStep(sal) <- LineWise(
code = {
library(systemPipeR)
},
step_name = "load_SPR"
)FASTQ quality report
The following seeFastq and seeFastqPlot functions generate and plot a series of useful quality statistics for a set of FASTQ files, including per cycle quality box plots, base proportions, base-level quality trends, relative k-mer diversity, length, and occurrence distribution of reads, number of reads above quality cutoffs and mean quality distribution. The results can be exported to different graphics formats, such as a PNG file, here named fastqReport.png. Detailed information about the usage and visual components in the quality plots can be found in the corresponding help file (see ?seeFastq or ?seeFastqPlot).
The following step creates a quality report prior to trimming the fastq reads. In a later step another quality report is generated after the reads are trimmed. It is recommended to inspect the first report in order to decide whether read trimming is required at all.
Please note that initial targets files are being used here. In this case, it has been added to the first step, and later, we used the function getColumn to extract input file names in a named vector.
appendStep(sal) <- LineWise(
code = {
targets <- read.delim("targetsPE.txt", comment.char = "#")
updateColumn(sal, step = "load_SPR", position = "targetsWF") <- targets
fq_files <- getColumn(sal, "load_SPR", "targetsWF", column = 1)
fqlist <- seeFastq(fastq = fq_files, batchsize = 10000, klength = 8)
png("./results/fastqReport.png", height = 162, width = 288 * length(fqlist))
seeFastqPlot(fqlist)
dev.off()
},
step_name = "fastq_report_pre",
dependency = "load_SPR"
)
Read preprocessing
Read trimming with Trimmomatic
Next, we need to populate the object created with the first step in the workflow. Here, an example of how to perform this task using parameters template files for trimming FASTQ files with Trimmomatic software (Bolger, Lohse, and Usadel 2014). For this step, the SYSargsList function has been used to build the command-line and append to sal object. For more details of all the features and utilities, please consult the main vignette.
If GATK (default) is used for variant calling, any type of fastq trimming is strongly depreciated. GATK have internal function to handle low quality posistions.
appendStep(sal) <- SYSargsList(
step_name = "trimmomatic",
targets = "targetsPE.txt",
wf_file = "trimmomatic/trimmomatic-pe.cwl",
input_file = "trimmomatic/trimmomatic-pe.yml",
dir_path = "param/cwl",
inputvars = c(
FileName1 = "_FASTQ_PATH1_",
FileName2 = "_FASTQ_PATH2_",
SampleName = "_SampleName_"
),
dependency = c("fastq_report_pre"),
run_step = "optional"
)Preprocessing with preprocessReads function
The function preprocessReads allows to apply predefined or custom read preprocessing functions to all FASTQ files referenced in a SYSargsList container, such as quality filtering or adaptor trimming routines. Internally, preprocessReads uses the FastqStreamer function from the ShortRead package to stream through large FASTQ files in a memory-efficient manner. The following example performs adaptor trimming with the trimLRPatterns function from the Biostrings package.
Here, we are appending this step at the SYSargsList object created previously. All the parameters are defined on the preprocessReads/preprocessReads-pe.yml file.
appendStep(sal) <- SYSargsList(
step_name = "preprocessing",
targets = "targetsPE.txt", dir = TRUE,
wf_file = "preprocessReads/preprocessReads-pe.cwl",
input_file = "preprocessReads/preprocessReads-pe.yml",
dir_path = "param/cwl",
inputvars = c(
FileName1 = "_FASTQ_PATH1_",
FileName2 = "_FASTQ_PATH2_",
SampleName = "_SampleName_"
),
dependency = c("fastq_report_pre"),
run_step = "optional"
)After the trimming step, the outfiles files can be used to generate the new targets files containing the paths to the trimmed FASTQ files. The new targets information can be used for the next workflow step instance, e.g. running the NGS alignments with the trimmed FASTQ files.
The following example shows how one can design a custom read ‘preprocessReads’ function using utilities provided by the ShortRead package, and then run it in batch mode with the ‘preprocessReads’ function. For here, it is possible to replace the function used on the preprocessing step and modify the sal object. Because it is a custom function, it is necessary to save the part in the R object, and internally the preprocessReads.doc.R is loading the function. If the R object is saved with a different name (here "param/customFCT.RData"), please replace that accordingly in the preprocessReads.doc.R.
Please, note that this step is not added to the workflow, here just for demonstration.
First, we defined the function in the workflow:
appendStep(sal) <- LineWise(
code = {
filterFct <- function(fq, cutoff = 20, Nexceptions = 0) {
qcount <- rowSums(as(quality(fq), "matrix") <= cutoff, na.rm = TRUE)
# Retains reads where Phred scores are >= cutoff with N exceptions
fq[qcount <= Nexceptions]
}
save(list = ls(), file = "param/customFCT.RData")
},
step_name = "custom_preprocessing_function",
dependency = "preprocessing"
)After, we can edit the input parameter:
FASTQ quality after Trimming
This is the post-trimming fastq quality report. If the trimming step is included, it is recommended to add this step to compare trimming of fastq before and after.
appendStep(sal) <- LineWise(
code = {
fq_files <- getColumn(sal, "preprocessing", "outfiles", column = 1) ## get outfiles path
fqlist <- seeFastq(fastq = fq_files, batchsize = 10000, klength = 8)
png("./results/fastqReport_pos.png", height = 18, width = 4 * length(fqlist))
seeFastqPlot(fqlist)
dev.off()
},
step_name = "fastq_report_pos",
dependency = "trimmomatic",
run_step = "optional"
)Read mapping with BWA-MEM
The NGS reads of this project are aligned against the reference genome sequence using the highly variant tolerant short read aligner BWA-MEM (Heng Li 2013; H. Li and Durbin 2009). The parameter settings of the aligner are defined in the param/cwl/gatk/bwa-pe.cwl.
This test code uses untrimmed fastq files since the demo data is minimal and limited. However, it is best to test with FASTQ quality report function provided above to verify your real data first.
Build index and dictionary files for BWA and GATK
Build the index and dictionary files for BWA and GATK to run.
Create reference fasta dictionary.
Create dictionary index.
Mapping reads with BWA
appendStep(sal) <- SYSargsList(
step_name = "bwa_alignment",
targets = "targetsPE.txt",
wf_file = "gatk/workflow_bwa-pe.cwl",
input_file = "gatk/gatk.yaml",
dir_path = "param/cwl",
inputvars = c(
FileName1 = "_FASTQ_PATH1_",
FileName2 = "_FASTQ_PATH2_",
SampleName = "_SampleName_"
),
dependency = c("faidx_index")
)Read and alignment stats
The following provides an overview of the number of reads in each sample and how many of them aligned to the reference.
appendStep(sal) <- LineWise(
code = {
bampaths <- getColumn(sal, step = "bwa_alignment", "outfiles", column = "samtools_sort_bam")
fqpaths <- getColumn(sal, step = "bwa_alignment", "targetsWF", column = "FileName1")
read_statsDF <- alignStats(args = bampaths, fqpaths = fqpaths, pairEnd = TRUE)
write.table(read_statsDF, "results/alignStats.xls", row.names = FALSE, quote = FALSE, sep = "\t")
},
step_name = "align_stats",
dependency = "bwa_alignment",
run_step = "optional"
)Create symbolic links for viewing BAM files in IGV
The symLink2bam function creates symbolic links to view the BAM alignment files in a genome browser such as IGV. The corresponding URLs are written to a file with a path specified under urlfile in the results directory.
appendStep(sal) <- LineWise(
code = {
bampaths <- getColumn(sal, step = "bwa_alignment", "outfiles", column = "samtools_sort_bam")
symLink2bam(
sysargs = bampaths, htmldir = c("~/.html/", "somedir/"),
urlbase = "http://cluster.hpcc.ucr.edu/~tgirke/",
urlfile = "./results/IGVurl.txt"
)
},
step_name = "bam_urls",
dependency = "bwa_alignment",
run_step = "optional"
)Variant calling
The following performs variant calling with GATK and BCFtools on a single machine by runWF function for each sample sequentially. If a cluster compute is available, running in parallel mode on a compute cluster can be performed by runWF, making available the resources and choose run_session = "compute".
Not all users have a cluster system, so here to demonstrate an example of variant calling workflow, only single-machine commands are shown. For cluster jobs, please refer to our main vignette.
In addition, the user would choose only one variant caller here rather than running several ones. However, the workflow manager allows keeping multiple options available for running the analysis.
Variant calling with GATK
The following steps are based on GATK 4.1.1.0 Best Practice. There are 10 individual steps where the user can choose where to jump in and where to skip. All scripts are located at param/cwl/gatk. BQSR (Base Quality Score Recalibration) and VQSR (Variant Quality Score Recalibration) are very specific to a limited species like human, so this workflow does not support these steps.
Step 1: fastq to ubam
Convert fastq files to bam files to prepare for the following step. It is very important to specific your sequencing platform, default is illumina. User need to change param/cwl/gatk/gatk_fastq2ubam.cwl if the platform is different. Platform information is needed for the variant caller in later steps to correct calling parameters.
appendStep(sal) <- SYSargsList(
step_name = "fastq2ubam",
targets = "targetsPE.txt",
wf_file = "gatk/workflow_gatk_fastq2ubam.cwl",
input_file = "gatk/gatk.yaml",
dir_path = "param/cwl",
inputvars = c(
FileName1 = "_FASTQ_PATH1_",
FileName2 = "_FASTQ_PATH2_",
SampleName = "_SampleName_"
),
dependency = c("faidx_index")
)Step 2: Merge bam and ubam
This step merges a bam and ubam and creates a third bam file that contains alignment information and remaining information that was removed by the aligner like BWA. The removed information is essential for variant statistics calculation. Previous steps are recommended, but variant calling can still be performed without these steps.
appendStep(sal) <- SYSargsList(
step_name = "merge_bam",
targets = c("bwa_alignment", "fastq2ubam"),
wf_file = "gatk/workflow_gatk_mergebams.cwl",
input_file = "gatk/gatk.yaml",
dir_path = "param/cwl",
inputvars = c(
bwa_men_sam = "_bwasam_",
ubam = "_ubam_",
SampleName = "_SampleName_"
),
rm_targets_col = c("preprocessReads_1", "preprocessReads_2"),
dependency = c("bwa_alignment", "fastq2ubam")
)Step 3: Sort bam files by genomic coordinates
Sort bam files by genomic coordinates.
appendStep(sal) <- SYSargsList(
step_name = "sort",
targets = "merge_bam",
wf_file = "gatk/workflow_gatk_sort.cwl",
input_file = "gatk/gatk.yaml",
dir_path = "param/cwl",
inputvars = c(merge_bam = "_mergebam_", SampleName = "_SampleName_"),
rm_targets_col = c(
"bwa_men_sam", "ubam", "SampleName_fastq2ubam",
"Factor_fastq2ubam", "SampleLong_fastq2ubam",
"Experiment_fastq2ubam", "Date_fastq2ubam"
),
dependency = c("merge_bam")
)Step 4: Mark duplicates
Mark PCR artifacts in sequencing. A duplicate_metrics file will also be produced by this step, but will not be used for the next step. This file is just for the user to check duplicates status summary.
appendStep(sal) <- SYSargsList(
step_name = "mark_dup",
targets = "sort",
wf_file = "gatk/workflow_gatk_markduplicates.cwl",
input_file = "gatk/gatk.yaml",
dir_path = "param/cwl",
inputvars = c(sort_bam = "_sort_", SampleName = "_SampleName_"),
rm_targets_col = c("merge_bam"),
dependency = c("sort")
)Step 6: HaplotypeCaller gvcf
The HaplotypeCaller is running a gvcf mode in this step. G stands for ‘genomic’. The file not only contains variant sites information but also non-variant sites information; thus, at the following step, the cohort caller can use this information to validate the true variants.
appendStep(sal) <- SYSargsList(
step_name = "hap_caller",
targets = "fix_tag",
wf_file = "gatk/workflow_gatk_haplotypecaller.cwl",
input_file = "gatk/gatk.yaml",
dir_path = "param/cwl",
inputvars = c(fixtag_bam = "_fixed_", SampleName = "_SampleName_"),
rm_targets_col = c("mark_bam"),
dependency = c("fix_tag")
)Step 7: Import all gvcfs
It is recommended to import all gvcfs to a TileDB database for fast cohort variant calling at the following step. Note: if you are working with non-diploid data, use CombineGVCFs function from GATK and change the gvcf_db_folder parameter in param/cwl/gatk/gatk.yaml to be your combined gvcf file path.
Important: Make sure all samples’ *.g.vcf.gz files are in the results folder, also the tbi index files also should be there.
Step 8: Cohort calling of gvcf
Assess variants by information from all gvcfs. A collective vcf called samples.vcf.gz is created by default naming.
Step 9: Cohort hard filter variants
Variant Quality Score Recalibration (VQSR) is not included in this workflow. Variants are hard filtered together. See this Post for parameters for hard filtering. Change these settings in param/cwl/gak/gatk_variantFiltration.sh if needed. VQSR requires a large quantity of samples to be training data before you can do filtering. Read this post for more information.
Step 10: Extract variant
After cohort calling, filtering, all variants for all samples are stored in one big file. Extract variants for each sample and save them separately (only variants that have passed the filters are stored).
Variant calling with BCFtools
Alternative option with BCFtool:
The following runs the variant calling with BCFtools. This tool takes BWA aligned BAM files, sort, mark duplicates by samtools and finally call variants by BCFtools. For legacy reasons we keep this option.
appendStep(sal) <- SYSargsList(
step_name = "create_vcf_BCFtool",
targets = "bwa_alignment", dir = TRUE,
wf_file = "workflow-bcftools/workflow_bcftools.cwl",
input_file = "workflow-bcftools/bcftools.yml",
dir_path = "param/cwl",
inputvars = c(bwa_men_sam = "_bwasam_", SampleName = "_SampleName_"),
rm_targets_col = c("preprocessReads_1", "preprocessReads_2"),
dependency = "bwa_alignment",
run_step = "optional"
)Variant calling ends here. Downstream analysis starts from the next section.
Inspect VCF file
Scripts of downstream analysis are stored in param/cwl/varseq_downstream.
optional: This step is not included in the default workflow. After successfully execute the entire workflow, users may load individual vcf files to R for other analysis like below.
VCF files can be imported into R with the readVcf function. Both VCF and VRanges objects provide convenient data structure for working with variant data (e.g. SNP quality filtering).
This step is not included in the default workflow steps, but can be useful to inspect individual sample’s raw variants.
Filter variants
The function filterVars filters VCF files based on user definable quality parameters. It sequentially imports each VCF file into R, applies the filtering on an internally generated VRanges object and then writes the results to a new subsetted VCF file. The filter parameters are passed on to the corresponding argument as a character string. The function applies this filter to the internally generated VRanges object using the standard subsetting syntax for two dimensional objects such as: vr[filter, ].
Filter variants called by GATK
The below example filters for variants that are supported by >=x reads and >=80% of them support the called variants. In addition, all variants need to pass >=x of the soft filters recorded in the VCF files generated by GATK. Since the toy data used for this workflow is very small, the chosen settings are unreasonabley relaxed. A more reasonable filter setting is given in the line below (here commented out).
There is already some cohort filtering in GATK step 10. Some additional hard filtering is provided here. This step is included here, but in a real analysis, you may skip this step.
For real samples, use following filters: filter <- "totalDepth(vr) >= 20 & (altDepth(vr) / totalDepth(vr) >= 0.8)"
appendStep(sal) <- LineWise(
code = {
vcf_raw <- getColumn(sal, "create_vcf")
library(VariantAnnotation)
filter <- "totalDepth(vr) >= 2 & (altDepth(vr) / totalDepth(vr) >= 0.8)"
vcf_filter <- suppressWarnings(filterVars(vcf_raw, filter, organism = "A. thaliana", out_dir = "results/vcf_filter"))
# dump the filtered path variable to running enviornment so
# other sysArg steps can get its values
updateColumn(sal, 'create_vcf', "outfiles") <- data.frame(vcf_filter=vcf_filter)
},
step_name = "filter_vcf",
dependency = "create_vcf"
)Filter variants called by BCFtools
The following shows how to filter the VCF files generated by BCFtools using similar parameter settings as in the previous filtering of the GATK results.
appendStep(sal) <- LineWise(
code = {
vcf_raw <- getColumn(sal, step = "create_vcf_BCFtool",
position = "outfiles", column = "bcftools_call")
library(VariantAnnotation)
filter <- "rowSums(vr) >= 2 & (rowSums(vr[,3:4])/rowSums(vr[,1:4]) >= 0.8)"
vcf_filter_bcf <- suppressWarnings(filterVars(vcf_raw, filter, organism = "A. thaliana", out_dir = "results/vcf_filter_BCFtools", varcaller = "bcftools"))
updateColumn(sal, 'create_vcf', "outfiles") <- data.frame(vcf_filter_bcf=vcf_filter_bcf)
},
step_name = "filter_vcf_BCFtools",
dependency = "create_vcf_BCFtool",
run_step = "optional"
)Check filtering outcome for one sample
This mini step can be used to compare vcfs files before and after filtering. This can be used once the workflow has been run, and make sure “filter_vcf” is done, since it is an optional step.
Annotate filtered variants
The function variantReport generates a variant report using utilities provided by the VariantAnnotation package. The report for each sample is written to a tabular file containing genomic context annotations (e.g. coding or non-coding SNPs, amino acid changes, IDs of affected genes, etc.) along with confidence statistics for each variant. The CWL file param/cwl/varseq_downstream/annotate.cwl defines the paths to the input and output files which are stored in a SYSargs2 instance.
Basics of annotating variants
This step can be run after running the default workflow, not included in the default.
Variants overlapping with common annotation features can be identified with locateVariants.
library("GenomicFeatures")
# comment the next line if optional step "filter_vcf" is included
vcf_filter <- getColumn(sal, "create_vcf")
# uncomment the next line if optional step "filter_vcf" is included
# copyEnvir(sal, "vcf_filter", globalenv())
txdb <- loadDb("./data/tair10.sqlite")
vcf <- readVcf(vcf_filter[1], "A. thaliana")
locateVariants(vcf, txdb, CodingVariants())Synonymous/non-synonymous variants of coding sequences are computed by the predictCoding function for variants overlapping with coding regions.
Annotate filtered variants GATK or BCFtools
required
appendStep(sal) <- LineWise(
code = {
# get the filtered vcf path from R running environment
copyEnvir(sal, "vcf_filter", globalenv())
library("GenomicFeatures")
txdb <- loadDb("./data/tair10.sqlite")
fa <- FaFile("data/tair10.fasta")
vcf_anno <- suppressMessages(suppressWarnings(variantReport(vcf_filter, txdb = txdb, fa = fa, organism = "A. thaliana", out_dir = "results/vcf_anno")))
},
step_name = "annotate_vcf",
dependency = "filter_vcf"
)View annotation result for single sample
Combine annotation results among samples
To simplify comparisons among samples, the combineVarReports function combines all variant annotation reports referenced in a SYSargs2 instance (here args). At the same time the function allows to consider only certain feature types of interest. For instance, the below setting filtercol=c(Consequence="nonsynonymous") will include only nonsysynonymous variances listed in the Consequence column of the annotation reports. To omit filtering, one can use the setting filtercol="All".
Combine results
required
Summary statistics of variants
The varSummary function counts the number of variants for each feature type included in the annotation reports.
Summary of variants
required
Venn diagram of variants
Optional but included in the default
The venn diagram utilities defined by the systemPipeR package can be used to identify common and unique variants reported for different samples and/or variant callers. The below generates a 3-way venn diagram comparing 3 samples for each of the two variant callers.
appendStep(sal) <- LineWise(
code = {
## make a list of first three samples
varlist <- sapply(names(vcf_anno[1:3]), function(x) as.character(read.delim(vcf_anno[x])$VARID))
vennset <- overLapper(varlist, type = "vennsets")
png("./results/vennplot_var.png")
vennPlot(list(vennset), mymain = "Venn Plot of First 3 Samples", mysub = "", colmode = 2, ccol = c("red", "blue"))
dev.off()
},
step_name = "venn_diagram",
dependency = "annotate_vcf"
)
Plot variants programmatically
Optional but included in default
The following plots a selected variant with ggbio.
In this example, the input BAM file is from the GATK step 5, analysis ready bam. You can use other aligned BAMs as well, but make sure they are indexed. The VCF file is taken from Inspect VCF file section or you can load your own vcf.
appendStep(sal) <- LineWise(
code = {
# get the filtered vcf path from R running environment
copyEnvir(sal, "vcf_filter", globalenv())
library(ggbio)
library(VariantAnnotation)
mychr <- "ChrM"
mystart <- 19000
myend <- 21000
bams <- getColumn(sal, "fix_tag")
vcf <- suppressWarnings(readVcf(vcf_filter["M6B"], "A. thaliana"))
ga <- readGAlignments(bams["M6B"], use.names = TRUE, param = ScanBamParam(which = GRanges(mychr, IRanges(mystart, myend))))
p1 <- autoplot(ga, geom = "rect")
p2 <- autoplot(ga, geom = "line", stat = "coverage")
p3 <- autoplot(vcf[seqnames(vcf) == mychr], type = "fixed") +
xlim(mystart, myend) +
theme(legend.position = "none", axis.text.y = element_blank(), axis.ticks.y = element_blank())
p4 <- autoplot(loadDb("./data/tair10.sqlite"), which = GRanges(mychr, IRanges(mystart, myend)), names.expr = "gene_id")
p1_4 <- tracks(Reads = p1, Coverage = p2, Variant = p3, Transcripts = p4, heights = c(0.3, 0.2, 0.1, 0.35)) + ylab("")
ggbio::ggsave(p1_4, filename = "./results/plot_variant.png", units = "in")
},
step_name = "plot_variant",
dependency = "filter_vcf"
)
Workflow Information
Running workflow
Interactive job submissions in a single machine
For running the workflow, runWF function will execute all the steps store in the workflow container. The execution will be on a single machine without submitting to a queuing system of a computer cluster.
Parallelization on clusters
Alternatively, the computation can be greatly accelerated by processing many files in parallel using several compute nodes of a cluster, where a scheduling/queuing system is used for load balancing.
The resources list object provides the number of independent parallel cluster processes defined under the Njobs element in the list. The following example will run 18 processes in parallel using each 4 CPU cores. If the resources available on a cluster allow running all 18 processes at the same time, then the shown sample submission will utilize in a total of 72 CPU cores.
Note, runWF can be used with most queueing systems as it is based on utilities from the batchtools package, which supports the use of template files (*.tmpl) for defining the run parameters of different schedulers. To run the following code, one needs to have both a conffile (see .batchtools.conf.R samples here) and a template file (see *.tmpl samples here) for the queueing available on a system. The following example uses the sample conffile and template files for the Slurm scheduler provided by this package.
The resources can be appended when the step is generated, or it is possible to add these resources later, as the following example using the addResources function:
Visualize workflow
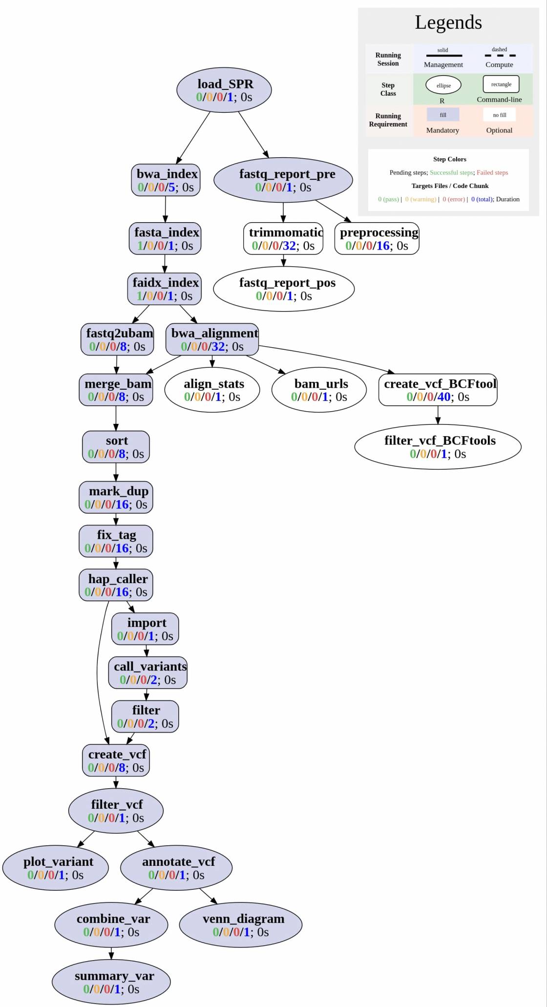
systemPipeR workflows instances can be visualized with the plotWF function.
Checking workflow status
To check the summary of the workflow, we can use:
Accessing logs report
systemPipeR compiles all the workflow execution logs in one central location, making it easier to check any standard output (stdout) or standard error (stderr) for any command-line tools used on the workflow or the R code stdout.
Tools used
To check command-line tools used in this workflow, use listCmdTools, and use listCmdModules to check if you have a modular system.
The following code will print out tools required in your custom SPR project in the report. In case you are running the workflow for the first time and do not have a project yet, or you just want to browser this workflow, following code displays the tools required by default.
if(file.exists(file.path(".SPRproject", "SYSargsList.yml"))) {
local({
sal <- systemPipeR::SPRproject(resume = TRUE)
systemPipeR::listCmdTools(sal)
systemPipeR::listCmdModules(sal)
})
} else {
cat(crayon::blue$bold("Tools and modules required by this workflow are:\n"))
cat(c("trimmomatic/0.39", "samtools/1.14", "gatk/4.2.0.0", "bcftools/1.15",
"bwa/0.7.17"), sep = "\n")
}Tools and modules required by this workflow are:
trimmomatic/0.39
samtools/1.14
gatk/4.2.0.0
bcftools/1.15
bwa/0.7.17
Report Session Info
This is the session information for rendering this report. To access the session information of workflow running, check HTML report of renderLogs.
R version 4.5.3 (2026-03-11)
Platform: x86_64-pc-linux-gnu
Running under: Debian GNU/Linux 12 (bookworm)
Matrix products: default
BLAS: /usr/lib/x86_64-linux-gnu/blas/libblas.so.3.11.0
LAPACK: /usr/lib/x86_64-linux-gnu/lapack/liblapack.so.3.11.0 LAPACK version 3.11.0
locale:
[1] LC_CTYPE=en_US.UTF-8 LC_NUMERIC=C LC_TIME=en_US.UTF-8 LC_COLLATE=en_US.UTF-8 LC_MONETARY=en_US.UTF-8 LC_MESSAGES=en_US.UTF-8 LC_PAPER=en_US.UTF-8 LC_NAME=C
[9] LC_ADDRESS=C LC_TELEPHONE=C LC_MEASUREMENT=en_US.UTF-8 LC_IDENTIFICATION=C
time zone: America/Los_Angeles
tzcode source: system (glibc)
attached base packages:
[1] stats4 stats graphics grDevices utils datasets methods base
other attached packages:
[1] systemPipeR_2.16.3 ShortRead_1.68.0 GenomicAlignments_1.46.0 SummarizedExperiment_1.40.0 Biobase_2.70.0 MatrixGenerics_1.22.0 matrixStats_1.5.0
[8] BiocParallel_1.44.0 Rsamtools_2.26.0 Biostrings_2.78.0 XVector_0.50.0 GenomicRanges_1.62.1 IRanges_2.44.0 S4Vectors_0.48.0
[15] Seqinfo_1.0.0 BiocGenerics_0.56.0 generics_0.1.4
loaded via a namespace (and not attached):
[1] SparseArray_1.10.8 bitops_1.0-9 stringi_1.8.7 jpeg_0.1-11 lattice_0.22-9 magrittr_2.0.4 digest_0.6.39 evaluate_1.0.5 grid_4.5.3 RColorBrewer_1.1-3
[11] fastmap_1.2.0 jsonlite_2.0.0 Matrix_1.7-4 cigarillo_1.0.0 scales_1.4.0 codetools_0.2-20 abind_1.4-8 cli_3.6.5 rlang_1.1.7 crayon_1.5.3
[21] DelayedArray_0.36.0 yaml_2.3.12 otel_0.2.0 S4Arrays_1.10.1 tools_4.5.3 parallel_4.5.3 deldir_2.0-4 dplyr_1.2.0 interp_1.1-6 ggplot2_4.0.2
[31] hwriter_1.3.2.1 vctrs_0.7.1 R6_2.6.1 png_0.1-8 lifecycle_1.0.5 stringr_1.6.0 pwalign_1.6.0 htmlwidgets_1.6.4 pkgconfig_2.0.3 pillar_1.11.1
[41] gtable_0.3.6 glue_1.8.0 Rcpp_1.1.1 tidyselect_1.2.1 tibble_3.3.1 xfun_0.56 dichromat_2.0-0.1 knitr_1.51 latticeExtra_0.6-31 farver_2.1.2
[51] htmltools_0.5.9 rmarkdown_2.30 compiler_4.5.3 S7_0.2.1
Funding
This project was supported by funds from the National Institutes of Health (NIH) and the National Science Foundation (NSF).