ChIP-Seq Workflow Template
Introduction
Overview
This workflow template is for analyzing ChIP-Seq data. It is provided by systemPipeRdata, a companion package to systemPipeR (H Backman and Girke 2016). Similar to other systemPipeR workflow templates, a single command generates the necessary working environment. This includes the expected directory structure for executing systemPipeR workflows and parameter files for running command-line (CL) software utilized in specific analysis steps. For learning and testing purposes, a small sample (toy) data set is also included (mainly FASTQ and reference genome files). This enables users to seamlessly run the numerous analysis steps of this workflow from start to finish without the requirement of providing custom data. After testing the workflow, users have the flexibility to employ the template as is with their own data or modify it to suit their specific needs. For more comprehensive information on designing and executing workflows, users want to refer to the main vignettes of systemPipeR and systemPipeRdata.
The Rmd file (systemPipeChIPseq.Rmd) associated with this vignette serves a dual purpose. It acts both as a template for executing the workflow and as a template for generating a reproducible scientific analysis report. Thus, users want to customize the text (and/or code) of this vignette to describe their experimental design and analysis results. This typically involves deleting the instructions how to work with this workflow, and customizing the text describing experimental designs, other metadata and analysis results.
Experimental design
Typically, the user wants to describe here the sources and versions of the reference genome sequence along with the corresponding annotations. The standard directory structure of systemPipeR (see here), expects the input data in a subdirectory named data and all results will be written to a separate results directory. The Rmd source file for executing the workflow and rendering its report (here systemPipeChIPseq.Rmd) is expected to be located in the parent directory.
This workflow template leverages the same test data set as the RNA-Seq workflow within systemPipeRdata (SRP010938). This data set comprises 18 paired-end (PE) read sets derived from Arabidopsis thaliana (Howard et al. 2013). By utilizing the same test data across multiple workflows, the storage footprint of the systemPipeRdata package is minimized. It is important to note that this approach does not affect the analysis steps specifically tailored for a ChIP-Seq analysis workflow. To minimize processing time during testing, each FASTQ file of the test data set has been reduced to 90,000-100,000 randomly sampled PE reads that map to the first 100,000 nucleotides of each chromosome of the A. thaliana genome. The corresponding reference genome sequence (FASTA) and its GFF annotation files have been reduced to the same genome regions. This way the entire test sample data set is less than 200MB in storage space. A PE read set has been chosen here for flexibility, because it can be used for testing both types of analysis routines requiring either SE (single end) reads or PE reads.
To use their own ChIP-Seq and reference genome data, users want to move or link the data to the designated data directory and execute the workflow from the parent directory using their customized Rmd file. Beginning with this template, users should delete the provided test data and move or link their custom data to the designated locations. Alternatively, users can create an environment skeleton (named new here) or build one from scratch. To perform an ChIP-Seq analysis with new FASTQ files from the same reference genome, users only need to provide the FASTQ files and an experimental design file called ‘targets’ file that outlines the experimental design. The structure and utility of targets files is described in systemPipeR's main vignette here.
Workflow steps
The default analysis steps included in this ChIP-Seq workflow template are listed below. Users can modify the existing steps, add new ones or remove steps as needed.
Default analysis steps
- Read preprocessing
- Quality filtering (trimming)
- FASTQ quality report
- Alignments:
Bowtie2(or any other DNA read aligner) - Alignment stats
- Peak calling: MACS2 (or other peak caller)
- Peak annotation
- Counting reads overlapping peaks
- Differential binding analysis
- GO term enrichment analysis
- Motif analysis
Setup of workflow environment
NOTE: this section describes how to set up the proper environment (directory structure) for running systemPipeR workflows in the GEN242 class. This routine applies to all workflows. After mastering this task the workflow run instructions can be deleted since they are not expected to be included in a final HTML/PDF report of a workflow.
If a remote system or cluster is used, then users need to log in to the remote system first. The following applies to an HPC cluster (e.g. HPCC cluster).
A terminal application or RStudio Server via onDemand needs to be used to log in to a user’s cluster account. Next, one can open an interactive session on a computer node with
srun. More details about argument settings forsrunare available in this HPCC manual or the HPCC section of this website here. Next, load the R version required for running the workflow withmodule load. Sometimes it may be necessary to first unload an active software version before loading another version, e.g.module unload R.
From command-line
- Load a workflow template with the
genWorkenvirfunction. This can be done from the command-line or from within R. However, only one of the two options needs to be used.
The environment for this ChIP-Seq workflow is auto-generated below with the genWorkenvir function (selected under workflow="chipseq"). It is fully populated with a small test data set, including FASTQ files, reference genome and annotation data. The name of the resulting workflow directory can be specified under the mydirname argument. The default NULL uses the name of the chosen workflow. An error is issued if a directory of the same name and path exists already. After this, the user’s R session needs to be directed into the resulting chipseq directory (here with setwd).
From command-line
From R
- If the user wishes to use another
Rmdfile than the template instance provided by thegenWorkenvirfunction, then it can be copied or downloaded into the root directory of the workflow environment (e.g. withcp,download.fileorwget). For the first introduction to ChIP-Seq analysis in GEN242, we will use theRmdfile obtained bygenWorkenvir. Note, theRmdsource file of this tutorial page is linked on the top.
- Now one can open from the root directory of the workflow the corresponding R Markdown script (e.g. systemPipeChIPseq.Rmd) using an R IDE, such as nvim-r, ESS or RStudio. Subsequently, the workflow can be run as outlined below.
Import custom functions
Custom functions for the challenge projects can be imported with the source command from a local R script (here challengeProject_Fct.R). Skip this step if such a script is not available. Alternatively, these functions can be loaded from a custom R package.
Input data: targets file
The targets file defines the input files (e.g. FASTQ or BAM) and sample comparisons used in a data analysis workflow. It can also store any number of additional descriptive information for each sample. The following shows the first four lines of the targets file used in this workflow template.
targetspath <- system.file("extdata", "targetsPE_chip.txt", package = "systemPipeR")
targets <- read.delim(targetspath, comment.char = "#")
targets[1:4,-c(5,6)]To work with custom data, users need to generate a targets file containing the paths to their own FASTQ files. Here is a detailed description of the structure and utility of targets files.
Quick start
After a workflow environment has been created with the above genWorkenvir function call and the corresponding R session directed into the resulting directory (here chipseq), the SPRproject function is used to initialize a new workflow project instance. The latter creates an empty SAL workflow container (below sal) and at the same time a linked project log directory (default name .SPRproject) that acts as a flat-file database of a workflow. Additional details about this process and the SAL workflow control class are provided in systemPipeR's main vignette here and here.
Next, the importWF function imports all the workflow steps outlined in the source Rmd file of this vignette (here systemPipeChIPseq.Rmd) into the SAL workflow container. An overview of the workflow steps and their status information can be returned at any stage of the loading or run process by typing sal.
After loading the workflow into sal, it can be executed from start to finish (or partially) with the runWF command. Running the workflow will only be possible if all dependent CL software is installed on a user’s system. Their names and availability on a system can be listed with listCmdTools(sal, check_path=TRUE). For more information about the runWF command, refer to the help file and the corresponding section in the main vignette here.
Running workflows in parallel mode on computer clusters is a straightforward process in systemPipeR. Users can simply append the resource parameters (such as the number of CPUs) for a cluster run to the sal object after importing the workflow steps with importWF using the addResources function. More information about parallelization can be found in the corresponding section at the end of this vignette here and in the main vignette here.
Workflows can be visualized as topology graphs using the plotWF function.

Scientific and technical reports can be generated with the renderReport and renderLogs functions, respectively. Scientific reports can also be generated with the render function of the rmarkdown package. The latter option with rmarkdown::render is often more flexible and preferred for most users, since it provides the advantage that any modifications to the Rmd file are instantly reflected in the HTML report, eliminating the necessity to update the sal object. The technical reports are based on log information that systemPipeR collects during workflow runs.
The statusWF function returns a status summary for each step in a SAL workflow instance.
Workflow steps
The data analysis steps of this workflow are defined by the following workflow code chunks. They can be loaded into SAL interactively, by executing the code of each step in the R console, or all at once with the importWF function used under the Quick start section. R and CL workflow steps are declared in the code chunks of Rmd files with the LineWise and SYSargsList functions, respectively, and then added to the SAL workflow container with appendStep<-. Their syntax and usage is described here.
Load packages
The first step loads the systemPipeR package.
cat(crayon::blue$bold("To use this workflow, following R packages are expected:\n"))
cat(c("'ggbio", "ChIPseeker", "GenomicFeatures", "GenomicRanges", "Biostrings",
"seqLogo", "BCRANK", "readr'\n"), sep = "', '")
targetspath <- system.file("extdata", "targetsPE_chip.txt", package = "systemPipeR")
###pre-end
appendStep(sal) <- LineWise(code = {
library(systemPipeR)
}, step_name = "load_SPR")Read preprocessing
FASTQ quality report
The following seeFastq and seeFastqPlot functions generate and plot a series of useful quality statistics for a set of FASTQ files, including per cycle quality box plots, base proportions, base-level quality trends, relative k-mer diversity, length, and occurrence distribution of reads, number of reads above quality cutoffs and mean quality distribution. The results are written to a png file named fastqReport.png.
This is the pre-trimming fastq report. Another post-trimming fastq report step is not included in the default. It is recommended to run this step first to decide whether the trimming is needed.
Please note that initial targets files are being used here. In this case, it has been added to the first step using the updateColumn function, and later, we used the getColumn function to extract a named vector.
appendStep(sal) <- LineWise(
code = {
targets <- read.delim(targetspath, comment.char = "#")
updateColumn(sal, step = "load_SPR", position = "targetsWF") <- targets
fq_files <- getColumn(sal, "load_SPR", "targetsWF", column = 1)
fqlist <- seeFastq(fastq = fq_files, batchsize = 10000, klength = 8)
png("./results/fastqReport.png", height = 1500, width = 330 * length(fqlist))
seeFastqPlot(fqlist)
dev.off()
},
step_name = "fastq_report",
dependency = "load_SPR"
)
Preprocessing with preprocessReads function
The function preprocessReads allows to apply predefined or custom read preprocessing functions to all FASTQ files referenced in a SYSargsList container, such as quality filtering or adapter trimming routines. Internally, preprocessReads uses the FastqStreamer function from the ShortRead package to stream through large FASTQ files in a memory-efficient manner. The following example performs adapter trimming with the trimLRPatterns function from the Biostrings package.
Here, we are appending this step to the SYSargsList object created previously. All the parameters are defined on the preprocessReads-pe.yml file.
appendStep(sal) <- SYSargsList(
step_name = "preprocessing",
targets = targetspath, dir = TRUE,
wf_file = "preprocessReads/preprocessReads-pe.cwl",
input_file = "preprocessReads/preprocessReads-pe.yml",
dir_path = system.file("extdata/cwl", package = "systemPipeR"),
inputvars = c(
FileName1 = "_FASTQ_PATH1_",
FileName2 = "_FASTQ_PATH2_",
SampleName = "_SampleName_"
),
dependency = c("fastq_report")
)After the preprocessing step, the outfiles files can be used to generate the new targets files containing the paths to the trimmed FASTQ files. The new targets information can be used for the next workflow step instance, e.g. running the NGS alignments with the trimmed FASTQ files. The appendStep function is automatically handling this connectivity between steps. Please check the next step for more details.
The following example shows how one can design a custom read ‘preprocessReads’ function using utilities provided by the ShortRead package, and then run it in batch mode with the ‘preprocessReads’ function. Here, it is possible to replace the function used on the preprocessing step and modify the sal object. Because it is a custom function, it is necessary to save the part in the R object, and internally the preprocessReads.doc.R is loading the custom function. If the R object is saved with a different name (here "param/customFCT.RData"), please replace that accordingly in the preprocessReads.doc.R.
Please, note that this step is not added to the workflow, here just for demonstration.
First, we defined the custom function in the workflow:
appendStep(sal) <- LineWise(
code = {
filterFct <- function(fq, cutoff = 20, Nexceptions = 0) {
qcount <- rowSums(as(quality(fq), "matrix") <= cutoff, na.rm = TRUE)
# Retains reads where Phred scores are >= cutoff with N exceptions
fq[qcount <= Nexceptions]
}
save(list = ls(), file = "param/customFCT.RData")
},
step_name = "custom_preprocessing_function",
dependency = "preprocessing"
)After, we can edit the input parameter:
Alignments
Read mapping with Bowtie2
The NGS reads of this project will be aligned with Bowtie2 against the reference genome sequence (Langmead and Salzberg 2012). The parameter settings of the Bowtie2 index are defined in the bowtie2-index.cwl and bowtie2-index.yml files.
Building the index:
The parameter settings of the aligner are defined in the workflow_bowtie2-pe.cwl and workflow_bowtie2-pe.yml files. The following shows how to construct the corresponding SYSargsList object.
In ChIP-Seq experiments it is usually more appropriate to eliminate reads mapping to multiple locations. To achieve this, users want to remove the argument setting -k 50 non-deterministic in the configuration files.
appendStep(sal) <- SYSargsList(
step_name = "bowtie2_alignment",
dir = TRUE,
targets = targetspath,
wf_file = "workflow-bowtie2/workflow_bowtie2-pe.cwl",
input_file = "workflow-bowtie2/workflow_bowtie2-pe.yml",
dir_path = system.file("extdata/cwl", package = "systemPipeR"),
inputvars = c(
FileName1 = "_FASTQ_PATH1_",
FileName2 = "_FASTQ_PATH2_",
SampleName = "_SampleName_"
),
dependency = c("bowtie2_index")
)To double-check the command line for each sample, please use the following:
Read and alignment stats
The following provides an overview of the number of reads in each sample and how many of them aligned to the reference.
appendStep(sal) <- LineWise(
code = {
fqpaths <- getColumn(sal, step = "bowtie2_alignment", "targetsWF", column = "FileName1")
bampaths <- getColumn(sal, step = "bowtie2_alignment", "outfiles", column = "samtools_sort_bam")
read_statsDF <- alignStats(args = bampaths, fqpaths = fqpaths, pairEnd = TRUE)
write.table(read_statsDF, "results/alignStats.xls", row.names=FALSE, quote=FALSE, sep="\t")
},
step_name = "align_stats",
dependency = "bowtie2_alignment")Create symbolic links for viewing BAM files in IGV
The symLink2bam function creates symbolic links to view the BAM alignment files in a genome browser such as IGV without moving these large files to a local system. The corresponding URLs are written to a file with a path specified under urlfile, here IGVurl.txt. Please replace the directory and the user name.
appendStep(sal) <- LineWise(
code = {
bampaths <- getColumn(sal, step = "bowtie2_alignment", "outfiles",
column = "samtools_sort_bam")
symLink2bam(
sysargs = bampaths, htmldir = c("~/.html/", "somedir/"),
urlbase = "http://cluster.hpcc.ucr.edu/~tgirke/",
urlfile = "./results/IGVurl.txt")
},
step_name = "bam_IGV",
dependency = "bowtie2_alignment",
run_step = "optional"
)Utilities for coverage data
The following introduces several utilities useful for ChIP-Seq data. They are not part of the actual workflow. These utilities can be explored once the workflow is executed.
Rle object stores coverage information
Resizing aligned reads
Naive peak calling
Plot coverage for defined region

Peak calling with MACS2
Merge BAM files of replicates prior to peak calling
Merging BAM files of technical and/or biological replicates can improve the sensitivity of the peak calling by increasing the depth of read coverage. The mergeBamByFactor function merges BAM files based on grouping information specified by a factor, here the Factor column of the imported targets file. It also returns an updated targets object containing the paths to the merged BAM files as well as to any unmerged files without replicates. The updated targets object can be used to update the SYSargsList object.
This step can be skipped if merging of BAM files is not desired.
appendStep(sal) <- LineWise(
code = {
bampaths <- getColumn(sal, step = "bowtie2_alignment", "outfiles", column = "samtools_sort_bam")
merge_bams <- mergeBamByFactor(args=bampaths, targetsDF = targetsWF(sal)[["bowtie2_alignment"]], out_dir = file.path("results", "merge_bam") ,overwrite=TRUE)
updateColumn(sal, step = "merge_bams", position = "targetsWF") <- merge_bams
},
step_name = "merge_bams",
dependency = "bowtie2_alignment"
)Peak calling without input/reference sample
MACS2 can perform peak calling on ChIP-Seq data with and without input samples (Zhang et al. 2008). The following performs peak calling without input on all samples specified in the corresponding targets object. Note, due to the small size of the sample data, MACS2 needs to be run here with the nomodel setting. For real data sets, users want to remove this parameter in the corresponding *.param file(s).
cat("Running preprocessing for call_peaks_macs_noref\n")
# Previous Linewise step is not run at workflow building time,
# but we need the output as input for this sysArgs step. So
# we use some preprocess code to predict the output paths
# to update the output targets of merge_bams, and then
# them into this next step during workflow building phase.
mergebam_out_dir = file.path("results", "merge_bam") # make sure this is the same output directory used in merge_bams
targets_merge_bam <- targetsWF(sal)$bowtie2_alignment
targets_merge_bam <- targets_merge_bam[, -which(colnames(targets_merge_bam) %in% c("FileName1", "FileName2", "FileName"))]
targets_merge_bam <- targets_merge_bam[!duplicated(targets_merge_bam$Factor), ]
targets_merge_bam <- cbind(FileName = file.path(mergebam_out_dir, paste0(targets_merge_bam$Factor, "_merged.bam")), targets_merge_bam)
updateColumn(sal, step = "merge_bams", position = "targetsWF") <- targets_merge_bam
# write it out as backup, so you do not need to use preprocess code above again
writeTargets(sal, step = "merge_bams", file = "targets_merge_bams.txt", overwrite = TRUE)
###pre-end
appendStep(sal) <- SYSargsList(
step_name = "call_peaks_macs_noref",
targets = "targets_merge_bams.txt",
wf_file = "MACS2/macs2-noinput.cwl",
input_file = "MACS2/macs2-noinput.yml",
dir_path = system.file("extdata/cwl", package = "systemPipeR"),
inputvars = c(
FileName = "_FASTQ_PATH1_",
SampleName = "_SampleName_"
),
dependency = c("merge_bams")
)Peak calling with input/reference sample
To perform peak calling with input samples, they can be most conveniently specified in the SampleReference column of the initial targets file. The writeTargetsRef function uses this information to create a targets file intermediate for running MACS2 with the corresponding input samples.
cat("Running preprocessing for call_peaks_macs_withref\n")
# To generate the reference targets file for the next step, use `writeTargetsRef`,
# this file needs to be present at workflow building time
# Use following preprocess code to do so:
writeTargetsRef(infile = "targets_merge_bams.txt", outfile = "targets_bam_ref.txt", silent = FALSE, overwrite = TRUE)
###pre-end
appendStep(sal) <- SYSargsList(
step_name = "call_peaks_macs_withref",
targets = "targets_bam_ref.txt",
wf_file = "MACS2/macs2-input.cwl",
input_file = "MACS2/macs2-input.yml",
dir_path = system.file("extdata/cwl", package = "systemPipeR"),
inputvars = c(
FileName1 = "_FASTQ_PATH1_",
FileName2 = "_FASTQ_PATH2_",
SampleName = "_SampleName_"
),
dependency = c("merge_bams")
)The peak calling results from MACS2 are written for each sample to separate files in the results/call_peaks_macs_withref directory. They are named after the corresponding files with extensions used by MACS2.
Identify consensus peaks
The following example shows how one can identify consensus peaks among two peak sets sharing either a minimum absolute overlap and/or minimum relative overlap using the subsetByOverlaps or olRanges functions, respectively. Note, the latter is a custom function imported below by sourcing it.
appendStep(sal) <- LineWise(
code = {
peaks_files <- getColumn(sal, step = "call_peaks_macs_noref", "outfiles", column = "peaks_xls")
peak_M1A <- peaks_files["M1A"]
peak_M1A <- as(read.delim(peak_M1A, comment="#")[,1:3], "GRanges")
peak_A1A <- peaks_files["A1A"]
peak_A1A <- as(read.delim(peak_A1A, comment="#")[,1:3], "GRanges")
(myol1 <- subsetByOverlaps(peak_M1A, peak_A1A, minoverlap=1))
# Returns any overlap
myol2 <- olRanges(query=peak_M1A, subject=peak_A1A, output="gr")
# Returns any overlap with OL length information
myol2[values(myol2)["OLpercQ"][,1]>=50]
# Returns only query peaks with a minimum overlap of 50%
},
step_name = "consensus_peaks",
dependency = "call_peaks_macs_noref"
)Annotate peaks with genomic context
Annotation with ChIPseeker package
The following annotates the identified peaks with genomic context information using the ChIPseeker package (Yu, Wang, and He 2015).
appendStep(sal) <- LineWise(
code = {
library(ChIPseeker); library(GenomicFeatures)
peaks_files <- getColumn(sal, step = "call_peaks_macs_noref", "outfiles", column = "peaks_xls")
txdb <- suppressWarnings(makeTxDbFromGFF(file="data/tair10.gff", format="gff", dataSource="TAIR",
organism="Arabidopsis thaliana"))
for(i in seq(along=peaks_files)) {
peakAnno <- annotatePeak(peaks_files[i], TxDb=txdb, verbose=FALSE)
df <- as.data.frame(peakAnno)
outpaths <- paste0("./results/", names(peaks_files), "_ChIPseeker_annotated.xls")
names(outpaths) <- names(peaks_files)
write.table(df, outpaths[i], quote=FALSE, row.names=FALSE, sep="\t")
}
updateColumn(sal, step = "annotation_ChIPseeker", position = "outfiles") <- data.frame(outpaths)
},
step_name = "annotation_ChIPseeker",
dependency = "call_peaks_macs_noref"
)The peak annotation results are written for each peak set to separate files in the results/ directory.
Summary plots provided by the ChIPseeker package. Here applied only to one sample for demonstration purposes.
appendStep(sal) <- LineWise(
code = {
peaks_files <- getColumn(sal, step = "call_peaks_macs_noref", "outfiles", column = "peaks_xls")
peak <- readPeakFile(peaks_files[1])
png("results/peakscoverage.png")
covplot(peak, weightCol="X.log10.pvalue.")
dev.off()
png("results/peaksHeatmap.png")
peakHeatmap(peaks_files[1], TxDb=txdb, upstream=1000, downstream=1000,
color="red")
dev.off()
png("results/peaksProfile.png")
plotAvgProf2(peaks_files[1], TxDb=txdb, upstream=1000, downstream=1000,
xlab="Genomic Region (5'->3')", ylab = "Read Count Frequency",
conf=0.05)
dev.off()
},
step_name = "ChIPseeker_plots",
dependency = "annotation_ChIPseeker"
)Annotation with ChIPpeakAnno package
Same as in previous step but using the ChIPpeakAnno package (Zhu et al. 2010) for annotating the peaks.
appendStep(sal) <- LineWise(
code = {
library(ChIPpeakAnno); library(GenomicFeatures)
peaks_files <- getColumn(sal, step = "call_peaks_macs_noref", "outfiles", column = "peaks_xls")
txdb <- suppressWarnings(makeTxDbFromGFF(file="data/tair10.gff", format="gff", dataSource="TAIR",
organism="Arabidopsis thaliana"))
ge <- genes(txdb, columns=c("tx_name", "gene_id", "tx_type"))
for(i in seq(along=peaks_files)) {
peaksGR <- as(read.delim(peaks_files[i], comment="#"), "GRanges")
annotatedPeak <- annotatePeakInBatch(peaksGR, AnnotationData=genes(txdb))
df <- data.frame(as.data.frame(annotatedPeak),
as.data.frame(values(ge[values(annotatedPeak)$feature,])))
df$tx_name <- as.character(lapply(df$tx_name, function(x) paste(unlist(x), sep='', collapse=', ')))
df$tx_type <- as.character(lapply(df$tx_type, function(x) paste(unlist(x), sep='', collapse=', ')))
outpaths <- paste0("./results/", names(peaks_files), "_ChIPpeakAnno_annotated.xls")
names(outpaths) <- names(peaks_files)
write.table(df, outpaths[i], quote=FALSE, row.names=FALSE, sep="\t")
}
},
step_name = "annotation_ChIPpeakAnno",
dependency = "call_peaks_macs_noref",
run_step = "optional"
)The peak annotation results are written for each peak set to separate files in the results/ directory.
Count reads overlapping peaks
The countRangeset function is a convenience wrapper to perform read counting iteratively over several range sets, here peak range sets. Internally, the read counting is performed with the summarizeOverlaps function from the GenomicAlignments package. The resulting count tables are directly saved to files, one for each peak set.
appendStep(sal) <- LineWise(
code = {
library(GenomicRanges)
bam_files <- getColumn(sal, step = "bowtie2_alignment", "outfiles", column = "samtools_sort_bam")
args <- getColumn(sal, step = "call_peaks_macs_noref", "outfiles", column = "peaks_xls")
outfiles <- paste0("./results/", names(args), "_countDF.xls")
bfl <- BamFileList(bam_files, yieldSize=50000, index=character())
countDFnames <- countRangeset(bfl, args, outfiles, mode="Union", ignore.strand=TRUE)
updateColumn(sal, step = "count_peak_ranges", position = "outfiles") <- data.frame(countDFnames)
},
step_name = "count_peak_ranges",
dependency = "call_peaks_macs_noref",
)Differential binding analysis
The runDiff function performs differential binding analysis in batch mode for several count tables using edgeR or DESeq2 (Robinson, McCarthy, and Smyth 2010; Love, Huber, and Anders 2014). Internally, it calls the functions run_edgeR and run_DESeq2. It also returns the filtering results and plots from the downstream filterDEGs function using the fold change and FDR cutoffs provided under the dbrfilter argument.
appendStep(sal) <- LineWise(
code = {
countDF_files <- getColumn(sal, step = "count_peak_ranges", "outfiles")
outfiles <- paste0("./results/", names(countDF_files), "_peaks_edgeR.xls")
names(outfiles) <- names(countDF_files)
cmp <- readComp(file =stepsWF(sal)[["bowtie2_alignment"]],
format="matrix")
dbrlist <- runDiff(args=countDF_files, outfiles = outfiles, diffFct=run_edgeR,
targets=targetsWF(sal)[["bowtie2_alignment"]], cmp=cmp[[1]],
independent=TRUE, dbrfilter=c(Fold=2, FDR=1))
},
step_name = "diff_bind_analysis",
dependency = "count_peak_ranges",
)GO term enrichment analysis
The following performs GO term enrichment analysis for each annotated peak set.
appendStep(sal) <- LineWise(
code = {
annofiles <- getColumn(sal, step = "annotation_ChIPseeker", "outfiles")
gene_ids <- sapply(annofiles,
function(x) unique(as.character
(read.delim(x)[,"geneId"])), simplify=FALSE)
load("data/GO/catdb.RData")
BatchResult <- GOCluster_Report(catdb=catdb, setlist=gene_ids, method="all",
id_type="gene", CLSZ=2, cutoff=0.9,
gocats=c("MF", "BP", "CC"), recordSpecGO=NULL)
write.table(BatchResult, "results/GOBatchAll.xls", quote=FALSE, row.names=FALSE, sep="\t")
},
step_name = "go_enrich",
dependency = "annotation_ChIPseeker",
)Motif analysis
Parse DNA sequences of peak regions from genome
Enrichment analysis of known DNA binding motifs or de novo discovery of novel motifs requires the DNA sequences of the identified peak regions. To parse the corresponding sequences from the reference genome, the getSeq function from the Biostrings package can be used. The following example parses the sequences for each peak set and saves the results to separate FASTA files, one for each peak set. In addition, the sequences in the FASTA files are ranked (sorted) by increasing p-values as expected by some motif discovery tools, such as BCRANK.
appendStep(sal) <- LineWise(
code = {
library(Biostrings); library(seqLogo); library(BCRANK)
rangefiles <- getColumn(sal, step = "call_peaks_macs_noref", "outfiles")
for(i in seq(along=rangefiles)) {
df <- read.delim(rangefiles[i], comment="#")
peaks <- as(df, "GRanges")
names(peaks) <- paste0(as.character(seqnames(peaks)), "_", start(peaks),
"-", end(peaks))
peaks <- peaks[order(values(peaks)$X.log10.pvalue., decreasing=TRUE)]
pseq <- getSeq(FaFile("./data/tair10.fasta"), peaks)
names(pseq) <- names(peaks)
writeXStringSet(pseq, paste0(rangefiles[i], ".fasta"))
}
},
step_name = "parse_peak_sequences",
dependency = "call_peaks_macs_noref",
)Motif discovery with BCRANK
The Bioconductor package BCRANK is one of the many tools available for de novo discovery of DNA binding motifs in peak regions of ChIP-Seq experiments. The given example applies this method on the first peak sample set and plots the sequence logo of the highest ranking motif.
appendStep(sal) <- LineWise(
code = {
library(Biostrings); library(seqLogo); library(BCRANK)
rangefiles <- getColumn(sal, step = "call_peaks_macs_noref", "outfiles")
set.seed(0)
BCRANKout <- bcrank(paste0(rangefiles[1], ".fasta"), restarts=25,
use.P1=TRUE, use.P2=TRUE)
toptable(BCRANKout)
topMotif <- toptable(BCRANKout, 1)
weightMatrix <- pwm(topMotif, normalize = FALSE)
weightMatrixNormalized <- pwm(topMotif, normalize = TRUE)
png("results/seqlogo.png")
seqLogo(weightMatrixNormalized)
dev.off()
},
step_name = "bcrank_enrich",
dependency = "call_peaks_macs_noref",
)
BCRANK
Version Information
Running workflow
Interactive job submissions in a single machine
For running the workflow, runWF function will execute all the steps store in the workflow container. The execution will be on a single machine without submitting to a queuing system of a computer cluster.
Parallelization on clusters
Alternatively, the computation can be greatly accelerated by processing many files in parallel using several compute nodes of a cluster, where a scheduling/queuing system is used for load balancing.
The resources list object provides the number of independent parallel cluster processes defined under the Njobs element in the list. The following example will run 18 processes in parallel using each 4 CPU cores. If the resources available on a cluster allow running all 18 processes at the same time, then the shown sample submission will utilize in a total of 72 CPU cores.
Note, runWF can be used with most queueing systems as it is based on utilities from the batchtools package, which supports the use of template files (*.tmpl) for defining the run parameters of different schedulers. To run the following code, one needs to have both a conffile (see .batchtools.conf.R samples here) and a template file (see *.tmpl samples here) for the queueing available on a system. The following example uses the sample conffile and template files for the Slurm scheduler provided by this package.
The resources can be appended when the step is generated, or it is possible to add these resources later, as the following example using the addResources function:
Visualize workflow
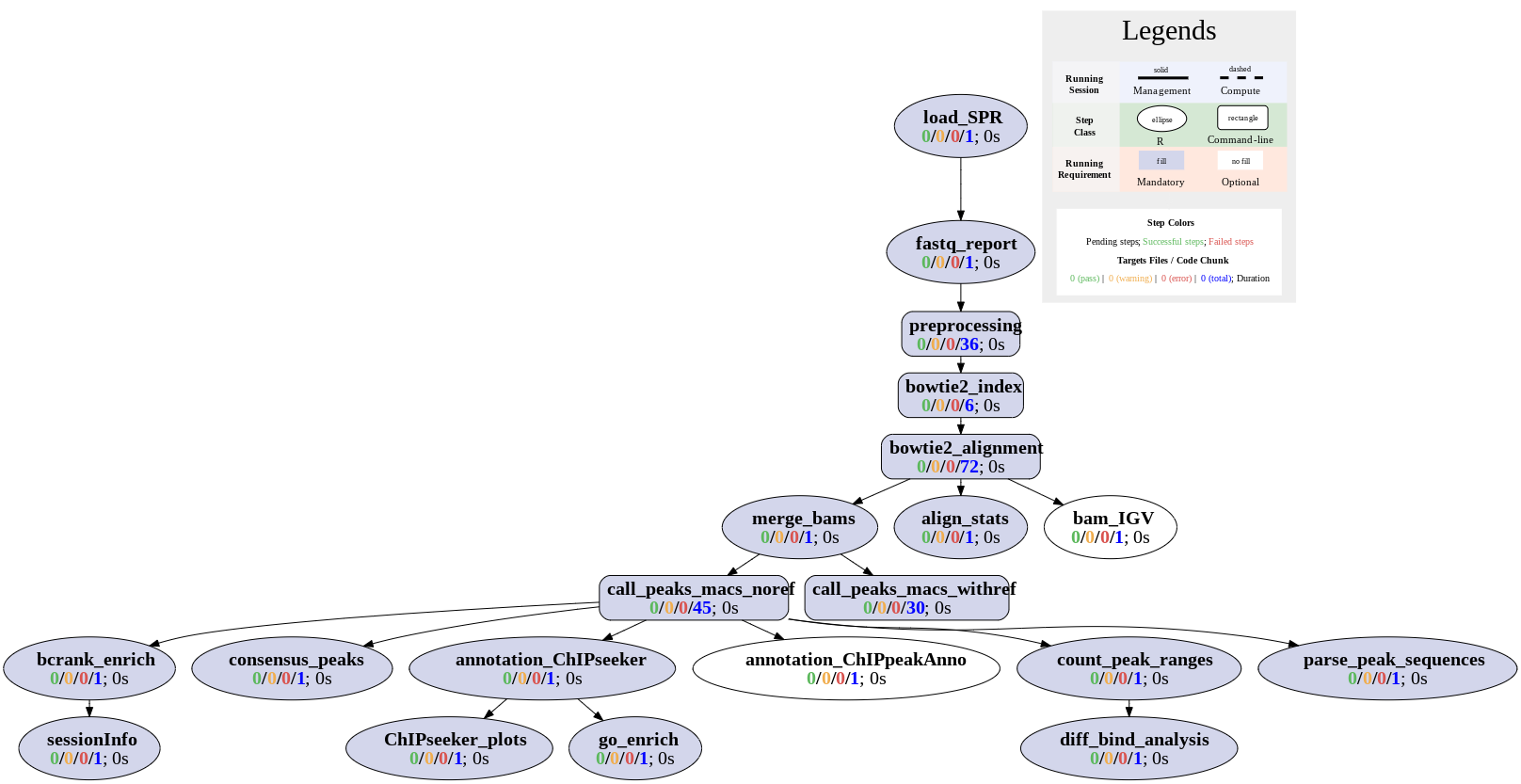
systemPipeR workflows instances can be visualized with the plotWF function.
Checking workflow status
To check the summary of the workflow, we can use:
Accessing logs report
systemPipeR compiles all the workflow execution logs in one central location, making it easier to check any standard output (stdout) or standard error (stderr) for any command-line tools used on the workflow or the R code stdout.
If you are running on a single machine, use following code as an example to check if some tools used in this workflow are in your environment PATH. No warning message should be shown if all tools are installed.
Tools used
To check command-line tools used in this workflow, use listCmdTools, and use listCmdModules to check if you have a modular system.
The following code will print out tools required in your custom SPR project in the report. In case you are running the workflow for the first time and do not have a project yet, or you just want to browser this workflow, following code displays the tools required by default.
if(file.exists(file.path(".SPRproject", "SYSargsList.yml"))) {
local({
sal <- systemPipeR::SPRproject(resume = TRUE)
systemPipeR::listCmdTools(sal)
systemPipeR::listCmdModules(sal)
})
} else {
cat(crayon::blue$bold("Tools and modules required by this workflow are:\n"))
cat(c("BLAST 2.14.0+"), sep = "\n")
}Tools and modules required by this workflow are:
BLAST 2.14.0+
Session Info
This is the session information for rendering this report. To access the session information of workflow running, check HTML report of renderLogs.
R version 4.5.3 (2026-03-11)
Platform: x86_64-pc-linux-gnu
Running under: Debian GNU/Linux 12 (bookworm)
Matrix products: default
BLAS: /usr/lib/x86_64-linux-gnu/blas/libblas.so.3.11.0
LAPACK: /usr/lib/x86_64-linux-gnu/lapack/liblapack.so.3.11.0 LAPACK version 3.11.0
locale:
[1] LC_CTYPE=en_US.UTF-8 LC_NUMERIC=C LC_TIME=en_US.UTF-8 LC_COLLATE=en_US.UTF-8 LC_MONETARY=en_US.UTF-8 LC_MESSAGES=en_US.UTF-8 LC_PAPER=en_US.UTF-8 LC_NAME=C
[9] LC_ADDRESS=C LC_TELEPHONE=C LC_MEASUREMENT=en_US.UTF-8 LC_IDENTIFICATION=C
time zone: America/Los_Angeles
tzcode source: system (glibc)
attached base packages:
[1] stats graphics grDevices utils datasets methods base
loaded via a namespace (and not attached):
[1] digest_0.6.39 codetools_0.2-20 fastmap_1.2.0 xfun_0.56 knitr_1.51 htmltools_0.5.9 rmarkdown_2.30 cli_3.6.5 vctrs_0.7.1 compiler_4.5.3 tools_4.5.3 evaluate_1.0.5
[13] yaml_2.3.12 otel_0.2.0 rlang_1.1.7 jsonlite_2.0.0 crayon_1.5.3 htmlwidgets_1.6.4
Funding
This project was supported by funds from the National Institutes of Health (NIH) and the National Science Foundation (NSF).