Skip to main content
  • A to Z Listing (opens in new window)
  • Campus Map (opens in new window)
  • Find People (opens in new window)
  • News (opens in new window)
University of California, Riverside
Member Search
  • R'Senate
UC Riverside

Academic Senate

University of California, Riverside

Committed to Academic Excellence and Shared Governance

  • About
    • Duties and Structure
    • Faculty Code of Conduct
    • Information Center
    • Forms
    • Grievance Procedures
    • Policies and Procedures
    • Officers
    • Organization & Powers
    • Staff
  • Awards
    • Emeriti Awards
  • Manual
    • Bylaws
    • Regulations
    • Appendix
  • Committees
  • Division Meetings
  • Elections
    • Results
  • Programs & Courses
    • Program Reviews
    • Review Schedule
    • Courses Proposal Process
  • Grants
  • Review Items
    • Under Review
    • Review Process
  • Quicklinks
    • Events
    • Campus Map
    • Jobs
    • Library
    • Parking and Transportation

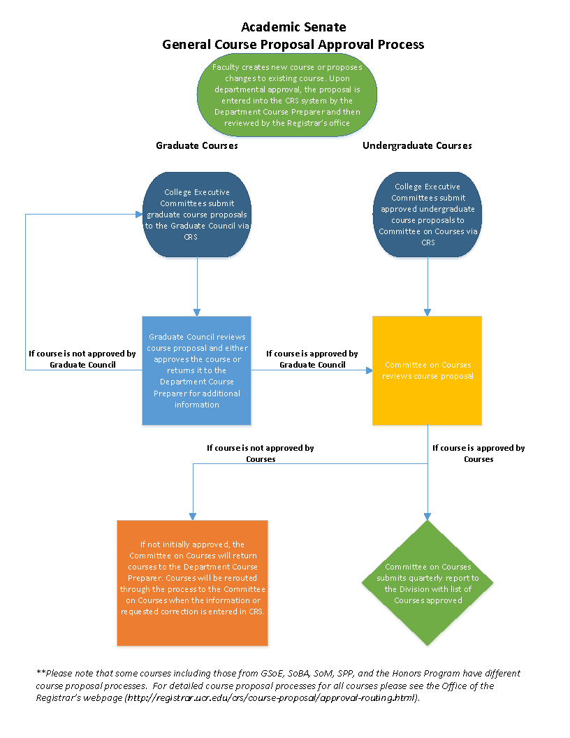
Course Proposal Overview

Please find below a flow chart outlining the Course Proposal process for both Graduate and Undergraduate Courses.


Deadlines:

  • Submission Deadlines AY 26-27 (opens in new tab)

Forms:

  • Faculty Checklist for Courses Proposals (opens in new tab)
  • Courses Extension to the Deadline Request Form (Fillable Pdf) (opens in new tab)

UCR Resources

  • Committee's General Rules and Policies Governing Courses of Instruction (opens in new tab)
  • UCR Registrar's Forms Page (opens in new tab)
  • FAQ for Online Course Modality Proposals
  • Courses Syllabus Template
Flow chart illustrating the Course Proposal workflow for Graduate and Undergraduate courses
University of California, Riverside

900 University Ave.
Riverside, CA 92521

Tel: (951) 827-1012

  • EspaƱol
  • Maps and Directions

Academic Senate

231 University Office Building

Tel: (951) 827-6154

Contact Senate Staff

Contact Senate Chair

"Find Us"

  • News