
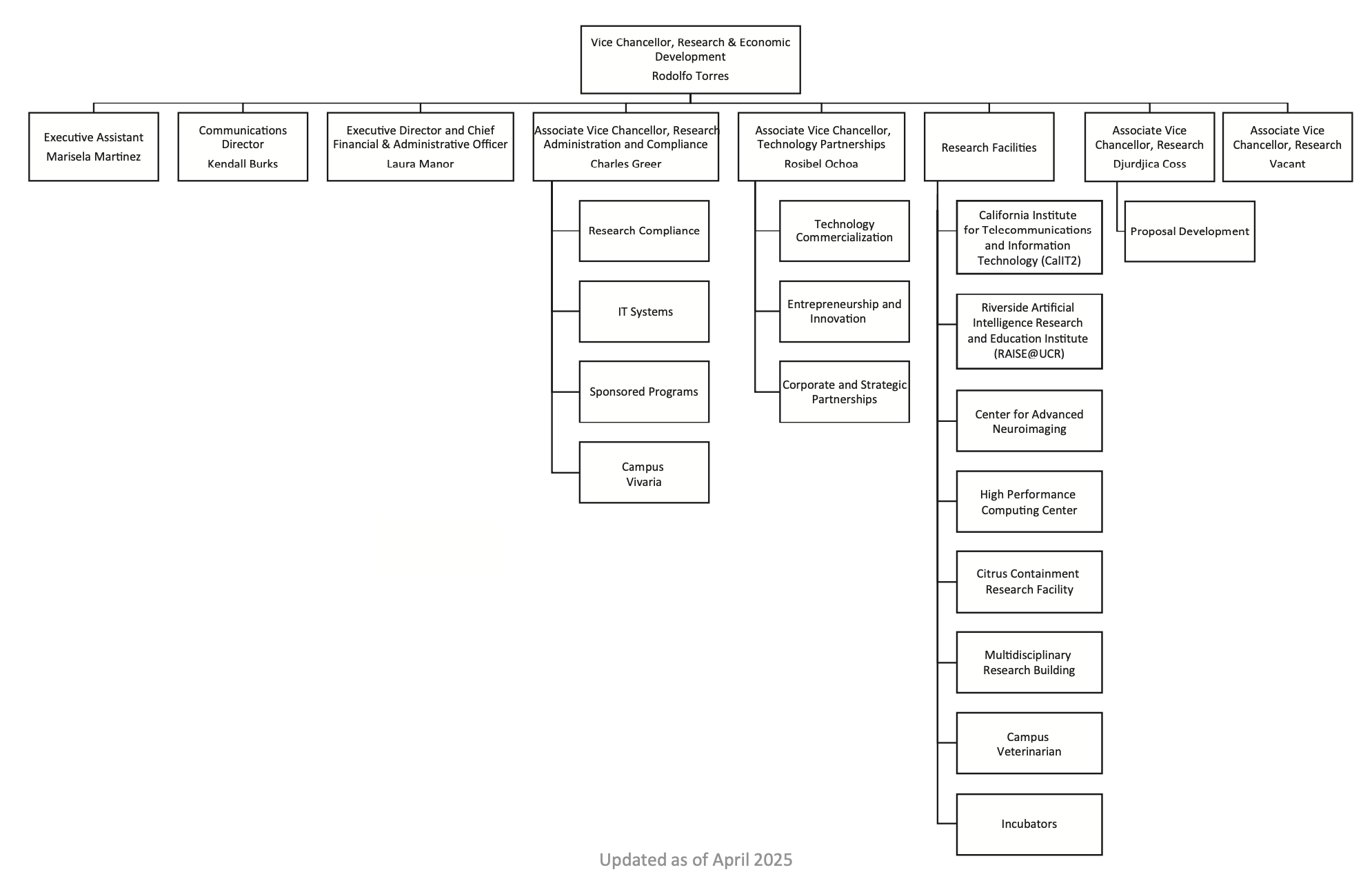
Org Chart

Staff Directory
Go directly to...
- Vice Chancellor's Office
- Campus Veterinarian
- Finance and Administration
- Multidisciplinary Research Building (MRB)
- Research Administration and Compliance
- Sponsored Programs Administration
- Technology Partnerships