Breadcrumb

Latest News

Scientists Demonstrate Efficient CRISPR Modification of Glassy-Winged Sharpshooters

Glassy-winged sharpshooters are common vectors of Xylella fastidiosa bacteria that causes Pierce's disease in vineyards. As these insects develop resistance to pesticides, biotechnology and genetic engineering methods are being explored.

UCR Genomics Core assists state with COVID variant tracking

The UCR Genomics Core is helping California's Department of Public Health with identifying COVID variants.

Hailing Jin & Anand Ray Recognized by National Academy of Inventors

The National Academy of Inventors (NAI) have elected IIGB researchers, Hailing Jin and Anandasankar Ray, as senior members of the academy. Dr. Hailing Jin is currently Professor and Cy Mouradick Endowed Chair within the department of microbiology & plant pathology. Dr. Jin’s research leads to the development of innovative and environmentally friendly crop protection strategies...
Yamanaka

Dr. Yamanaka wins Japan Academy Award for Young Researchers

From UCR News article, published January 18, 2022 by Jules Bernstein The Japan Academy Medal, widely considered the most prestigious award for young Japanese researchers, only goes to six recipients annually. This year associate entomology professor Naoki Yamanaka has been elected for the honor. Chosen among nominees from all fields of sciences and humanities, Yamanaka...

Karine Le Roch awarded 2021 CEPCEB Natasha V. Raikhel Award

Karine Le Roch, the director of CIDVR and a professor of molecular, cell and systems biology has been awarded the 2021 Natasha V. Raikhel Award in Research Innovation and Science Leadership at the Annual CEPCEB Award Symposium on Dec. 10, 2021

Zhenbiao Yang's Research on Plant Growth Published in Nature Journal

From UCR News article, published November 18, 2021 by Jules Bernstein A team of researchers led by UC Riverside has demonstrated for the first time one way that a small molecule turns a single cell into something as large as a tree. For half a century, scientists have known that all plants depend on this...

Researchers using NSF Grant to study Plants as Edible Vaccines

"Plants as mRNA Factories for Edible Vaccines" September 17, 2021 Published in Genetic Engineering & Biotechnology News University of California-Riverside (UCR) researchers say they are studying whether they can turn edible plants like lettuce into mRNA vaccine factories. One of the challenges with this new technology is that it must be kept cold to maintain...
By IIGB Admin |

CEPCEB's Alex Borowsky receives USDA-NIFA Predoctoral Award

Alex Borowsky of CEPCEB and the Bailey-Serres lab has received an $180,000 grant award from the USDA National Institute of Food and Agriculture to study gene regulatory network dynamics of root barrier cell suberin deposition in rice. Alex is one of 117 recipients of the predoctoral and postdoctoral fellowship grants this year. NIFA states that...

Jinkerson uses New Innovator grant to advance research in Urban Agriculture

UC, Riverside News Published 5/24/21 by Holly Ober Urban agriculture offers many benefits for food production but often has higher costs relative to traditional farming and is limited to only a few crops. Robert Jinkerson, an assistant professor of chemical and environmental engineering at UC Riverside, is working to change this by engineering the size...

Discovery increases likelihood of growing food despite drought

University of California scientists have discovered genetic data that will help food crops like tomatoes and rice survive longer, more intense periods of drought on our warming planet. Over the course of the last decade, the research team sought to create a molecular atlas of crop roots, where plants first detect the effects of drought...

Wenbo Ma Receives Ruth Allen Award of the American Society of Phytopathology

Wenbo Ma has been selected to receive this year’s Ruth Allen Award of the American Society of Phytopathology. This award honors individuals who have made an outstanding, innovative research contribution that has changed, or has the potential to change, the direction of research in any field of plant pathology. Congratulations, Wenbo!

Researchers find peptide that treats, prevents killer citrus disease

New research affirms a unique peptide found in an Australian plant can destroy the No. 1 killer of citrus trees worldwide and help prevent infection. Huanglongbing, HLB, or citrus greening has multiple names, but one ultimate result: bitter and worthless citrus fruits. It has wiped out citrus orchards across the globe, causing billions in annual...
fruit

Delicious and disease-free: scientists attempting new citrus varieties

UC Riverside scientists are betting an ancient solution will solve citrus growers’ biggest problem by breeding new fruits with natural resistance to a deadly tree disease. The hybrid fruits will ideally share the best of their parents’ attributes: the tastiness of the best citrus, and the resistance to Huanglongbing, or HLB, displayed by some Australian...

Grant enables first nationwide effort to save native bees

UC Riverside entomologist Hollis Woodard and bee researchers at 11 other institutions are leading the charge to gather the kind of data that will help governments and land managers justify new protective regulations for native bees. In a new Biological Conservation paper, Woodard and her colleagues lay out the need for this alliance of researchers...

Jason Stajich & Hailing Jin Elected to the American Academy of Microbiology

Jason Stajich and Hailing Jin joined a class of 73 total fellows elected to the American Academy of Microbiology. The academy is a leadership group of scientists from around the globe within the American Society of Microbiology elected annually through a selective, peer-reviewed process. Additionally, Stajich was elected as a fellow of the Mycological Society...

Olfaction may affect mammals’ motivation in exercising

A research team led by a scientist at the University of California, Riverside, has found olfaction — or smell — may play an important role in motivating mammals to engage in voluntary exercise. Performed in lab mice, the study may open up new areas of research and have relevance for humans. Study results appear in...

10 UCR researchers make 2020 ‘Highly Cited’ list

Ten researchers at the University of California, Riverside, have been included in the 2020 Highly Cited Researchers list compiled by Clarivate Analytics, which was previously part of Thomson Reuters. The list includes the 6,167 most frequently cited researchers in the physical and social sciences, recognized as “researchers who demonstrated significant influence in their chosen field.”...

Hailing Jin is awarded a $1.89M NIH grant and $900k NSF/USDA grant

Hailing Jin received a prestigious 5-year Maximizing Investigators Research Award (MIRA R35) from the NIH on “Cross-kingdom RNA communications between plant and fungal pathogens”, for a total of $1.89M. MIRA is designed to increase the efficiency of NIH funding by providing investigators with greater stability and flexibility, thereby enhancing scientific productivity and the chances for...

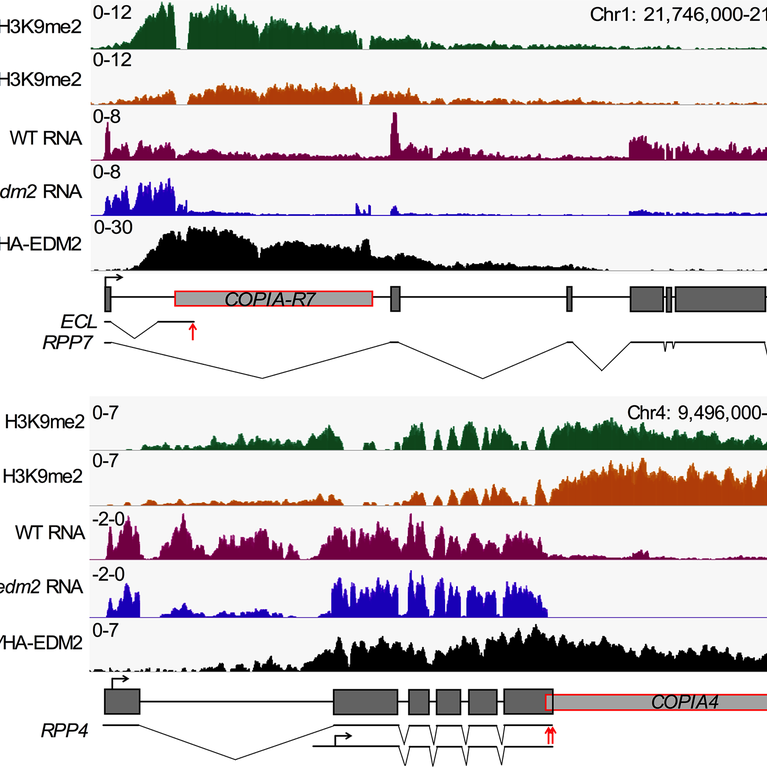
Thomas Eulgem & Karine Le Roch collaborate on Arabidopsis thaliana PHD-finger protein EDM2

A prime example of across organisms and borderless scientific activities in IIGB was achieved by Thomas Eulgem and Karine Le Roch, with a well-executed collaboration bringing together researchers working in very different areas of genome biology. The project was initiated in Thomas Eulgem’s lab as the PI on the critical roles of the chromatin-associated Arabidopsis...

Xuemei Chen, Robert Jinkerson, and Meng Chen received an NSF EAGER grant

Xuemei Chen, Robert Jinkerson, and Meng Chen received an NSF grant to establish a transformative RNA sequencing technology for studying plastids. The plant cell stores its DNA in not only the nucleus but also the plant-specific organelles, the plastids. Plastid DNA can be transcriptionally programmed to instruct the differentiation of plastids into diverse types, such...
Let us help you with your search