Breadcrumb

Thomas Eulgem & Karine Le Roch collaborate on Arabidopsis thaliana PHD-finger protein EDM2

A prime example of across organisms and borderless scientific activities in IIGB

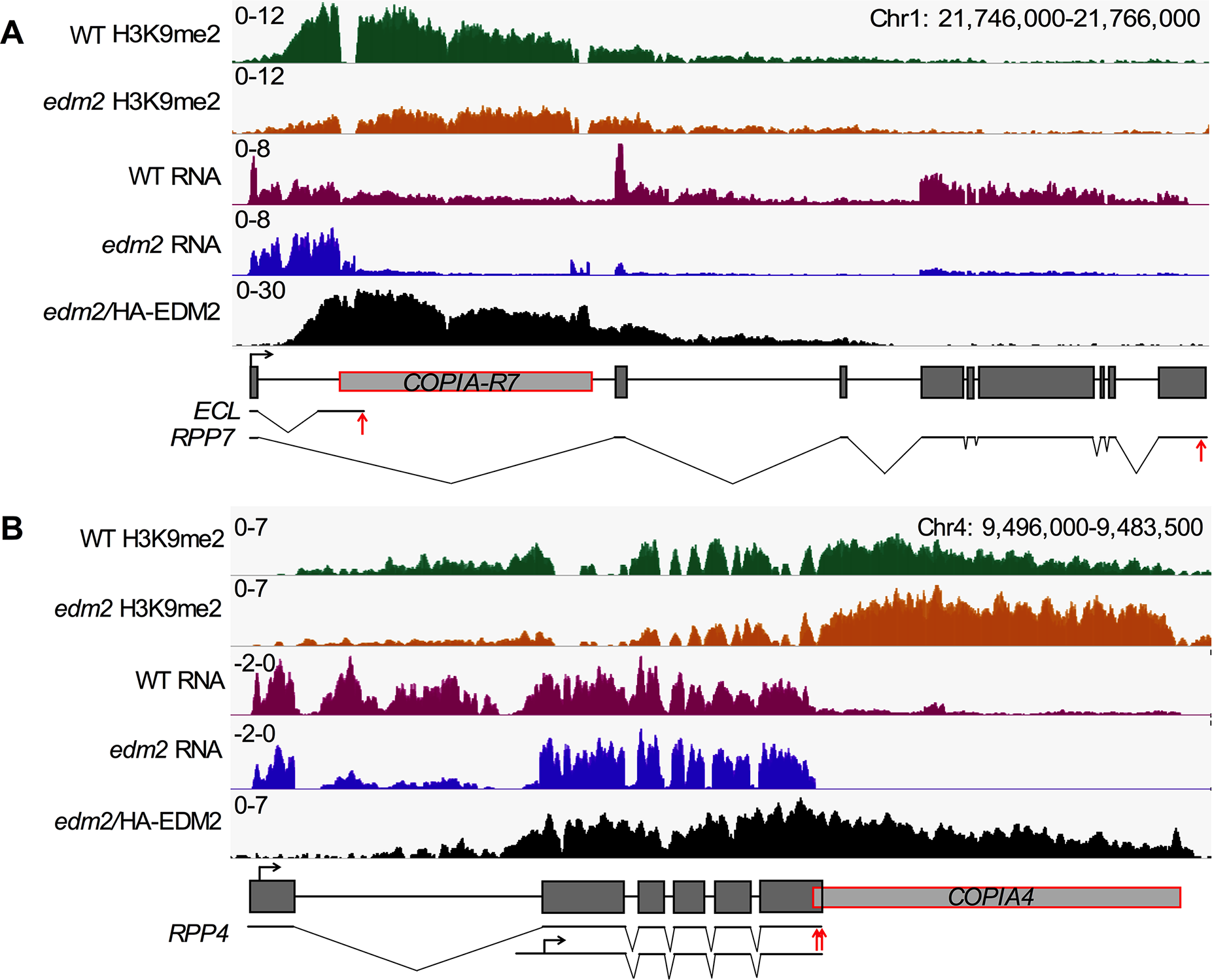
A prime example of across organisms and borderless scientific activities in IIGB was achieved by Thomas Eulgem and Karine Le Roch, with a well-executed collaboration bringing together researchers working in very different areas of genome biology. The project was initiated in Thomas Eulgem’s lab as the PI on the critical roles of the chromatin-associated Arabidopsis thaliana protein EDM2 in coordinating plant immune responses. Karine Le Roch’s group contributed expertise and experience on epigenome profiling to the study.

The PLOS Genetics paper, “The Arabidopsis PHD-finger protein EDM2 has multiple roles in balancing NLR immune receptor gene expression”, can be viewed here.

Thomas Eulgem
Karine Le Roch

 

 

Let us help you with your search