Tuebingen Antiquariat / Publications / Books

Publications

Breadcrumb

Heraty, J.M., Burks, R.A., Mbanyana, N., van Noort, S. 2018. Morphology and life history of an ant parasitoid, Psilocharis afra (Hymenoptera: Eucharitidae). Zootaxa: 4482: 491–510. doi:10.11646/zootaxa.4482.3.3


Chien, I., J.M. Heraty. 2018. Come and gone: Description of a new species of Eucharitidae (Hymenoptera) attacking Solenopsis (Hymenoptera: Formicidae) in Texas. Insect Systematics and Diversity 2: 1–7. doi:10.1093/isd/ixx012


Burks, R.A., Heraty, J.M., Dominguez, C., Mottern, J.L. 2018. Complex diversity in a mainly tropical group of ant parasitoids: Revision of the Orasema stramineipes species group (Hymenoptera: Chalcidoidea: Eucharitidae). Zootaxa 44: 107 pp. doi:10.11646/zootaxa.4401.1.1


Burks, R.A., Mottern, J.L., Dominguez, C., Heacox, S. and J.M. Heraty. 2017. Biting the bullet: Revisionary notes on the Oraseminae of the Old World (Hymenoptera: Chalcidoidea: Eucharitidae). Journal of Hymenoptera Research 55: 139–188. doi:10.3897/jhr.55.11482


Herreid, J.S. Heraty, J.M. 2017. Hitchhikers at the dinner table: exploitation of extrafloral nectaries by a monophyletic group of ant parasitoids (Hymenoptera: Eucharitidae). Systematic Entomology 42: 204–229. doi:10.1111/syen.12206


Murray, E. and Heraty, J.M. 2016. Invading Africa: a novel transoceanic dispersal by a New World ant parasitoid. Journal of Biogeography 43, 1750–1761. doi:10.1111/jbi.12789


Torréns, J., Heraty, J.M., Murray, E. and Fidalgo, P. 2016. Biology and phylogenetic placement of a new species of Lasiokapala Ashmead from Argentina (Hymenoptera: Eucharitidae). Systematic Entomology 41, 596–606. doi:10.1111/syen.12176


Heraty, J.M., Mottern, J. and Peeters, C. 2015. A new species of Schizaspidia, with discussion of the phylogenetic utility of immature stages for assessing relationships among eucharitid parasitoids of ants. Annals of the Entomological Society of America. doi:10.1093/aesa/sav062


Burks, R.A., Mottern, J. and Heraty, J.M. 2015. Revision of the Orasema festiva species group (Hymenoptera: Chalcidoidea: Eucharitidae). Zootaxa, 3972(4), 521–534. doi:10.11646/zootaxa.3972.4.4


Burks, R.A., & Heraty, J. M. (2015). Subforaminal bridges in Hymenoptera (Insecta), with a focus on Chalcidoidea. Arthropod Structure & Development, 44(2), 173-194. doi:10.1016/j.asd.2014.12.003


Mottern, J. L., & Heraty, J. M. (2014). The dead can talk: Museum specimens show the origins of a cryptic species used in biological control. Biological Control, 71, 30-39. doi:10.1016/j.biocontrol.2014.01.002


Mottern, J. L., & Heraty, J. M. (2014). Revision of the Cales noacki species complex (Hymenoptera, Chalcidoidea, Aphelinidae). Systematic Entomology, 39(2), 354-379. doi:10.1111/syen.12060


Heraty, J., & Murray, E. (2013). The life history of Pseudometagea schwarzii, with a discussion of the evolution of endoparasitism and koinobiosis in Eucharitidae and Perilampidae (Chalcidoidea). Journal of Hymenoptera Research, 35, 1-15. doi:10.3897/jhr.35.6025


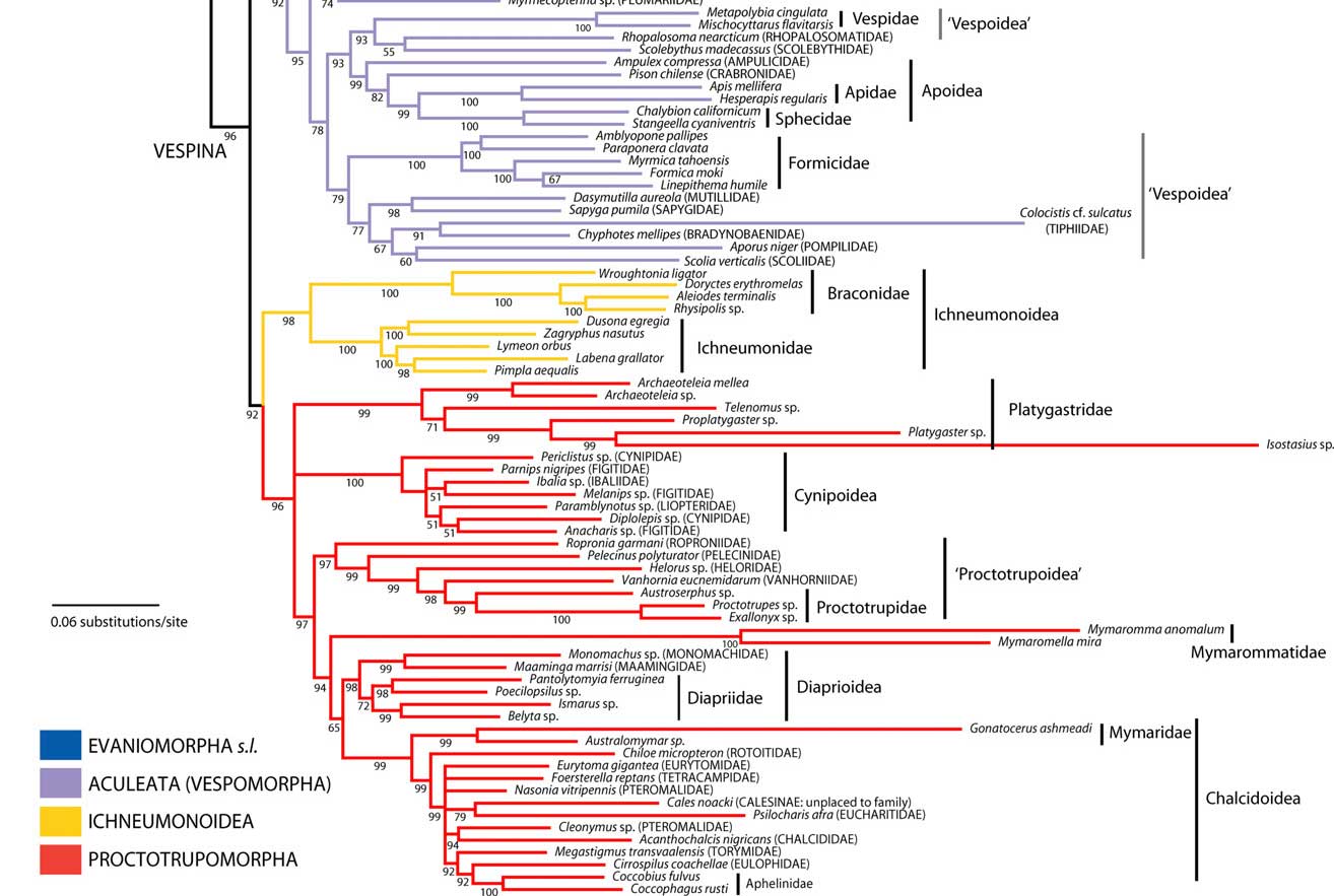
Heraty, J. M., Burks, R. A., Cruaud, A., Gibson, G. A., Liljeblad, J., Munro, J., ... & Yoder, M. (2013). A phylogenetic analysis of the megadiverse Chalcidoidea (Hymenoptera). Cladistics, 29(5), 466-542. doi:10.1111/cla.12006


Gadallah, N. S., Edmardash, Y. A., & Heraty, J. M. (2013). A review of the family Eucharitidae (Hymenoptera: Chalcidoidea) of Egypt. Zootaxa, 3717(3), 389-394. doi:10.11646/zootaxa.3717.3.9


Klopfstein, S., Vilhelmsen, L., Heraty, J. M., Sharkey, M., & Ronquist, F. (2013). The hymenopteran tree of life: evidence from protein-coding genes and objectively aligned ribosomal data. PloS one, 8(8), e69344. doi:10.1371/journal.pone.0069344


Murray, E. A., Carmichael, A. E., & Heraty, J. M. (2013). Ancient host shifts followed by host conservatism in a group of ant parasitoids. Proceedings of the Royal Society B: Biological Sciences, 280(1759), 20130495. doi:10.1098/rspb.2013.0495


Torréns, J., & Heraty, J. M. (2013). A new genus of Eucharitidae (Hymenoptera: Chalcidoidea), with notes on life history and immature stages. Zootaxa, 3630(2). doi:10.11646/zootaxa.3630.2.9


Rugman-Jones, P. F., Hoddle, M. S., Amrich, R., Heraty, J. M., Stouthamer-Ingel, C. E., & Stouthamer, R. (2012). Phylogeographic structure, outbreeding depression, and reluctant virgin oviposition in the bean thrips, Caliothrips fasciatus (Pergande)(Thysanoptera: Thripidae), in California. Bulletin of entomological research, 102(06), 698-709. doi:10.1017/S0007485312000302


Kim, J.-W., & Heraty, J. (2012). A phylogenetic analysis of the genera of Aphelininae (Hymenoptera: Aphelinidae), with a generic key and descriptions of new taxa. Systematic Entomology, 37(3), 497-549. doi:10.1111/j.1365-3113.2012.00625.x


Carey, B., Visscher, K., & Heraty, J. (2012). Nectary use for gaining access to an ant host by the parasitoid Orasema simulatrix (Hymenoptera, Eucharitidae). Journal of Hymenoptera Research, 27, 47-65. doi:10.3897/jhr.27.3067


Sharkey, M. J., Carpenter, J. M., Vilhelmsen, L., Heraty, J., Liljeblad, J., Dowling, A. P., ... & Wheeler, W. C. (2012). Phylogenetic relationships among superfamilies of Hymenoptera. Cladistics, 28(1), 80-112. doi:10.1111/j.1096-0031.2011.00366.x


Kondo, T., Quintero, Q., Campuzano, M., Wyckhuys, K. A. G., & Heraty, J. (2012). First report of Tamarixia radiata (Waterston)(Hymenoptera: Eulophidae), a parasitoid of the Asian citrus psyllid Diaphorina citri Kuwayama (Hemiptera: Psyllidae) in the Department of Valle Del Cauca, Colombia. Boletín del Museo de Entomología de la Universidad del Valle (BHEUV), 13(1), 48-51.


Torréns, J., & Heraty, J. M. (2012). Description of the species of Dicoelothorax Ashmead (Chalcidoidea, Eucharitidae) and biology of Dplatycerus Ashmead. ZooKeys, (165), 33. doi:10.3897/zookeys.165.2089


Burks, R. A., Heraty, J. M., Gebiola, M., & Hansson, C. (2011). Combined molecular and morphological phylogeny of Eulophidae (Hymenoptera: Chalcidoidea), with focus on the subfamily Entedoninae. Cladistics, 27(6), 581-605. doi:10.1111/j.1096-0031.2011.00358.x


Munro, J. B., Heraty, J. M., Burks, R. A., Hawks, D., Mottern, J., Cruaud, A., Rasplus, J.-Y. & Jansta, P. (2011). A molecular phylogeny of the Chalcidoidea (Hymenoptera). PLoS One, 6(11), e27023. doi:10.1371/journal.pone.0027023


Heraty, J., Ronquist, F., Carpenter, J. M., Hawks, D., Schulmeister, S., Dowling, A. P., ... & Sharkey, M. (2011). Evolution of the hymenopteran megaradiation. Molecular Phylogenetics and Evolution, 60(1), 73-88. doi:10.1016/j.ympev.2011.04.003


Mottern, J. L., Heraty, J. M., & Hartop, E. (2011). Cales (Hymenoptera: Chalcidoidea): morphology of an enigmatic taxon with a review of species. Systematic Entomology, 36(2), 267-284. doi:10.1111/j.1365-3113.2010.00557.x


Varone, L., Heraty, J. M., & Calcaterra, L. A. (2010). Distribution, abundance and persistence of species of Orasema (Hym: Eucharitidae) parasitic on fire ants in South America. Biological Control, 55(1), 72-78. doi:10.1016/j.biocontrol.2010.06.017


Romero, C., & Heraty, J. (2010). Ultrastructure of scutellar sensilla in Aphytis melinus (HymenopteraL Aphelinidae) and morphological variation across Chalcidoidea. Journal of Hymenoptera Research, 19(1).


Heraty, J. M., & Darling, D. C. (2009). Fossil Eucharitidae and Perilampidae (Hymenoptera: Chalcidoidea) from Baltic amber. Zootaxa, 2306(6).

 

Let us help you with your search