College of Natural & Agricultural Sciences

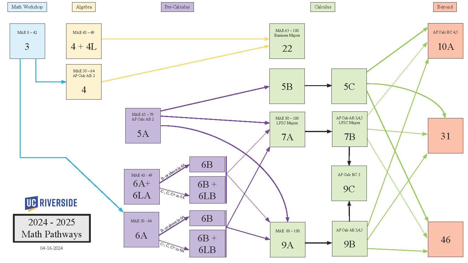
Math Pathways Visual Chart

  • THE MATH DEPARTMENT DOES NOT ADVISE STUDENTS on progression information.
  • The Math Department (through the CNAS Enrollment Management Center) can only place you in an appropriate class based on what you have already taken or tested into. 
  • Only your advisor can tell you which progression path you should be taking. Please see your advisor for information on which path you should choose.
  • For Math majors: Your advisor will direct you on which path to start out on, but in the end, all of the above Math classes must be taken for a BA and BS degree.

Download the 2025-2026 Math Progression Chart PDF

 

Non Math Majors

Paths Classes in Order 
Path #1 Math 4  Math 22
Path #2 Math 5  Math 9A  Math 9B  Math 9C
Path #3 Math 5 → Math 9A  Math 9B  Math 46
Path #4 Math 5  Math 9A  Math 9B  Math 10A  Math 10B
Path #5 Math 6A  Math 6B  Math 9A → Math 9B  Math 9C
Path #6 Math 6A  Math 6B  Math 9A → Math 9B  Math 46
Path #7 Math 6A  Math 6B  Math 9A → Math 9B  Math 10A  Math 10B
Notice Once a student has tested into Math 4, 5, or 6A, the above progressions are possible. If a student has tested directly into 9A, they would start further into one of the progression paths above.

 

 

Math Majors

Math Majors Must Take the Following Math Classes:
006B : Precalculus: An Introduction to Functions II or 009A : First-Year Calculus Part I
009B : First-Year Calculus Part II
009C : First-Year Calculus Part III
010A : Calculus of Several Variables
010B : Calculus of Several Variable Part II
046 : Introduction to Ordinary Differential Equations
Let us help you with your search