Breadcrumb

Latest News

Hailing Jin is awarded a $1.89M NIH grant and $900k NSF/USDA grant

Hailing Jin received a prestigious 5-year Maximizing Investigators Research Award (MIRA R35) from the NIH on “Cross-kingdom RNA communications between plant and fungal pathogens”, for a total of $1.89M. MIRA is designed to increase the efficiency of NIH funding by providing investigators with greater stability and flexibility, thereby enhancing scientific productivity and the chances for...

Thomas Eulgem & Karine Le Roch collaborate on Arabidopsis thaliana PHD-finger protein EDM2

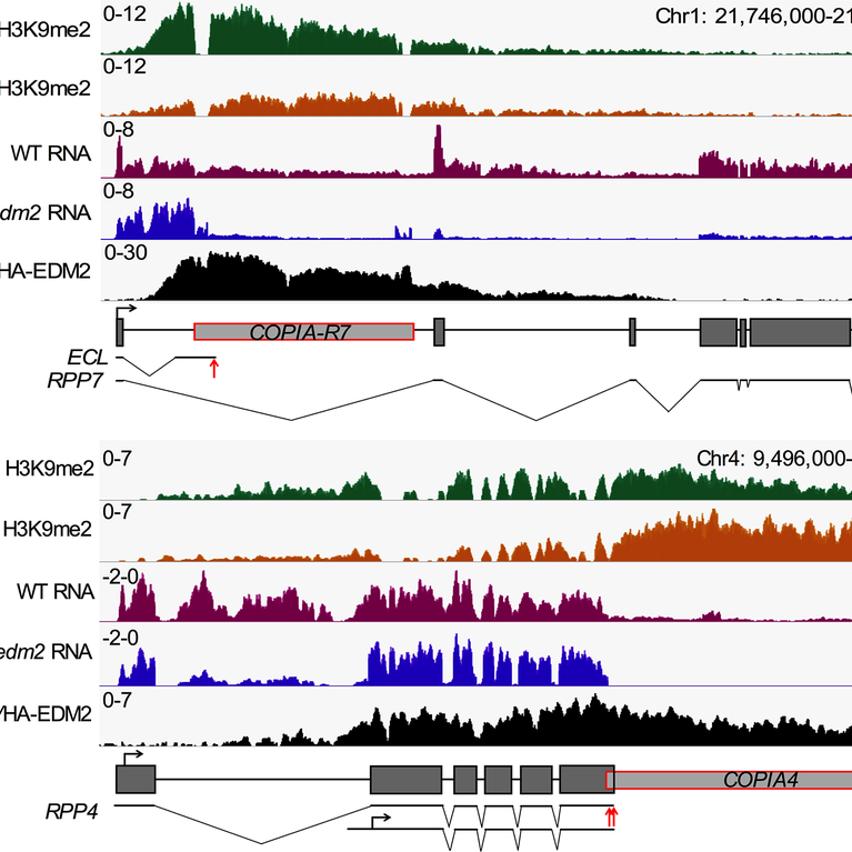
A prime example of across organisms and borderless scientific activities in IIGB was achieved by Thomas Eulgem and Karine Le Roch, with a well-executed collaboration bringing together researchers working in very different areas of genome biology. The project was initiated in Thomas Eulgem’s lab as the PI on the critical roles of the chromatin-associated Arabidopsis...

Xuemei Chen, Robert Jinkerson, and Meng Chen received an NSF EAGER grant

Xuemei Chen, Robert Jinkerson, and Meng Chen received an NSF grant to establish a transformative RNA sequencing technology for studying plastids. The plant cell stores its DNA in not only the nucleus but also the plant-specific organelles, the plastids. Plastid DNA can be transcriptionally programmed to instruct the differentiation of plastids into diverse types, such...

Yanran Li receives NIH New Innovator Award

Yanran Li, an assistant professor of chemical and environmental engineering, has received a New Innovator Award from the National Institutes of Health’s High-Risk, High-Reward Research Program for a project to discover plant natural products of potential medicinal value and their biosynthesis through reprograming the plant innate immunity. Li’s research seeks to engineer and redirect plant...

Chemistry professor Yinsheng Wang receives $7 million NIH grant

Yinsheng Wang, a UC Riverside distinguished professor of chemistry, has won a highly competitive research grant from the National Institute of Environmental Health Sciences, or NIEHS. Wang was one of five scientists nationally to receive the Revolutionizing Innovative, Visionary Environmental Health Research, or RIVER, award which provides grant funding to mid-career and established researchers and...

New tools in the fight against lethal citrus disease

Scientists are closer to gaining the upper hand on a disease that has wiped out citrus orchards across the globe. New models of the bacterium linked to the disease reveal control methods that were previously unavailable. In this case, researchers created the first models of the bacterium associated with Huanglongbing or HLB, also known as...

Plant pathologists Caroline Roper and Shou-Wei Ding honored by international society

Caroline Roper, an associate professor of plant pathology; and Shou-Wei Ding, a professor of plant pathology; are among the 2020 award winners from an international professional organization of plant pathologists. The American Phytopathological Society, or APS, regularly honors individuals who have made significant contributions to the science of plant pathology. Roper and Ding were presented...

Study provides insights into how Zika virus suppresses the host immune system

A research team led by Jikui Song and Rong Hai at the University of California, Riverside, has outlined how the Zika virus, which constituted an epidemic threat in 2016, suppresses the immune system of its host. The study appears in Nature Structural & Molecular Biology. The research involved first solving the crystal structure of a...

IIGB Director Katie Dehesh to serve as ASPB President

IIGB is extremely proud to announce that Katie Dehesh has been elected to serve as ASPB President in 2021, with her President-Elect duties starting October 2020. Katie first joined the American Society of Plant Biologists in 1998 and is currently serving on the Hoagland Award Committee. From 2013 to 2019, she also served on the...
By AImee Gonzales |

Adler Dillman Awarded $1.8M NIH Outstanding Investigator Award

It’s likely that billions of people are unaware they have been infected with parasitic worms. A UC Riverside scientist has won $1.8 million to try and understand why. The National Institutes of Health granted an Outstanding Investigator Award to Adler Dillman, an assistant professor of parasitology, so he can shed light on the mystery of...

Exotic Australian Fruit May Help Save Florida’s Citrus Industry

There’s some good news in the long-running battle against a disease that’s devastated Florida’s signature crop, oranges. Researchers are developing tools to help control citrus greening, a disease that has killed thousands of acres of orange and grapefruit trees. One of the most promising treatments was recently developed in a fruit most people have never...

IIGB Martins-Green and colleagues publish on Oxidative Stress and Chronic Wound development

UCR faculty, including Manuela Martins-Green have recently published papers on their current research in Frontiers in Cellular and Infection Microbiology and in Nature: Scientific Reports

New interdisciplinary research from plant cell biologist Carolyn Rasmussen’s group

Rasmussen and colleagues discovered the protein called TANGLED1 performs this microtubule controlling function by binding microtubules together like glue. Their description of how TANGLED1 operates was published in the Journal of Cell Biology. New interdisciplinary research published in the Journal of Cell Biology from Associate Professor and plant cell biologist Carolyn Rasmussen’s group describes how...

Plant vesicles inspire methods to protect crops

UC Riverside plant biologist, Hailing Jin, and her team are featured in an “Outlook” piece just published in Nature. The story focuses on how her group is developing sprays consisting of extracellular vesicles containing RNA to silence genes in fungal pathogens of crops. Jin says "that although some scientists are continuing to genetically modify vegetables...

Zhenyu (Arthur) Jia and Colleagues funded by USDA/CDFA

Congratulations! The University of California, University of Florida’s Gulf Coast Research and Education Center, Texas A&M University, California State University, and the USDA – Agricultural Research Service’s National Clonal Germplasm Repository ‐ Tree Fruit & Nut Crops & Grapes, funded to develop strategies to increase marketable yield of pomegranate in California and Florida. Amount Awarded...

Isgouhi Kaloshian Elected to the 2019 Class of AAAS Fellows

Congratulations Isgouhi Kaloshian Professor and Chair of Nematology Elected to the 2019 Class of AAAS Fellows Please join the IIGB and CEPCEB community in congratulating Professor Kaloshian, elected as an American Society of Plant Biologists (ASPB) member to the 2019 Class of the American Association for the Advancement of Science (AAAS) Fellows. This award recognizes...

Shou-Wei Ding Receives 2020 Noel Keen Award

Congratulations Shou-Wei Ding Professor, Molecular Virology and Immunology Noel Keen Award Recipient Please join the IIGB and CEPCEB community in congratulating Professor Shou-Wei Ding, the awardee of the 2020 Noel Keen award! This is the most prestigious award from the American Phytopathological Society (APS) for contributions to Molecular Plant Pathology, and the first time that...

Atkinson and Walling Secure DARPA Grant Funding

Peter Atkinson and Linda Walling have received funding from DARPA to develop gene editing technology in whitefly for the benefit of agriculture. This two year grant will build on work from initially obtained seed money from the UCR Senate and RED. Drs. Atkinson and Walling’s project also benefited from the assistance of several very talented...

IIGB Shines at the 2019 ASPB Conference

IIGB/CEPCEB saw unprecedented participation at the ASPB’s Plant Biology 2019 Conference in San Jose, California. CEPCEB’s own Wenbo Ma was a major symposia organizer of this year’s conference and delivered two talks, “Plant Disease and Resistance Mechanisms Major Symposium Overview by Organizer” and “Trans-kingdom RNAi executed by Secondary Small RNAs confers disease resistance” Other faculty...

Natasha Raikhel Appointed Honorary Doctor at Swedish University of Agricultural Sciences

Congratulations to former IIGB and CEPCEB Director Natasha Raikhel who was appointed honorary doctor at SLU’s Faculty of Forest Sciences. Find the full press release here.
Let us help you with your search