Breadcrumb
First Aid Kit Program landing page

The California Division of Occupational Safety and Health (Cal/OSHA) regulation Title 8 CCR Section 3400, "Medical Services and First Aid," specifies that first aid supplies be available to all employees on every job. The standard states that a physician must approve the contents of the first aid kit in the workplace but does not specify the exact contents of a kit.

All University of California Riverside (UCR) personnel are required to have access to quick and effective first aid in the event of an emergency. This guide contains instructions for creating a first aid plan for University of California Riverside (UCR) personnel on UCR campuses, UCR-owned sites, UCR-leased spaces, temporary field locations, and field trips that are under the control of university operations and staff.
First aid supplies shall be made available to all employees at the department's expense on every job (including after-hours and weekends). Each department must define the department’s method for meeting the first aid requirements from the options and guidelines included in the document below. 

First Aid Kit Program


For any questions or assistance, feel free to contact us at ehsocchealth@ucr.edu.

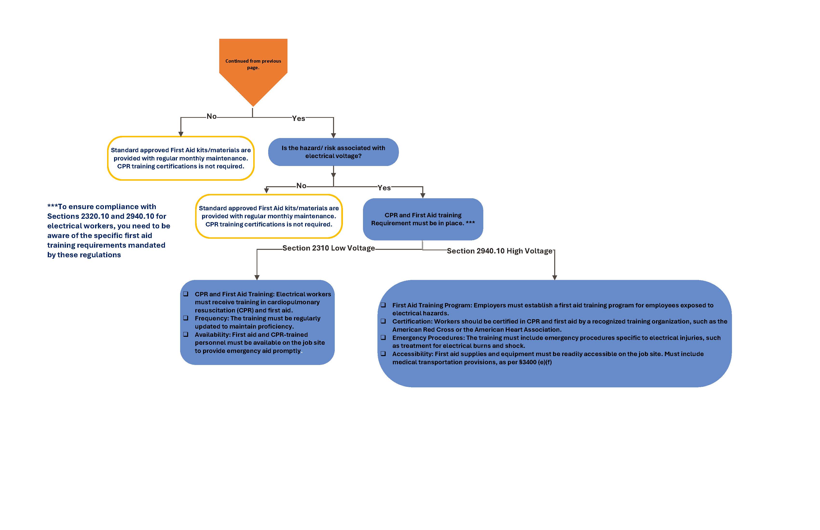
Flow Chart: Determining When First Aid Training and Special First Aid Kits Are Required

first_aid_kit_flowchart.jpg
First Aid Flowchart 2